2.09M
Category:
chemistry
Similar presentations:
Элементы VI А группы
Элементы VI группы. Сера
Хром. Элемент vi группы
Характеристика элементов VI-В группы. Хром
Элементы VI группы главной подгруппы
Р-элементы VI A группы
Сера. Элемент VI(A) группы
Третья группа ПС
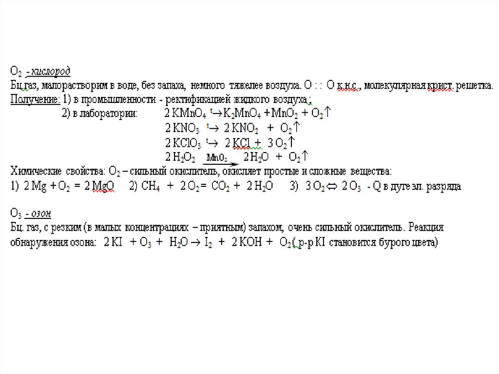
Характеристика элементов VI группы .Кислород. Озон
Элементы VI группы главной подгруппы Халькогены
Элементы VI группы ПС
1.
ЭЛЕМЕНТЫ VI группы ПС
English
Русский
Rules