313.47K
Category: mathematicsmathematics

ОГЭ. Задача №24. Математика

1.

ОГЭ
Задача № 24
Шандакова Наталья Ивановна, учитель математики МБНОУ
«Лицей № 84 им. В. А. Власова» Новокузнецкого ГО, эксперт
региональной предметной комиссии на ОГЭ по математике

2.

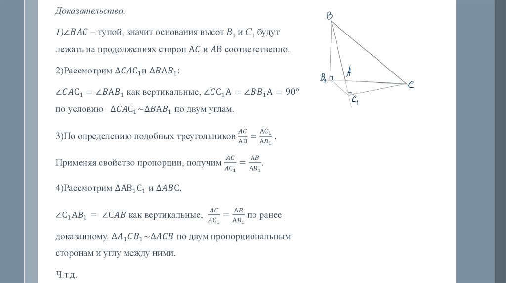
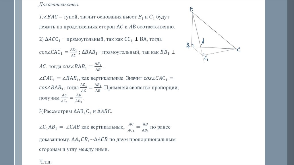
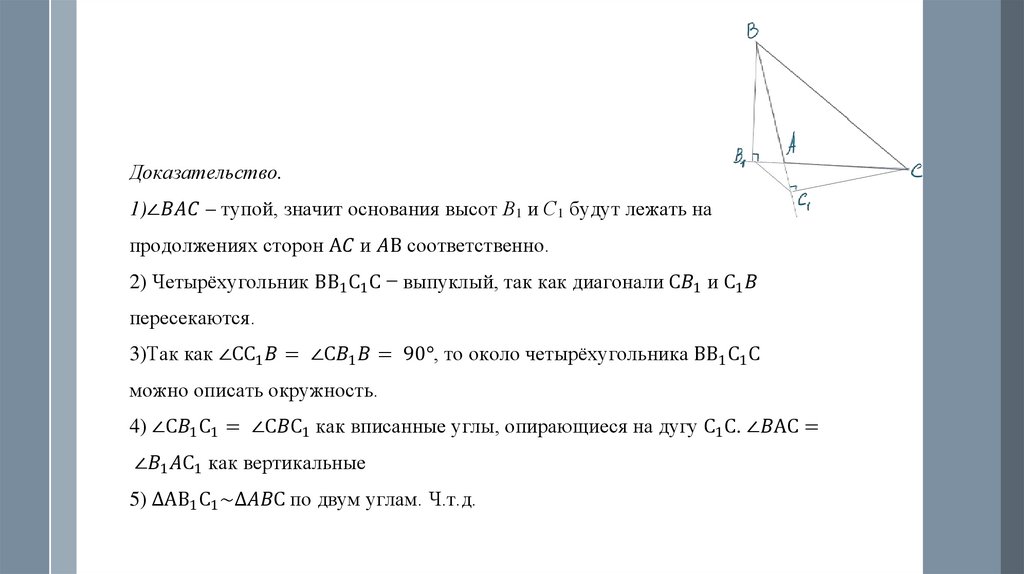
В треугольнике ABC с тупым углом BAC
проведены высоты BB1 и CC1. Докажите, что
треугольники AB1C1 и ABC подобны.
Дано:
English     Русский Rules