546.23K
Category:
physics
Similar presentations:
Нормальные поля
Необычные свойства обычной воды
Нормальные напряжения при изгибе
Необычные свойства обычной воды
Моделирование простой гидравлической системы в стационарном режиме. Рекомендации к выполнению лабораторной работы №1
Дисперсия света. Нормальная дисперсия
Моделирование простой гидравлической системы в стационарном режиме. Методические рекомендации к выполнению лабораторной работы 1
Неньютоновские жидкости: за пределами обычного
Тангенциальная и нормальная составляющие ускорения
Система молниезащиты зданий и сооружений обычного типа
Построение нормального псевдорешения СЛАУ. Лабораторная работа №1
1.
Построение нормального
псевдорешения СЛАУ
2.
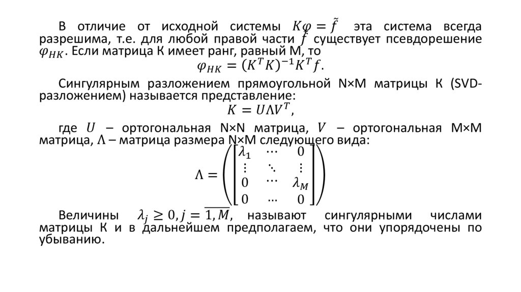
Рассмотрим систему линейных алгебраических уравнений (далее –
СЛАУ):
ሚ
English
Русский
Rules