2.85M
Similar presentations:
Трехфазные цепи при соединении электроприемников звездой
Несимметричная трехфазная цепь при соединении звезда
Трехфазные цепи
Расчет трехфазных несимметричных электрической цепи при статической нагрузке. Соединение звезда-звезда с нулевым проводом
Трехфазные цепи
Элементы трехфазных цепей
Соединение фаз генератора и приемников электрической энергии звездой
Расчет трехфазной цепи при соединении обмоток источника и фаз приемника звездой
Векторные диаграммы к лабораторной работе «Исследование трехфазной цепи, соединенной звездой»
Трехфазные цепи. Общие сведения
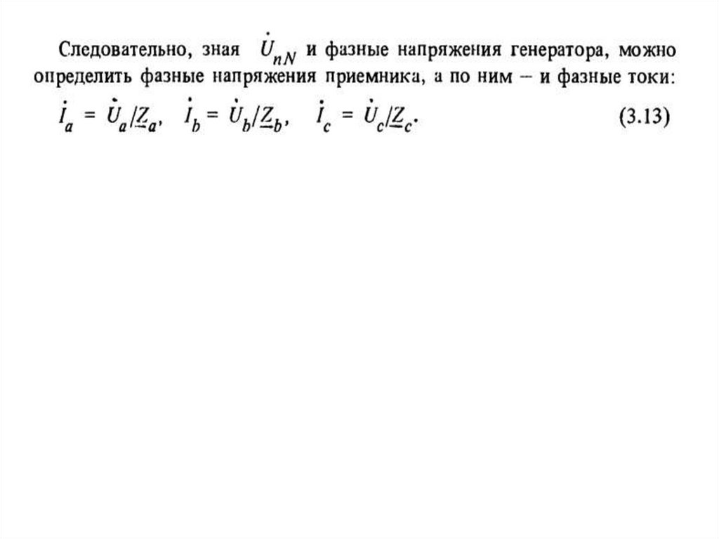
Анализ трехфазных цепей при соединении приемников звездой. Четырехпроводная цепь
1.
Анализ трехфазных цепей при соединении приемников звездой. Четырехпроводная цепь
2.
3.
4.
5.
6.
Трехпроводная цепь
7.
8.
9.
10.
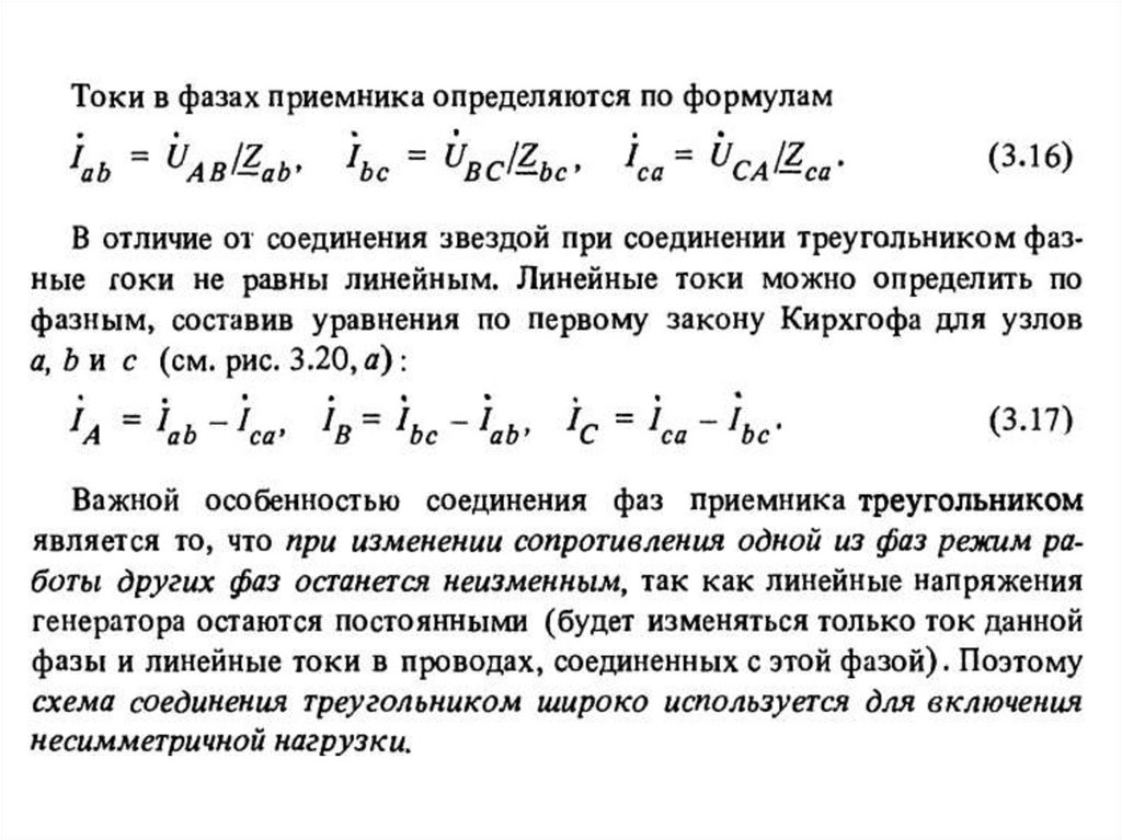
Анализ трехфазных цепей при соединении приемников треугольником
11.
12.
13.
Мощность трехфазных цепей
14.
15.
16.
17.
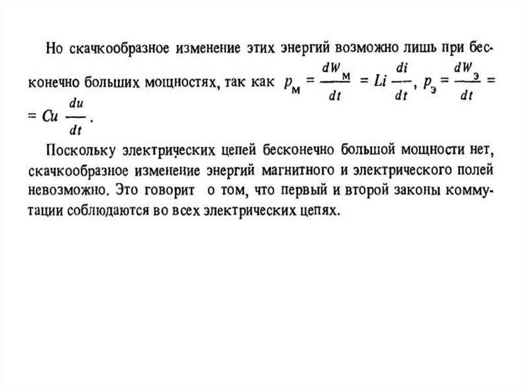
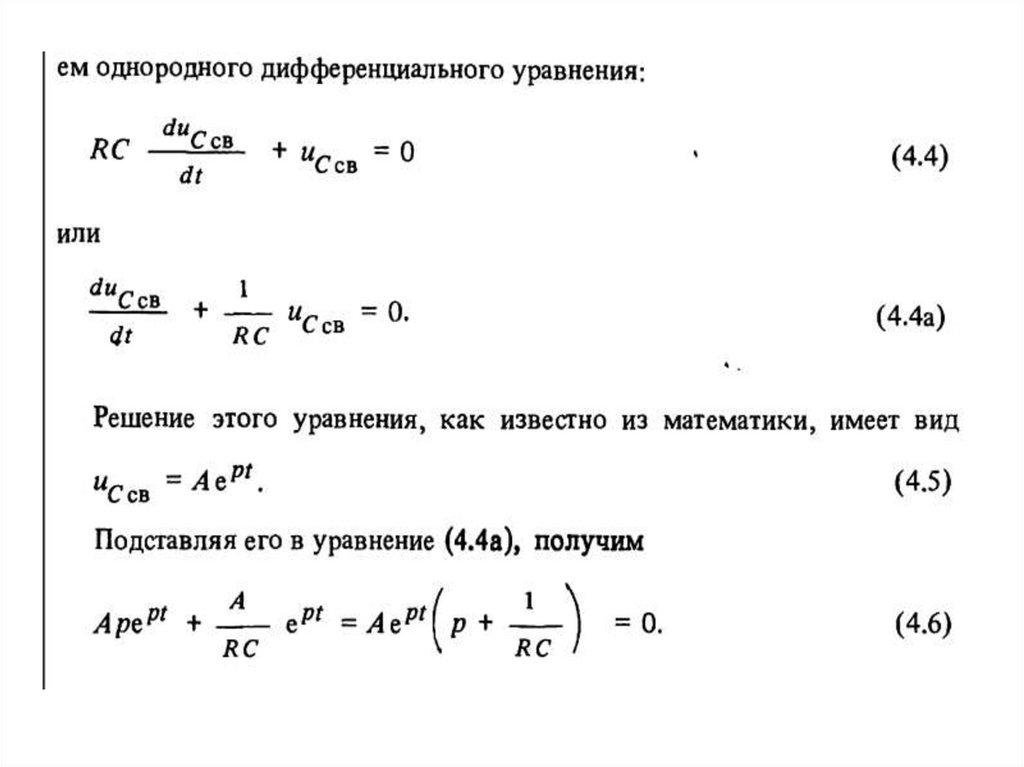
4. Переходные процессы в линейных электрических цепях
18.
19.
20.
21.
22.
23.
24.
Переходные процессы в цепи с последовательным соединением резистора и конденсатора.
English
Русский
Rules