3.46M
Similar presentations:
Элементы электрической цепи синусоидального тока
Электрические цепи синусоидального тока
Электрические цепи синусоидального тока
Электрические цепи синусоидального тока
Электрические цепи синусоидального тока. Лекция 2
Электрические цепи постоянного тока • Электрические цепи синусоидального тока • Трёхфазные цепи
Электрические цепи однофазного синусоидального тока
Однофазные линейные электрические цепи синусоидального тока. Элементы цепи. Мощность. Резонанс
Электротехника и электроника. Однофазные электрические цепи синусоидального тока. (Лекция 2)
Электротехника и электроника. Электрические цепи синусоидального тока
Электрическая цепь синусоидального тока с R-элементом
1.
Электрическая цепь синусоидального тока с R-элементом
2.
3.
4.
5.
6.
7.
8.
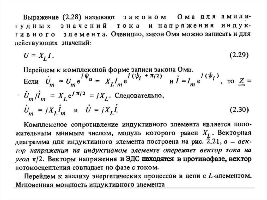
Электрическая цепь синусоидального тока с L-элементом
9.
10.
11.
12.
13.
14.
15.
Электрическая цепь синусоидального тока с С-элементом
16.
17.
18.
19.
20.
21.
22.
Последовательное соединение RLC элементов в цепи синусоидального тока
English
Русский
Rules