Генератор псевдослучайной последовательности
233.46K

Генератор псевдослучайной последовательности

1. Генератор псевдослучайной последовательности

ГЕНЕРАТОР
ПСЕВДОСЛУЧАЙНОЙ
ПОСЛЕДОВАТЕЛЬНОСТИ

2.

Схема,
которая
генерирует
заданную
последовательность бит синхронно с импульсами
синхронизации,
называется
генератором
последовательностей.
Такие генераторы используются как:
1. Счетчики;
2. Генераторы псевдослучайных последовательностей;
3. Генераторы
заданной
последовательности
и
заданного периода;
4. Генераторы кодов.

3.

4.

5.

Не все состояния регистра отличаются от других (первая и
вторая строки одинаковы, а также четвертая и шестая), что
означает - число триггеров регистра N=3 не является
достаточным. Поэтому примем число N=4 и построим таблицу

6.

7.

8.

Генераторы,
которые
последовательности длины
генерируют
называются генераторами последовательностей
максимальной длины.
Такие генераторы широко используются для
генерирования помехоустойчивых кодов.

9.

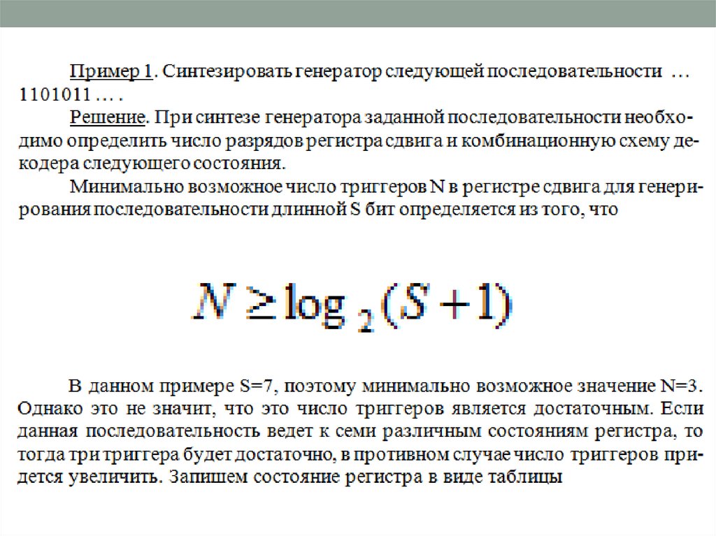
Пример
2.
Синтезировать
генератор
последовательности … 1101001… .
Решение. Минимально возможное число триггеров
регистра N=3. Проверим является ли это число
достаточным. Для этого построим таблицу
English     Русский Rules