1.79M
Category: mathematicsmathematics

Одночлены

1.

ОДНОЧЛЕНЫ.
Подготовила Баранова
А.К.

2.

Основное определение.

3.

Что реально должно соблюдаться?
• Произведение (умножение!)
• Состоит из числового множителя и нескольких переменных
(число и буквы)
• Возведено в неотрицательную степень

4.

Стандартным видом одночлена является одночлен как
произведение числового множителя, который стоит на 1-ом
месте, и степеней разных переменных
Если проще то нужно
максимально
упростить
выражение,
поставить число на 1
место, а дальше
переменные в
порядке убывания
степеней.

5.

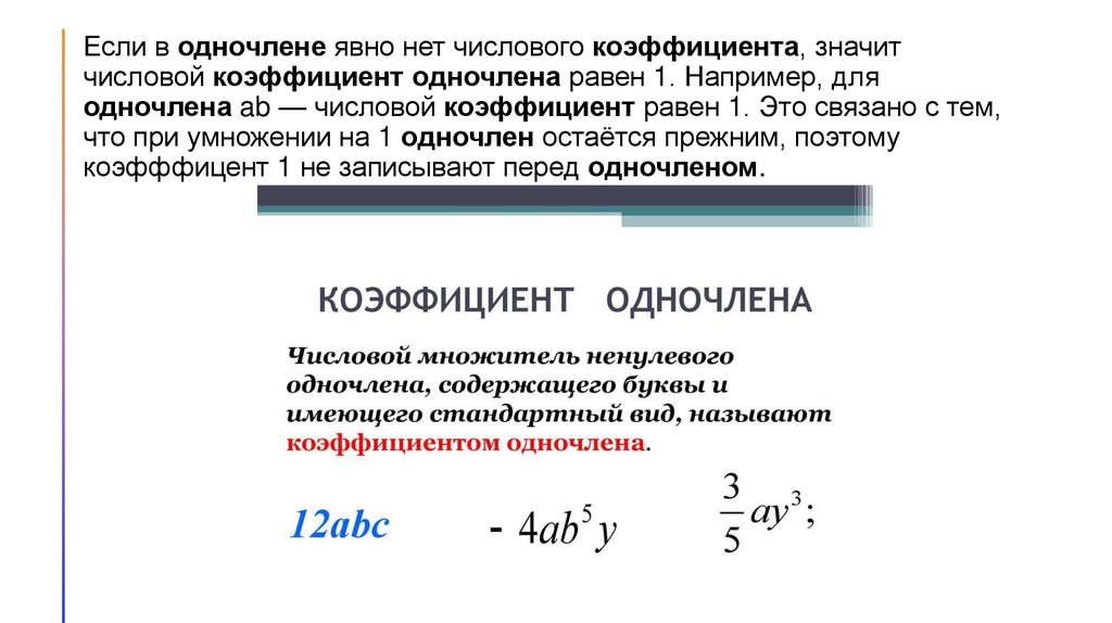
Если в одночлене явно нет числового коэффициента, значит
числовой коэффициент одночлена равен 1. Например, для
одночлена ab — числовой коэффициент равен 1. Это связано с тем,
что при умножении на 1 одночлен остаётся прежним, поэтому
коэфффицент 1 не записывают перед одночленом.

6.

7.

Возведение одночленов в степень и
перемножение их.

8.

Умножение одночленов

9.

Домашнее задание:
• Прочитать: параграф 8 п. 21, 22 ( со страницы 101)
• Сделать присланное в лс задание
• Начертить в тетради 4 координатные плоскости для
следующего занятия
English     Русский Rules