384.62K
Category: mathematicsmathematics

Оптимизационные методы решения систем линейных алгебраических уравнений

1.

Презентация по курсовой работе на
тему: «Оптимизационные методы
решения систем линейных
алгебраических уравнений»
Руководители:
канд. техн. наук Реннер А.Г.
канд. экон. наук Яркова О.Н.
Исполнитель:
Студент группы
19ПМ(б)ПММ Калоша Д.И.

2.

Цель, предмет, объект, задачи
• Цель – освоение алгоритмов решения систем
линейных алгебраических уравнений
оптимизационными методами
• Объект – численные методы линейной алгебры
• Предмет – оптимизационные методы решения СЛАУ
• Задачи:
• -Обзор научных источников, связанных с оптимизационными
методами решения СЛАУ
• -Выбор оптимизационных методов для решения СЛАУ
• -Реализация алгоритма для метода дробления шага
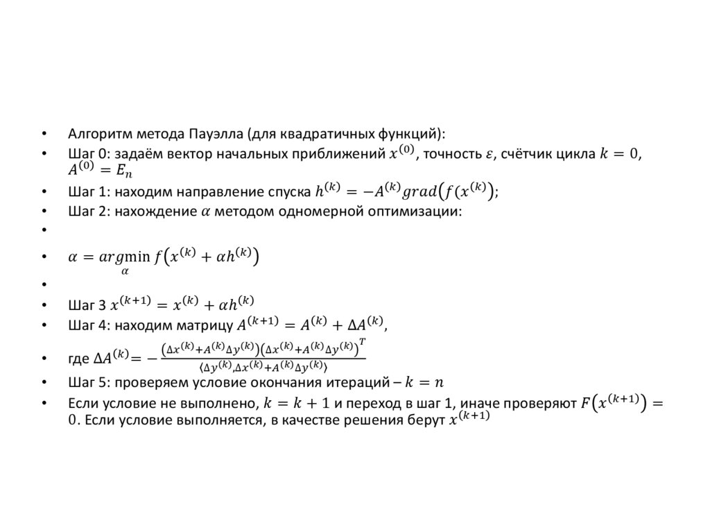
• -Реализация алгоритма для метода Пауэлла второго порядка

3.

Методы оптимизации:
• -Прямого поиска (нулевого порядка)
• -Первого порядка
• -Второго порядка

4.

Метод дробления шага
Алгоритм:
Шаг 0: задаём вектор начальных приближений
English     Русский Rules