1.12M
Category:
mathematics
Similar presentations:
Решение систем линейных уравнений методом Крамера, методом Гаусса и матричным методом (вопросы)
Прогнозирование методом Дельфи
Алгоритм решения неравенств методом интервалов
Алгоритм решения неравенств методом интервалов
Древний способ деления «методом галер»
Интегрирование методом подстановки
Решение СЛАУ методом Крамера
Решение СЛАУ матричным методом
Деление с остатком методом подбора
Моделирование методом Монте-Карло
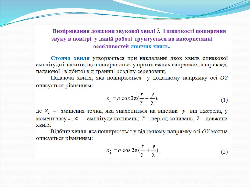
Визначення довжини звукої хвилі і швидкості звуку в повітрі методом резонансу
1.
English
Русский
Rules