7.18M
Category: mathematicsmathematics

Теория вероятностей. Лекция 1: Основные понятия теории вероятностей. Комбинаторика

1.

Теория вероятностей
Лекция 1: Основные понятия теории
вероятностей. Комбинаторика
• Множества и операции с ними
• Случайные события
• Классическое определение вероятности, свойства
• Формулы комбинаторики
• Статистическая вероятностная схема
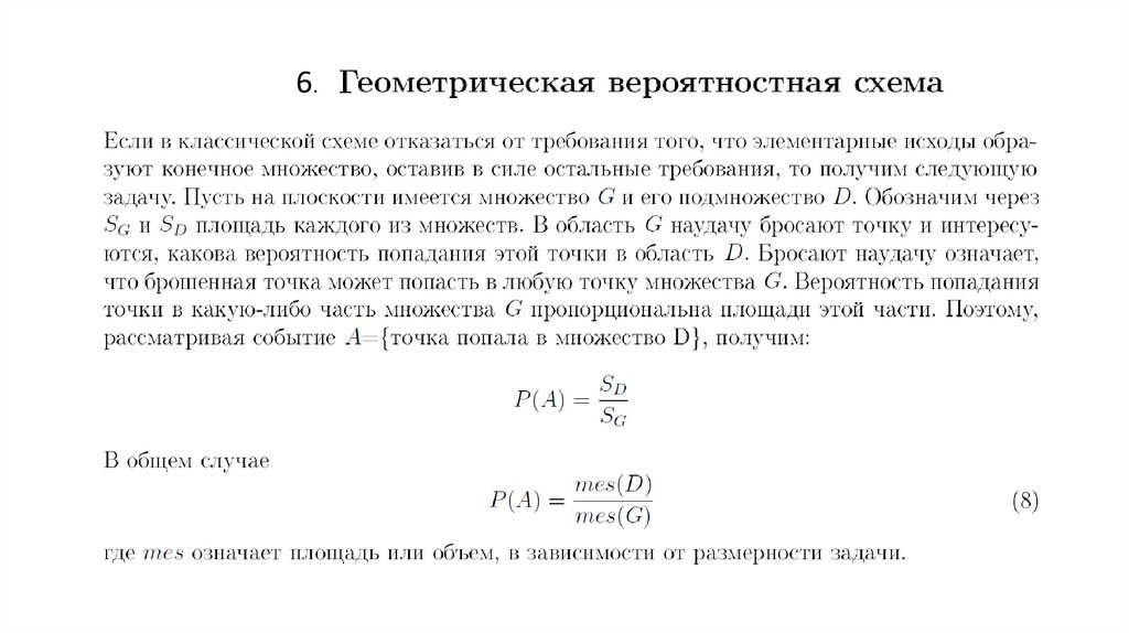
• Геометрическая вероятностная схема

2.

3.

4.

5.

6.

7.

8.

9.

10.

11.

12.

13.

14.

15.

3.

16.

17.

18.

3.1

19.

20.

21.

4. Комбинаторика

22.

23.

24.

25.

26.

27.

28.

29.

30.

31.

5.

32.

6.

33.

34.

7

35.

36.

8. Вероятность суммы событий

37.

38.

39.

40.

41.

42.

9.

43.

44.

10.

45.

46.

5.
English     Русский Rules