2.71M
Category: mathematicsmathematics

Математическая статистика (лекция 1)

1.

Математическая статистика
Лекция 1

2.

3.

Методы параметрической статистики. Основные понятия.
Определение. Выборка объема n из распределения сл.вел. x

4.

Определение. Функция правдоподобия.

5.

Пример. Функция правдоподобия сл.вел.,
равномерно распределенной на [0,q ], n=1.

6.

Задачи параметрической статистики

7.

Определение. Статистика
Статистика не может зависеть от неизвестного параметра q.

8.

(точечное оценивание)
(интервальное оц.)
(проверка статистических гипотез)
(оптимальные статистические решения)

9.

Методы непараметрической статистики. Основные понятия
Определение. Порядковая статистика, вариационный ряд

10.

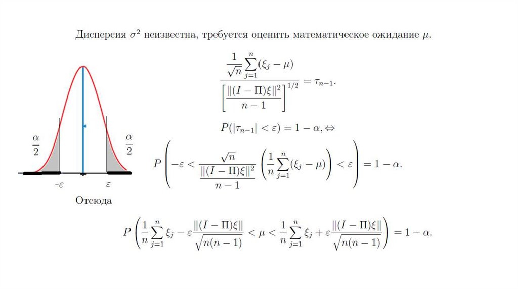
Интервальные оценки параметра распределения
Определение

11.

Интервальные оценки параметра распределения

12.

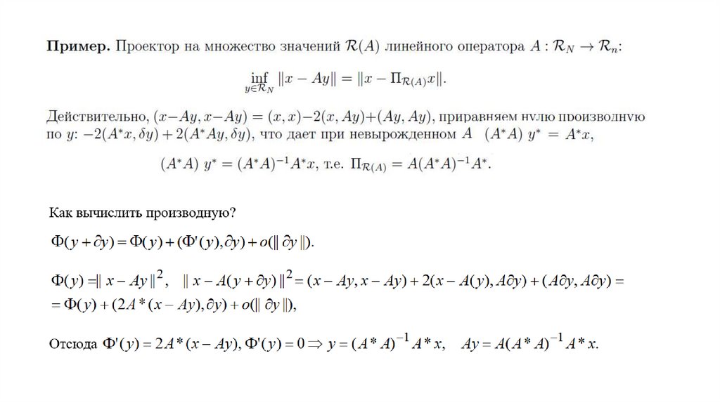
Общий метод построения интервальной оценки

13.

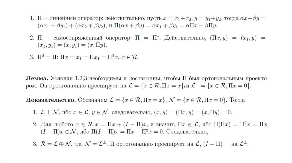
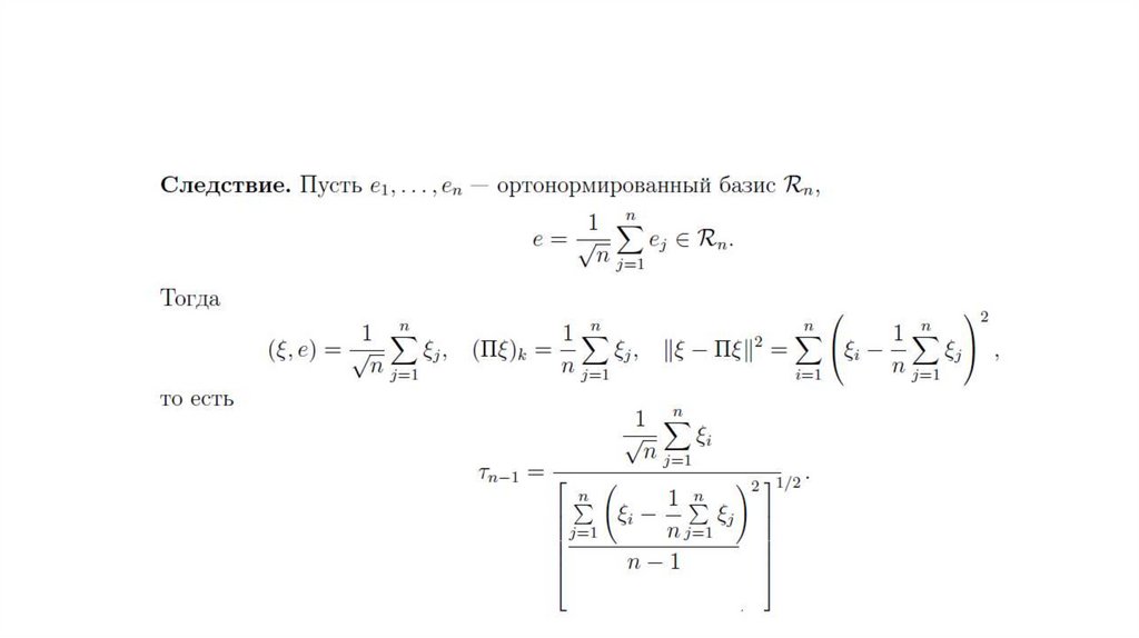
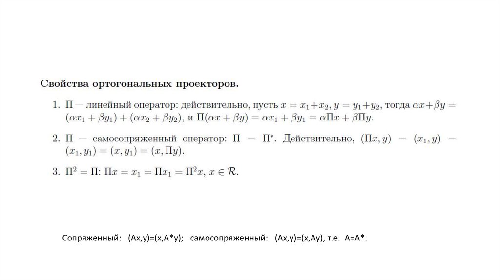
Вспомним линейную алгебру

14.

Сопряженный: (Ax,y)=(x,A*y); самосопряженный: (Ax,y)=(x,Ay), т.е. A=A*.

15.

,

16.

17.

18.

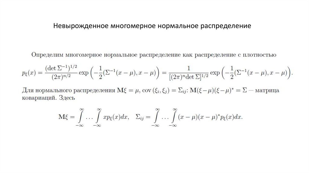
Невырожденное многомерное нормальное распределение

19.

Свойство нормального распределения
Из теории вероятностей:

20.

21.

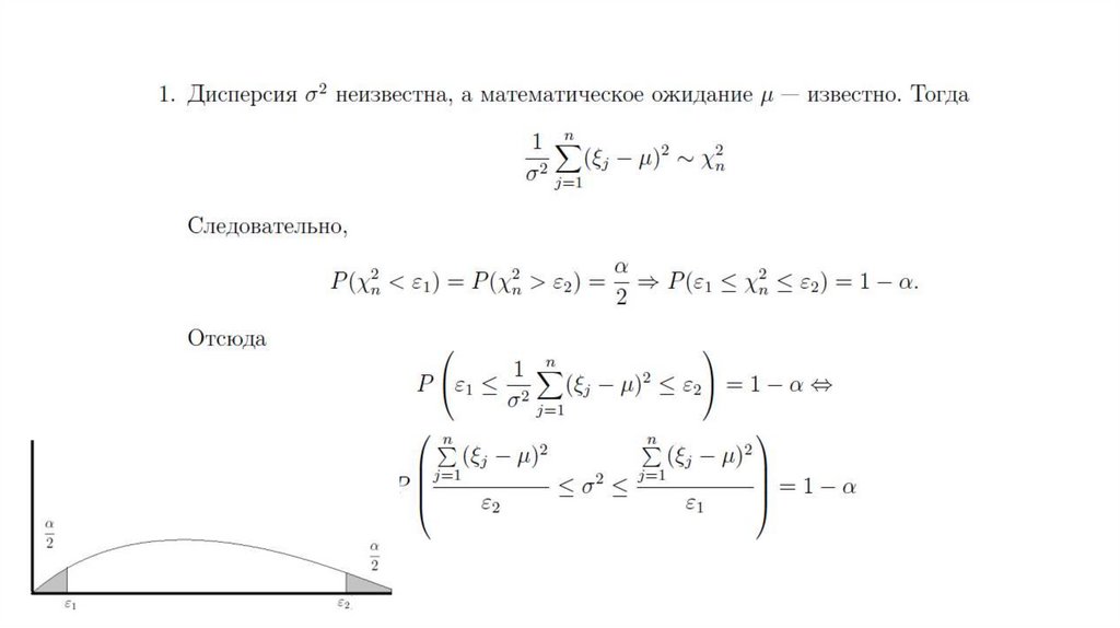
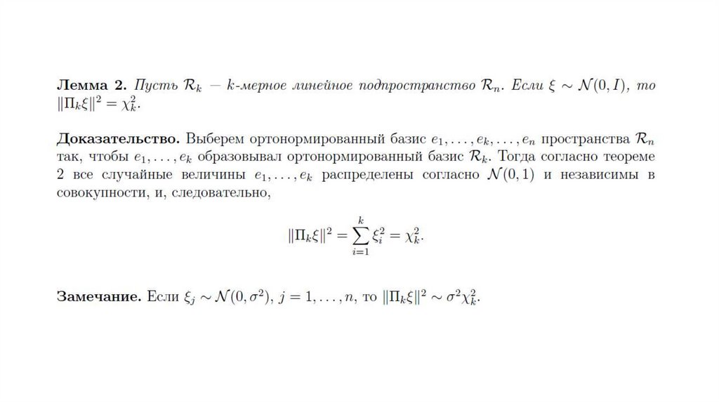
Распределение хи-квадрат с n степенями свободы

22.

23.

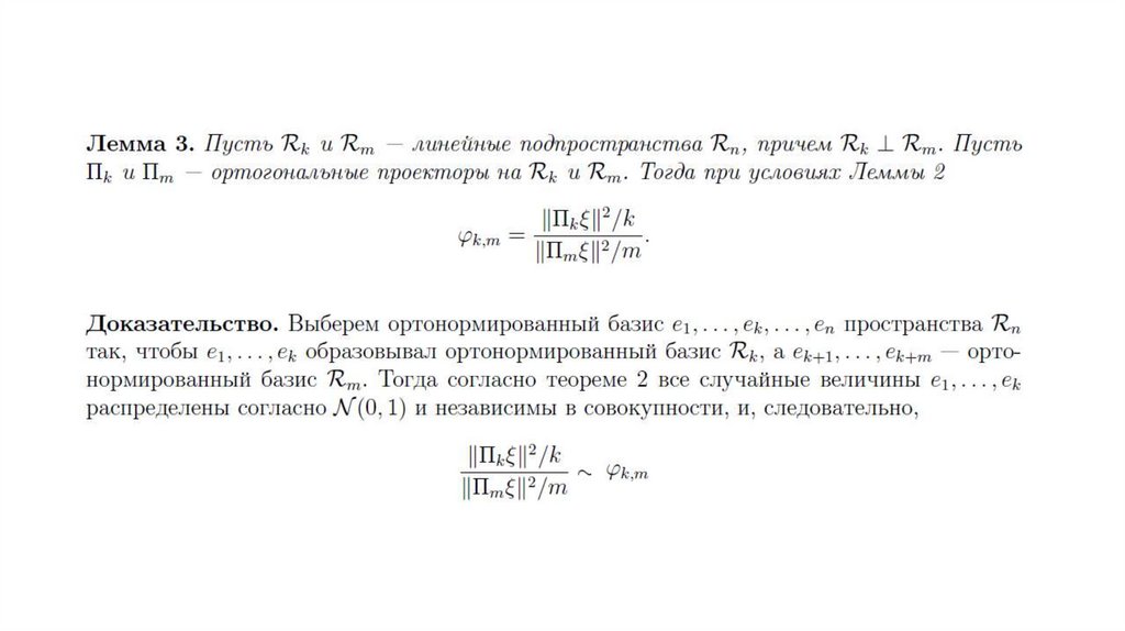
Распределение Снедекора-Фишера с k и m степенями свободы

24.

25.

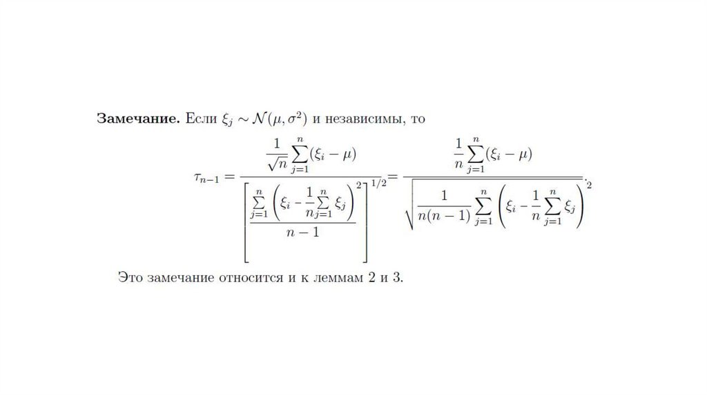
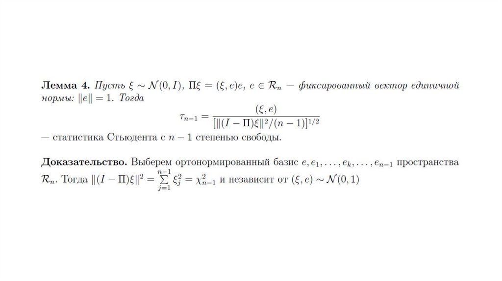
Распределение Стьюдента с n степенями свободы
English     Русский Rules