1.44M
Category: mathematicsmathematics
Similar presentations:

Функции нескольких переменных. Частные производные. Полный дифференциал функции. Лекция 18

1.

Уравнения математической физики в экологии и
теплоэнергетике
ЛЕКЦИЯ 18
(10.06.2021. 09:00-10:20. ХТП-119 и ХТБ-119)

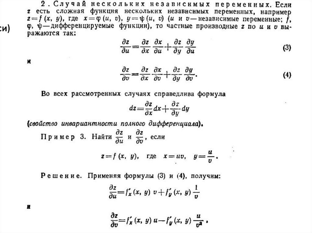
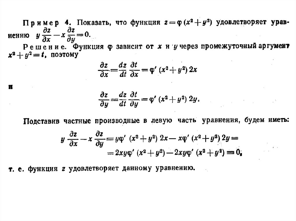
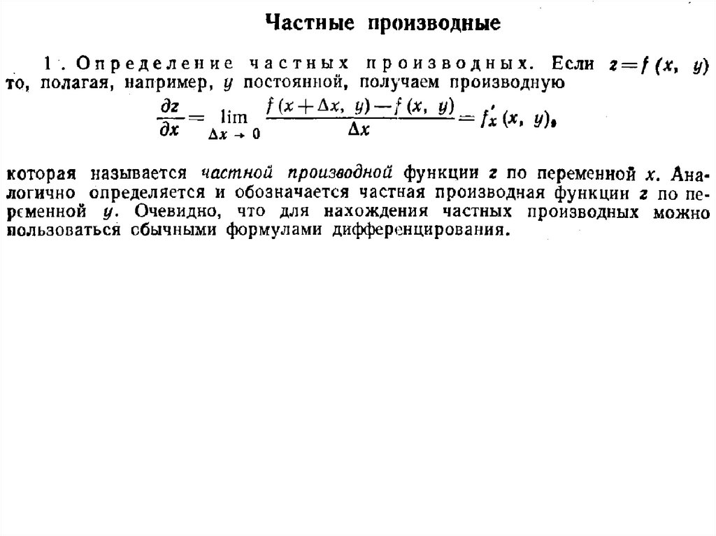
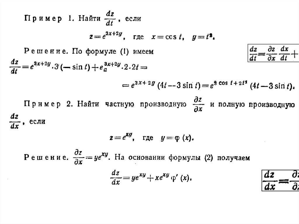
2.

Уравнение которое описывает данный процесс
есть
обыкновенное
дифференциальное
уравнение:
dT
k T Tокр
dt

3.

4.

5.

6.

7.

8.

9.

10.

11.

12.

13.

14.

15.

16.

17.

18.

19.

20.

Уравнения математической физики в экологии и
теплоэнергетике
ЗАВЕРШЕНИЕ ЛЕКЦИИ 18
(10.06.2021. 09:00-10:20. ХТП-119 и ХТБ-119)
English     Русский Rules