66.88K
Similar presentations:
Елементи теорії визначників
Геостатистика. Просторова регресія
Напівпровідники
Правильні многокутники. (9 клас)
Піраміда. Правильна піраміда. (Геометрія 11 клас)
Трикутники. Види трикутників. Казка (математика 5 клас)
Побудова графіків тригонометричних функцій
Закони збереження
Побудова перерізів многогранників
Небесні світила. Небесна сфера
Умножение матриц
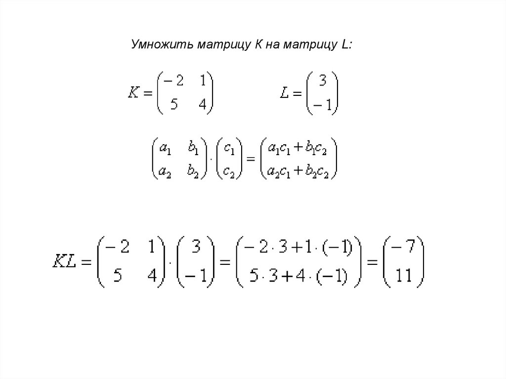
1.
Умножить матрицу К на матрицу L:
2.
Умножить матрицу М на матрицу N:
=
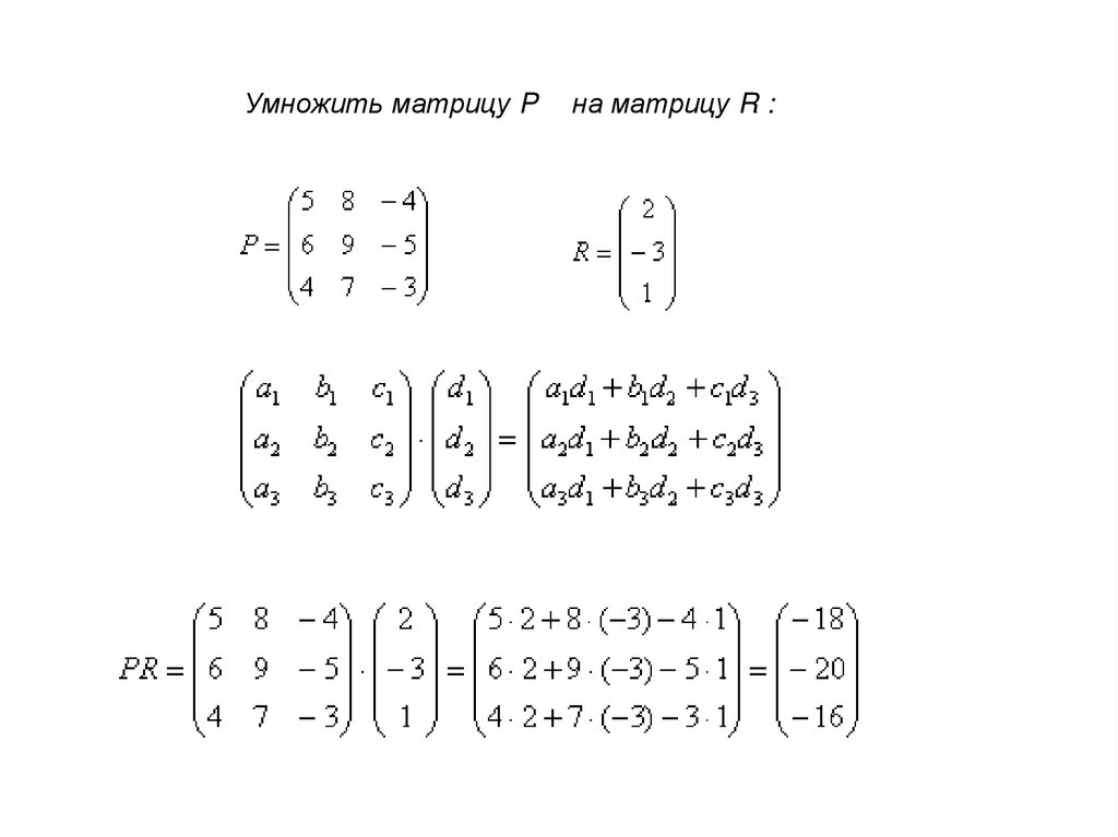
3.
Умножить матрицу P
на матрицу R :
4.
Умножить матрицу P на матрицу S :
English
Русский
Rules