1.23M
Category:
mathematics
Similar presentations:
Теория вероятностей
Теория вероятностей
Теория вероятностей
Математика. Теория вероятностей
Теория вероятностей
Теория вероятности
Теория вероятностей
Основы теории вероятностей
Теория вероятностей и математическая статистика
Теория вероятностей. Случайные величины
Теория вероятностей
1.
Глава 2 «Случайные Величины»
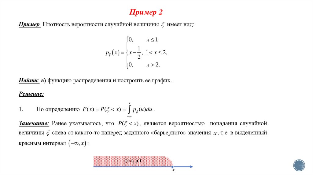
2.
Равномерное распределение на конечном множестве
Так называется распределение вероятностей случайной величины, заданной следующим
законом распределения:
English
Русский
Rules