1.36M
Category: mathematicsmathematics

Решение уравнений и неравенств

1.

1.Равносильность уравнений и неравенств

2.

• ⇔ −обозначение равносильного перехода
Пример равносильных уравнений

3.

Условия равносильности уравнений

4.

5.

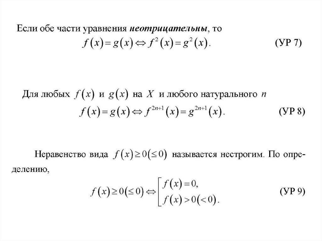
Равносильные переходы
Пусть функции f(x), g(x), h(x) определены на Х.
(умножение неравенства на ПОЛОЖИТЕЛЬНУЮ
функцию приводит к равносильному
неравенству с тем же знаком)

6.

(умножение неравенства на ОТРИЦАТЕЛЬНУЮ
функцию приводит к смене знака неравенства)

7.

ВАЖНО!

8.

Нельзя возводить ЛЧ и ПЧ неравенства в
квадрат, если они имеют разные знаки
• Пример
−7 < 5
НО!
2
2
(−7) > 5

9.

10.

2.Иррациональные неравенства

11.

12.

Пример

13.

Пример

14.

Примеры. Решите неравенства
English     Русский Rules