3.00M

Проблемы передачи информации ч.1 (Лекция №2)

1.

ЛЕКЦИЯ №2 ПРОБЛЕМЫ ПЕРЕДАЧИ
ИНФОРМАЦИИ Ч.1
Преподаватель: Оцоков Шамиль Алиевич
Москва, 2021 г.

2.

Ряды Фурье
Если сигнал является чётной функцией , то для его разложения
Иногда удобно пользоваться синусно-косинусной формой ряда Фурье
– в ней будет присутствовать только косинусные (чётные) слагаемые
с коэффициентами am

3.

Случайные сигналы и их характеристики

4.

Терминология

5.

Случайный процесс

6.

Статистические характеристики случайного процесса

7.

Статистические характеристики случайного процесса

8.

Числовые характеристики случайных
процессов
Математическое ожидание – оценка среднего значения случайного
процесса
Дисперсия – средняя мощность отклонения случайного процесса от его
математического ожидания
Среднеквадратичное отклонение – корень квадратный из дисперсии

9.

Источники сообщений

10.

Источники сообщений

11.

Источники сообщений

12.

Цифровое представление

13.

Теорема Котельникова

14.

Доказательство теоремы Котельникова
Человеческое ухо слышит в диапазоне от 20 Гц, до 20 КГц. Это подобно
фильтру, вырезаем ограниченную часть спектра и воспринимаем только
ограниченную часть спектра

15.

Доказательство теоремы Котельникова

16.

Доказательство теоремы Котельникова

17.

Доказательство теоремы Котельникова

18.

Доказательство теоремы Котельникова

19.

Теорема Котельникова

20.

Теорема Котельникова

21.

Теорема Котельникова

22.

Теорема Котельникова

23.

Количественна мера информации

24.

Количественная мера информации

25.

Количественная мера информации

26.

Количественная мера информации

27.

Количество информации

28.

Количество информации

29.

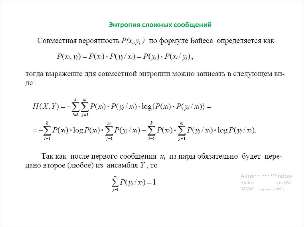
Энтропия сложных сообщений

30.

Энтропия сложных сообщений

31.

Энтропия сложных сообщений

32.

Энтропия сложных сообщений

33.

Энтропия сложных сообщений

34.

Энтропия сложных сообщений

35.

Сжатие с потерями и без потерь

36.

Сжатие с потерями и без потерь

37.

Арифметическое кодирование

38.

Арифметическое кодирование

39.

Арифметическое кодирование

40.

Арифметическое кодирование

41.

Арифметическое кодирование

42.

Арифметическое кодирование

43.

Арифметическое кодирование

44.

Арифметическое кодирование
English     Русский Rules