47.63K
Category: medicinemedicine

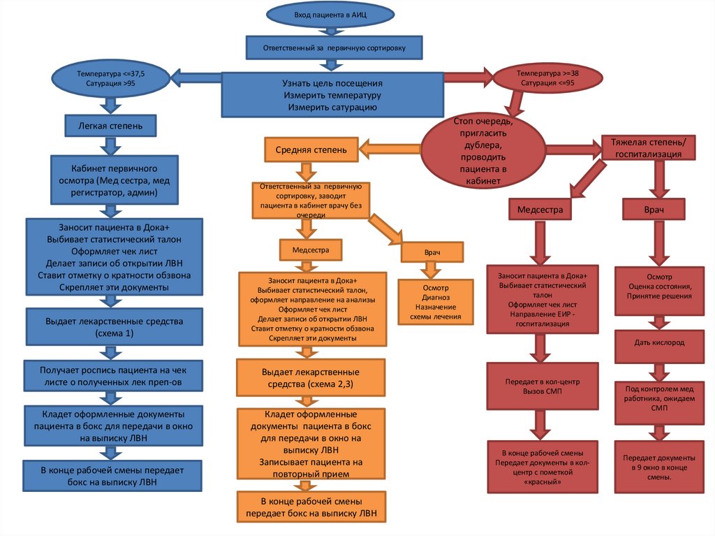
Алгоритм оказания первичной медико-санитарной помощи пациентам с ОРВИ и Covid-19

1.

Алгоритм оказания первичной
медико-санитарной помощи
пациентам с ОРВИ и Covid-19 в
амбулаторно инфекционном
центре КГБУЗ Артемовская
городская больница №1

2.

Вход пациента в АИЦ
Ответственный за первичную сортировку
Температура <=37,5
Сатурация >95
Температура >=38
Сатурация <=95
Узнать цель посещения
Измерить температуру
Измерить сатурацию
Стоп очередь,
пригласить
дублера,
проводить
пациента в
кабинет
Легкая степень
Средняя степень
Кабинет первичного
осмотра (Мед сестра, мед
регистратор, админ)
Заносит пациента в Дока+
Выбивает статистический талон
Оформляет чек лист
Делает записи об открытии ЛВН
Ставит отметку о кратности обзвона
Скрепляет эти документы
Выдает лекарственные средства
(схема 1)
Ответственный за первичную
сортировку, заводит
пациента в кабинет врачу без
очереди
Медсестра
Заносит пациента в Дока+
Выбивает статистический талон,
оформляет направление на анализы
Оформляет чек лист
Делает записи об открытии ЛВН
Ставит отметку о кратности обзвона
Скрепляет эти документы
Получает роспись пациента на чек
листе о полученных лек преп-ов
Выдает лекарственные
средства (схема 2,3)
Кладет оформленные документы
пациента в бокс для передачи в окно
на выписку ЛВН
Кладет оформленные
документы пациента в бокс
для передачи в окно на
выписку ЛВН
Записывает пациента на
повторный прием
В конце рабочей смены передает
бокс на выписку ЛВН
В конце рабочей смены
передает бокс на выписку ЛВН
Тяжелая степень/
госпитализация
Медсестра
Врач
Врач
Осмотр
Диагноз
Назначение
схемы лечения
Заносит пациента в Дока+
Выбивает статистический
талон
Оформляет чек лист
Направление ЕИР госпитализация
Осмотр
Оценка состояния,
Принятие решения
Дать кислород
Передает в кол-центр
Вызов СМП
В конце рабочей смены
Передает документы в колцентр с пометкой
«красный»
Под контролем мед
работника, ожидаем
СМП
Передает документы
в 9 окно в конце
смены.
English     Русский Rules