1.22M
Category: financefinance

Оценка эффективности финансовых операций

1.

Практическое занятие
Тема № 4: Оценка эффективности финансовых операций
Учебные вопросы:
1. Доходность финансовых операций
2. Расчет средней процентной ставки
3. Учет налогов при оценке результатов финансовых операций
Литература:

2.

1. Доходность финансовых операций
Доход —
D=Sк-Sн , где
Доходность-

3.

В качестве показателя доходности может служить:
а)
S P
i
P n
(1)
S
1
P
(2)
б)
S P(1 i)
n
i n
в)
m
i
f 1 1
m
(3)

4.

Пример
На вклад, помещенный в банк под 16% годовых, проценты
начисляются ежеквартально. Оцените доходность этой операции на
основе эффективной процентной ставки.
Решение: i=0,16; m=4.
m
4
i
0,16
f 1 1 1
1 0,1699 или 16,99%.
4
m

5.

Пример
Ссуда 100 тыс. рублей выдана на 240 дней под 12% годовых.
Проценты простые обыкновенные. При выдаче ссуды удержаны
комиссионные в размере 1тыс. рублей. Определить полную доходность
финансовой операции в виде сложной процентной ставки.
Решение: P=100 тыс. руб.; t = 240 дней; T = 360 дней.
Сумма долга с процентами составит:
t
240
S P 1 i 100 1
0,12 108 тыс. рублей
T
360
Затраты составили 99 тыс. руб. (100-1). Срок финансовой операции
240
n
0,66667 года.
360
Определим полную доходность финансовой операции в виде сложной
процентной ставки из равенства:
Следовательно,
полная доходность этой
240
S
108
финансовой операции
n
360
i
1
1 1,09091,5 1 0,1394
составляет 13,94%.
P
99

6.

2. Расчет средней процентной ставки

7.

2.1 Среднее значение ставки простых процентов
m
N n1 n2 ... nm nk
k 1
m
_
1 N i 1 nk ik
k 1
m
d
n
k 1
k
N
dk
n
i
_
k
N
ik

8.

2.2 Среднее значение ставки сложных процентов
N
n1
n2
nm
1
i
1
i
1
i
...
1
i
1
2
k
_
Отсюда:
_
i
N
1 i1 1 i2
n1
n2
... 1 ik
nm
1
m
N n1 n2 ... nm nk
k 1
, где

9.

3.Учет налогов при оценке результатов финансовых операций
G = P×n×i×g,
(3.1)
Sн = S-(S- P) ×g=P× [(1 + n× (1 - g) ×i]
(3.2)

10.

G=(S- P) ×g=P×[(1+i)n-1] ×g
Sн=S-G=P×[(1-g) ×(1+i)n+g]
(3.3)
(3.4)
(3.5)
(3.6)

11.

Sн = S-(S- P) ×g=P× [(1 + n× (1 - g) ×i]
(3.2)
Sн=S-G=P×[(1-g) ×(1+i)n+g]
(3.4)


12.

13.

Пример: На депозит была помещена сумма в 20 тыс. руб. на 240 дней под
простую учетную ставку 30% годовых. Определите наращенную сумму с
учетом уплаты налога на проценты, если ставка налога на проценты равна
12% и начисляются обыкновенные проценты.
Решение: Пользуемся формулой
где Р = 20 тыс. руб.,
n = 240/360 дней,
d= 0.3, q = 0.2.

14.

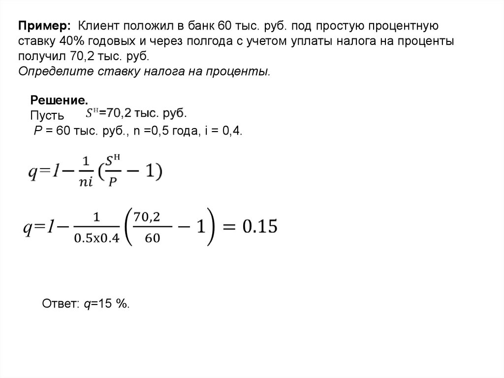
Пример: Клиент положил в банк 60 тыс. руб. под простую процентную
ставку 40% годовых и через полгода с учетом уплаты налога на проценты
получил 70,2 тыс. руб.
Определите ставку налога на проценты.
Решение.
Пусть
Р = 60 тыс. руб., n =0,5 года, i = 0,4.
Ответ: q=15 %.

15.

Клиент внес в банк 1000 $ на год. Процентная
ставка банка 16%. Налог на проценты 8%.
Требуется определить сумму налога N, процент и
наращенную сумму в двух случаях:
1) простых процентов;
2) сложных процентов при ежемесячном
начислении процентов.

16.

Самостоятельно!!!

17.

Задание на СР:
Тема № 4: Оценка эффективности финансовых операций
Учебные вопросы:
1. Доходность финансовых операций
2. Расчет средней процентной ставки
3. Учет налогов при оценке результатов финансовых операций
Литература:
English     Русский Rules