Супрамолекулярная химия
804.46K
Category: chemistrychemistry
Similar presentations:

Обзор основных методов исследования супрамолекулярных объектов

1. Супрамолекулярная химия

Лекция 5. Обзор основных методов исследования супрамолекулярных объектов

2.

Методы исследования супрамолекулярных объектов
1)
2)
3)
4)
5)
6)
7)
8)
9)
10)
11)
12)
13)
14)
15)
Потенциометрическое титрование.
Флуоресцентное титрование.
Калориметрическое титрование.
Эксперименты по экстракции.
ЯМР спектроскопия.
ЯМР-титрование.
Ядерный эффект Оверхаузера.
Динамика обмена гостями.
ИК- и УФ-спектроскопия.
Масс-спектрометрия.
Рентгеноструктурный анализ.
Циклическая вольтамперометрия.
Термогравиметрический анализ.
Дифференциальная сканирующая калориметрия.
Оптическая микроскопия ближнего поля.
2

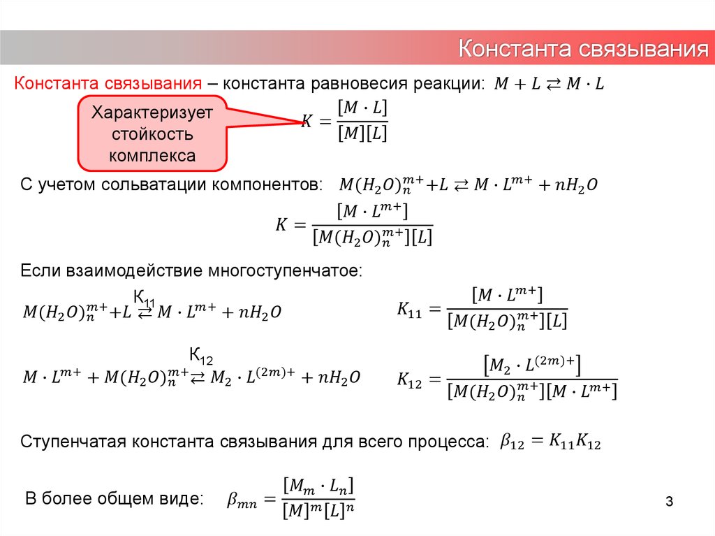
3.

Константа связывания
Константа связывания – константа равновесия реакции:
English     Русский Rules