376.00K
Category: electronicselectronics

Нелинейные явления в радиотракте. Перекрестная модуляция и ее оценка. Взаимная модуляция и ее оценка

1.

Балтийская государственная академия рыбопромыслового флота
Кафедра СРТС
Прием и обработка сигналов
Лекция №11
Нелинейные явления в радиотракте.
Перекрестная модуляция и ее оценка.
Взаимная модуляция и ее оценка.

2.

Перекрестная модуляция – результат одновременного воздействия
на тракты приемника полезного сигнала и мощной модулированной
помехи, в результате которого происходит перенос модуляции с
мешающего АМ сигнала на полезный сигнал.
Пусть полезный сигнал не модулирован, а мешающий сигнал
представляет собой однотональное АМ колебание с частотой
модуляции Ωп и глубиной модуляции mп. Тогда входное воздействие
можно представить в виде:
U U mc cos c t U mп cos п t ,
U mп U mп 0 1 mп cos п t амплитуда помехи
Квадрат амплитуды помехи задается в виде:
U m2 п U m2 п 0 1 mп cos п t U m2 п 0 1 2mп cos п t mп2 cos 2 п t
2
1
U m2 п 0 1 2mп cos п t mп2 1 cos 2 п t
2

3.

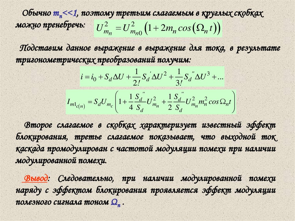
Обычно mп<<1, поэтому третьим слагаемым в круглых скобках
можно пренебречь: U 2 U 2 1 2m cos t
mп
mп 0
п
п
Подставим данное выражение в выражение для тока, в результате
тригонометрических преобразований получим:
i i0 Sd U
1 '
1
Sd U 2 Sd'' U 3 ...
2!
3!
1 Sd'' 2
1 Sd'' 2 2
I m1c п SdU mc 1
U mп
U mп mп cos пt
2 Sd
4 Sd
Второе слагаемое в скобках характеризует известный эффект
блокирования, третье слагаемое показывает, что выходной ток
каскада промодулирован с частотой модуляции помехи при наличии
модулированной помехи.
Вывод: Следовательно, при наличии модулированной помехи
наряду с эффектом блокирования проявляется эффект модуляции
полезного сигнала тоном Ωп .

4.

Количественно это явление оценивается коэффициентом
перекрестной модуляции, который определяют как относительное
изменение уровня сигнала в присутствии модулированной помехи с
учетом того, что полезный сигнал тоже промодулирован с
коэффициентом модуляции mс:
К пер
I mc п I mc
I mc
I mc
I mc
mп
1 Sd''
2
U mп
2 Sd
mc
Таким
образом,
перекрестная
модуляция
возникает
одновременно с блокированием и механизм возникновения обоих
явлений одинаков.
Графически возникновение перекрестной модуляции поясняется
рисунком 1, из которого видно, что если помеха промодулирована по
амплитуде, то и амплитуда полезного сигнала промодулирована этой
помехой. При изменении помехи меняется и средняя крутизна ВАХ
каскада усиления по закону модуляции этой помехи, а следовательно и
коэффициент усиления каскада.

5.

Рисунок 1 – Процесс возникновения явления перемодуляции
Если известны коэффициент перекрестной модуляции, тип
электронного прибора и режим его работы, то допустимое напряжение
помехи на входе электронного прибора определено в виде:

6.

Sd
U mп доп 2 К пер '' , если mc mп
Sd
Следовательно, для уменьшения эффекта перекрестной модуляции
можно принять меры, аналогичные
предотвращению эффекта
блокирования.
Блокирование и перекрестная модуляция являются по отношению к
полезному сигналу помехами мультипликативного характера. При
этом из выражений для оценки коэффициентов блокирования и
перекрестной модуляции видно, что Кпер=2Кбл. Значение допустимого
коэффициента блокирования составляет порядка
Кбл≤0,1…0,2,
для коэффициента перекрестной модуляции данное значение
Кпер≤0,01…0,02
Т.е. требования по перекрестной модуляции более жесткие.

7.

Взаимная модуляция – процесс образования из двух и более
колебаний некоего третьего колебания, воздействующего на приемник
на частоте полезного сигнала или побочного канала приема.
Явление взаимной модуляции возникает и проявляется на частоте
настройки приемника в виде мешающего колебания независимо от
того присутствует или отсутствует полезный сигнал на входе
приемника.
Пусть на вход приемника воздействуют две помехи с амплитудами
U mп1 и U mп 2
и частотами
п1 и п 2
, удовлетворяющие условию:
п1 п 2 0 или ПК ; п1 п 2 0 или ПК
Процесс возникновения взаимной модуляции поясняется рисунком 2,
где Dпрес обозначена характеристика избирательности преселектора.

8.

Рисунок 2 – Принцип образования взаимной модуляции
Помехи, суммарная или разностная частота которых
оказывается равной либо частоте настройки приемника на полезный
сигнал, либо частоте зеркального канала или промежуточной
частоте, оказывают неблагоприятное воздействие на одновременно
принимаемый сигнал в виде эффекта взаимной модуляции.
Аналогично предыдущим двум случаям можно доказать, что
взаимодействие этих двух помех вызовет на нелинейном элементе на
1
частоте настройки сигнал вида: I
S' U U
m 1 1
2
d
mп1
mп 2

9.

Это явление в такой комбинации двух помех называют взаимной
модуляцией второго порядка. Взаимная модуляция третьего порядка
может возникать при взаимодействии двух помех, чьи частоты
удовлетворяют условию:
2
п1
п2
0
либо трех помех, для которых выполняется условие:
п1 п 2 п 3 0 либо ПК
Рисунок 3 – Взаимная модуляция третьего порядка

10.

Первый случай частот используется для испытания приемников,
так как помеха в этом случае располагается в соседнем канале приема.
Если первая и вторая помехи имеют частоты :
п1 0 ; п2 0 2
то
2 п1 п2 2 0 2 0 2 0
где Δω – некоторая расстройка помехи относительно частоты
настройки , превышающая половину полосы пропускания фильтра
тракта ОПЧ.
Амплитуда продукта взаимной модуляции третьего порядка:
I m 2 1
1 '' 2
1
Sd U mп1U mп 2 или I m 1 1 Sd'' U mп1U mп 2 U mп 3
8
8
Количественно эффект взаимной модуляции оценивается с
помощью коэффициента взаимной модуляции, затухания или
динамического диапазона.

11.

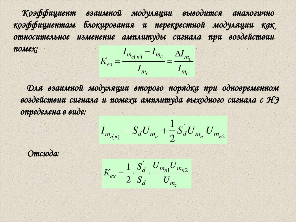
Коэффициент взаимной модуляции выводится аналогично
коэффициентам блокирования и перекрестной модуляции как
относительное изменение амплитуды сигнала при воздействии
помех:
I
I
I
К вз
mc п
I mc
mc
mc
I mc
Для взаимной модуляции второго порядка при одновременном
воздействии сигнала и помехи амплитуда выходного сигнала с НЭ
определена в виде:
1 '
I mс п Sd U mс Sd U mп1U mп 2
2
Отсюда:
1 Sd' U mп1U mп 2
Квз
2 Sd
U mс

12.

Для взаимной модуляции третьего порядка:
S d''
1
К вз 2 1
8 Sd
U m2 U mп 2
п1
U mс
1 S d'' U mп1U mп 2U mп 3
или К вз 1 1 1 8 S
U mс
d
Из выражений для коэффициентов взаимной модуляции следует,
что для уменьшения эффекта взаимной модуляции следует
выбирать электронные приборы с меньшим отношением Sd'' / Sd и
амплитуд воздействующих помех.
Допустимое значение напряжения помехи выбирается из условия
Umп1= Umп2, выбранном значении коэффициента Квз и выбранном
электронном приборе с параметрами Sd' / Sd :
Sd
U mп доп 2 Квз ' U mc
Sd
т.е. величина допустимой помехи зависит и от уровня сигнала.

13.

Под затуханием понимают отношение продукта взаимной
модуляции к усредненной амплитуде воздействующих помех:
a 1 1
I m 1 1
I mп1 I mп 2
'
S
1 dU mп1U mп 2
1 Sd'
U mп1U mп 2
2 S 2U U
2 Sd
d
mп1
mп 2
При условии равенства амплитуд помех Umп1= Umп2:
1 Sd'
a 1 1
U mп
2 Sd
Для взаимной модуляции третьего порядка:
1 Sd'' 2
a 2 1
U mп
8 Sd

14.

Величина, обратная затуханию, при продукте взаимной
модуляции, равном некоторому номинальному значению Еа,
называется динамическим диапазоном по взаимной модуляции:
Д 1 1
1
a 1 1
U mп1U mп 2
Ea
или
Д 2 1
1
a 2 1
3U2 U
mп1 mп 2
Ea
При экспериментальных исследованиях определяют, как правило,
динамический диапазон по взаимной модуляции. При этом уровень
продукта по взаимной модуляции берется равным либо
чувствительности Еа, либо равным 1мкВ.
Для повышения избирательности по взаимной модуляции следует:
•Выбирать электронные приборы с максимальной линейностью и
минимальными отношениями Sd' / Sd и Sd'' / Sd .
•Применять электронные приборы в линейном режиме с минимальным
усилением. В процессе приема нецелесообразно изменять их регулировку
усиления, т.е. режим работы.

15.

•Применять в преселекторе контура с максимальной добротностью и,
следовательно, уменьшать интенсивность помех на входе 1 УВЧ.
Общие выводы:
В реальных условиях на вход приемника воздействуют
сотни и тысячи сигналов помех, различающихся по
уровню на 80-100 дБ.
2. Вследствие малой нелинейности каскадов в ходе этого
многосигнального воздействия возникают забитие и
взаимная модуляция помех, приводящие к возникновению
нелинейности шумов, снижающих качество приема.
3. Требования по обеспечению многосигнальной
избирательности, как правило, противоречивы
с
требованиями по обеспечению чувствительности РПУ.
1.
English     Русский Rules