ДИСПЕРСИОННЫЙ АНАЛИЗ
Возможности дисперсионного анализа: 1. Оценка силы и достоверности влияний. 2. Оценка разности частных средних и частных долей.
Результативный признак – признак, изменяющийся под влиянием различных причин X, Y, Z. Факторы, вызывающие изменение признака,
Типы дисперсионных комплексов: • Однофакторные; • Двух-, трех- и многофакторные; • Равномерные, пропорциональные –
Dy=Dx+De, где Dx – межгрупповая дисперсия, представляющая собой сумму квадратов отклонений групповых средних от общей средней
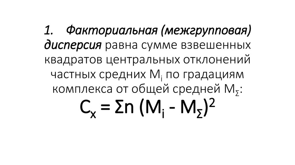
1. Факториальная (межгрупповая) дисперсия равна сумме взвешенных квадратов центральных отклонений частных средних Мi по
Случайная дисперсия (внутригрупповая) равна сумме квадратов центральных отклонений дат (V) от своих частных средних (Mi) по
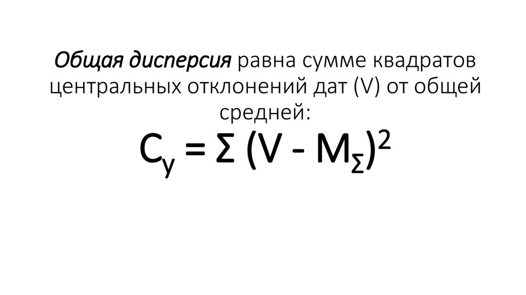
Общая дисперсия равна сумме квадратов центральных отклонений дат (V) от общей средней: Сy = Σ (V - MΣ)2
Закон аддитивности: в любом дисперсионном комплексе сумма частных дисперсий (факториальной и случайной) равна общей: Сх+ Сz= Сy
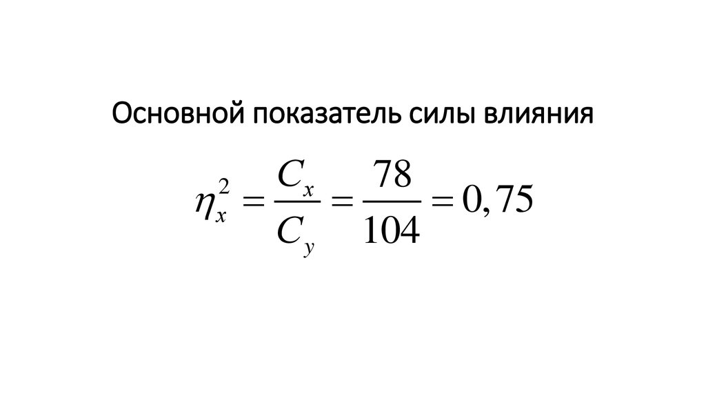
Основной показатель силы влияния
Эмпирический критерий достоверности силы влияния
Ошибка репрезентативности
Фактически полученное дис­персионное отношение является величиной слу­чайной, его необходимо сравнить с табличным (стандартным)
На учебно-опытном участке агростанции изуча­ли влияние различных способов внесения в почву органиче­ских удобрений на урожай
67.52K
Category: biologybiology

Дисперсионный анализ

1. ДИСПЕРСИОННЫЙ АНАЛИЗ

2. Возможности дисперсионного анализа: 1. Оценка силы и достоверности влияний. 2. Оценка разности частных средних и частных долей.

3. Оценка наследуемости признаков в
определенных группах особей при передаче
генетической информации из поколения в
поколение.
4. Анализ комбинационной способности ♀ и
♂ линий.

3. Результативный признак – признак, изменяющийся под влиянием различных причин X, Y, Z. Факторы, вызывающие изменение признака,

Результативный
признак

признак,
изменяющийся под влиянием различных причин X, Y, Z.
Факторы, вызывающие
обозначаются А, В, С.
изменение
признака,
Организованные (регулируемые) факторы –
испытывают серийно, в виде нескольких независимых
друг от друга доз (градаций).

4. Типы дисперсионных комплексов: • Однофакторные; • Двух-, трех- и многофакторные; • Равномерные, пропорциональные –

ортогональные;
• Неравномерные – неортогональные.

5. Dy=Dx+De, где Dx – межгрупповая дисперсия, представляющая собой сумму квадратов отклонений групповых средних от общей средней

комплекса, взвешенную на
численность вариант в группах n.

6. 1. Факториальная (межгрупповая) дисперсия равна сумме взвешенных квадратов центральных отклонений частных средних Мi по

градациям
комплекса от общей средней МΣ:
2
Сх = Σn (Mi - MΣ)

7. Случайная дисперсия (внутригрупповая) равна сумме квадратов центральных отклонений дат (V) от своих частных средних (Mi) по

градациям комплекса:
Сz = Σ (V –
2
Mi)

8. Общая дисперсия равна сумме квадратов центральных отклонений дат (V) от общей средней: Сy = Σ (V - MΣ)2

Общая дисперсия равна сумме квадратов
центральных отклонений дат (V) от общей
средней:
Сy = Σ (V -
2
MΣ)

9.

Структура комплекса
Даты, V
Объем градаций
Сумма дат, ΣV
А0
7
8
9
3
Градации
А1
А2
5
5
9
3
7
1
3
3
А3
0
2
4
3
21
7
+2
4
12
9
3
-2
4
12
6
2
-3
9
27
N = 12, объем
комплекса
ΣV = 60
MΣ = 5, общая средняя
Факториальная
дисперсия
Сх = Σn (Mi - MΣ)2=78
-2, 2, 0
4, 4, 0
0, +4, +2
0, 16, 4
2, 0, -2
4, 0, 4
0, -2, -4
0, 4, 16
-2, 0, 2
4, 0, 4
-5, -3, -1
25, 9, 1
Случайная дисперсия
Сz = Σ (V – Mi)2=26
Общая дисперсия
Сy = Σ (V - MΣ)2=104
X
M i - MΣ
(Mi - MΣ)2
Σn(Mi - МΣ)2
24
8
+3
9
27
Y
V- Mi
(V- Mi)2
V- MΣ
(V- MΣ)2
-1, +1, 0
1, 1, 0
+2, +4, +3
4, 16, 9
Частные средние, Mi
Z
r = 4, число градаций
n = 3, объем градаций

10. Закон аддитивности: в любом дисперсионном комплексе сумма частных дисперсий (факториальной и случайной) равна общей: Сх+ Сz= Сy

(78+26)=104

11. Основной показатель силы влияния

Сх 78
0, 75
С y 104
2
х

12. Эмпирический критерий достоверности силы влияния

Сх N r 78 8
F
8, 0 Fst
С y r 1 26 3

13. Ошибка репрезентативности

r 1
m 2 (1 )
х
N r
2
х

14. Фактически полученное дис­персионное отношение является величиной слу­чайной, его необходимо сравнить с табличным (стандартным)

Фактически полученное дисперсионное отношение является
величиной случайной, его необходимо сравнить с табличным
(стандартным) значением критерия Фишера Fst для принятого
уровня значимости а и чисел степеней свободы. При этом число
степеней свободы для большей дисперсии находят в верхней
строке, а для меньшей - в первом столбце таблицы Фишера.

15. На учебно-опытном участке агростанции изуча­ли влияние различных способов внесения в почву органиче­ских удобрений на урожай

На учебно-опытном участке агростанции изучали влияние различных способов
внесения в почву органических удобрений на урожай зеленой массы кукурузы.
Опыт проводили на десятиметровых делянках в трех вариантах, не считая
контроля. Каждый вариант опыта имел трехкратную повторность. Результаты
опыта приведены в таблице.
Варианты опыта
Урожай по повторностям, кг
Средний урожай
1
2
3
Контроль
21,2
28,0
31,2
26,8
Удобрения
помещали ниже
на 4 см
23,6
22,6
28,0
24,7
В стороне от
семян на 4 см
Выше заделки
на 4 см
24,0
30,0
29,2
27,7
29,2
28,0
27,0
28,2
English     Русский Rules