ЭЛЕМЕНТЫ МАТЕМАТИЧЕСКОЙ СТАТИСТИКИ
ОСНОВНЫЕ ОПРЕДЕЛЕНИЯ
ОСНОВНЫЕ ОПРЕДЕЛЕНИЯ
Статистическое распределение
Статистическое распределение
Пример
Продолжение примера
Большие выборки
Пример
Продолжение примера
Продолжение примера
Графическое изображение
Графическое изображение
Пример (полигон)
Пример (гистограмма)
Эмпирическая функция распределения
Задача
Таблица и график для эмпирической функции распределения
Точечные статистические оценки числовых характеристик случайной величины
Точечные статистические оценки числовых характеристик случайной величины
Точечные статистические оценки числовых характеристик случайной величины
Пример
Пример
Пример
Мода и медиана
Интервальные оценки числовых характеристик случайной величины
Интервальная оценка математического ожидания
Интервальная оценка математического ожидания
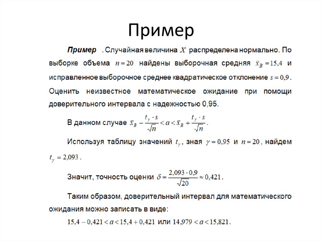
Пример
Интервальная оценка среднего квадратического отклонения
Пример
713.61K
Category: mathematicsmathematics

Элементы математической статистики

1. ЭЛЕМЕНТЫ МАТЕМАТИЧЕСКОЙ СТАТИСТИКИ

2. ОСНОВНЫЕ ОПРЕДЕЛЕНИЯ

• Генеральная совокупность – совокупность всех
объектов, подлежащих изучению.
• Выборочная совокупность (выборка) – часть
объектов генеральной совокупности, отобранных
для исследования.
• Объем совокупности (генеральной или
выборочной) – число объектов этой совокупности.
• Генеральная совокупность может содержать
конечное или бесконечное число элементов.
Выборка всегда содержит конечное число
элементов.

3. ОСНОВНЫЕ ОПРЕДЕЛЕНИЯ

• Для того чтобы по данным выборки можно
было достаточно уверенно судить об
интересующем исследователя признаке
генеральной совокупности, выборка
должна быть репрезентативной
(представительной). Репрезентативность
выборки обеспечивается случайностью
отбора ее элементов.

4. Статистическое распределение

5. Статистическое распределение

6. Пример

7. Продолжение примера

8. Большие выборки

9. Пример

10. Продолжение примера

11. Продолжение примера

12. Графическое изображение

13. Графическое изображение

14. Пример (полигон)

15. Пример (гистограмма)

16. Эмпирическая функция распределения

17. Задача

18. Таблица и график для эмпирической функции распределения

19. Точечные статистические оценки числовых характеристик случайной величины

20. Точечные статистические оценки числовых характеристик случайной величины

21. Точечные статистические оценки числовых характеристик случайной величины

22. Пример

23. Пример

24. Пример

25. Мода и медиана

26. Интервальные оценки числовых характеристик случайной величины

27. Интервальная оценка математического ожидания

28. Интервальная оценка математического ожидания

29. Пример

30. Интервальная оценка среднего квадратического отклонения

31. Пример

English     Русский Rules