1.47M
Category: mechanicsmechanics

Изменение остойчивости и посадки судна при погрузке и выгрузке

1.

Изменение остойчивости и посадки судна
при погрузке и выгрузке

2.

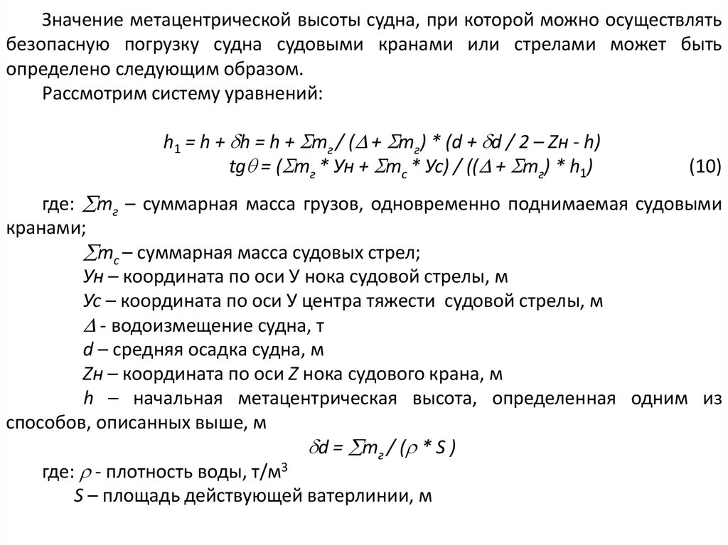
Значение метацентрической высоты судна, при которой можно осуществлять
безопасную погрузку судна судовыми кранами или стрелами может быть
определено следующим образом.
Рассмотрим систему уравнений:
h1 = h + h = h + mг / ( + mг) * (d + d / 2 – Zн - h)
tg = ( mг * Ун + mс * Ус) / (( + mг) * h1)
(10)
где: mг – суммарная масса грузов, одновременно поднимаемая судовыми
кранами;
mс – суммарная масса судовых стрел;
Ун – координата по оси У нока судовой стрелы, м
Ус – координата по оси У центра тяжести судовой стрелы, м
- водоизмещение судна, т
d – средняя осадка судна, м
Zн – координата по оси Z нока судового крана, м
h – начальная метацентрическая высота, определенная одним из
способов, описанных выше, м
d = mг / ( * S )
где: - плотность воды, т/м3
S – площадь действующей ватерлинии, м

3.

4.

Подставив значение h1 из второго уравнения в первое уравнение
системы (10) и преобразуя его получаем следующее выражение для
начальной метацентрической высоты судна в зависимости от угла
накренения судна
h = ( mг * Ун + mс * Ус) / (( + mг) * tg ) –
- mг / ( + mг) * (d + d / 2 - Zн)) / (1 - mг / ( + mг)) (11)
Подставляя в выражение (11) допустимые углы крена судна при
погрузке собственными кранами или стрелами можно получить значения
необходимой
начальной метацентрической высоты судна перед
погрузкой судна. Формула (11) может использоваться при определении
безопасных параметров остойчивости судна при погрузке судна.

5.

Задача для самостоятельного решения
Груз поднимается с причала судовыми грузовыми кранами
Исходные данные
Количество кранов, работающих одновременно, ед.
Максимальный вес груза, т
Водоизмещение судна, т
Средняя осадка судна, м
Возвышение причала над ВЛ судна(водой), м
Центр тяжести груза на причале, м
Длина шкентеля крана, м
Расстояние между ДП судна и грузом на причале, м
Начальная МВ, м
Угол крена судна в момент подъема груза (грузов),
К
m
D
d
r1
r2
l
Ун
h
град
1
2
60
6000
8
5
2
14
8
2
15,00
2
4
80
8000
10
6
1,5
12
6
3
18,00
Определить безопасную метацентрическую высоту для заданного угла крена судна

6.

Решение
Исходные данные
Количество кранов, работающих одновременно, ед.
Максимальный вес груза, т
Водоизмещение судна, т
Средняя осадка судна, м
Возвышение причала над ВЛ судна(водой), м
Центр тяжести груза на причале, м
Длина шкентеля крана, м
Расстояние между ДП судна и грузом на причале, м
Начальная МВ, м
Решение
Аппликата центра тяжести подвешенных грузов, м
Угол крена судна в момент подъема груза (грузов), град
Безопасное значение МВ для этого угла крена, м
К
m
D
d
r1
r2
l
Ун
h
1
2
2
60
6000
8
5
2
14
8
2
4
80
8000
10
6
1,5
12
6
3
29,00
29,50
15,00
18,00
1,017174 1,518702
Zн = l + r2 + r1 + d
hбез = ((K*m*Ун/((К*m+Δ)*Ɵ/57,3))-K*m/(К*m+Δ)*(d-Zн))/(1-К*m/(Δ+K*m)))
English     Русский Rules