Тема курсовой работы: «Нечеткие дифференциальные уравнения»
Основные определения нечетких дифференциальных уравнений (НДУ)
Основные определения НДУ
Основные определения НДУ
Решение НЛДУ первого порядка
Система нечетких дифференциальных уравнений (СНДУ) первого порядка
Порядок решения СНДУ первого порядка:
Спасибо за внимание
688.60K
Category: mathematicsmathematics

Нечеткие дифференциальные уравнения

1. Тема курсовой работы: «Нечеткие дифференциальные уравнения»

Федеральное агентство по образованию
«Пермский Национальный Исследовательский
Политехнический Университет»
Кафедра «Прикладной Математики»
Тема курсовой работы:
«Нечеткие дифференциальные
уравнения»
Проверил:
к.ф.-м.н. доцент кафедры ПМ
Севодин М.А.
Выполнил:
студент группы МИЭ-17-1м
Паршаков Р.В.

2. Основные определения нечетких дифференциальных уравнений (НДУ)

2

3. Основные определения НДУ

3

4. Основные определения НДУ

4

5. Решение НЛДУ первого порядка

5

6.

6

7.

Методы решения НЛДУ
Составить и решить четкое дифференциальное
уравнение с четкими начальными условиями,
соответствующее данному нечеткому
дифференциальному уравнению.
Представить нечеткое дифференциальное уравнение и
нечеткие начальные условия в интервальной форме и,
решив полученную задачу, найти решение
поставленной задачи в виде функций (L-R)-типа для
любого
Решить соответствующее четкое дифференциальное
уравнение с четкими начальными условиями.
Подставить в найденную четкую функцию (решение
четкой задачи) вместо четких коэффициентов
заданные соответствующие нечеткие коэффициенты
и получить нечеткую функцию, являющуюся решением
заданного нечеткого уравнения с нечеткими
начальными условиями для любых
. При этом
при необходимости полученное нечеткое решение
можно представить в интервальной форме.
7

8.

8

9.

9

10. Система нечетких дифференциальных уравнений (СНДУ) первого порядка

10

11. Порядок решения СНДУ первого порядка:

Привести заданную систему нечетких
уравнений к системе интервальных уравнений;
В зависимости от типа полученных систем
четких дифференциальных уравнений
применяем тот или иной способ решения
системы дифференциальных уравнений.
11

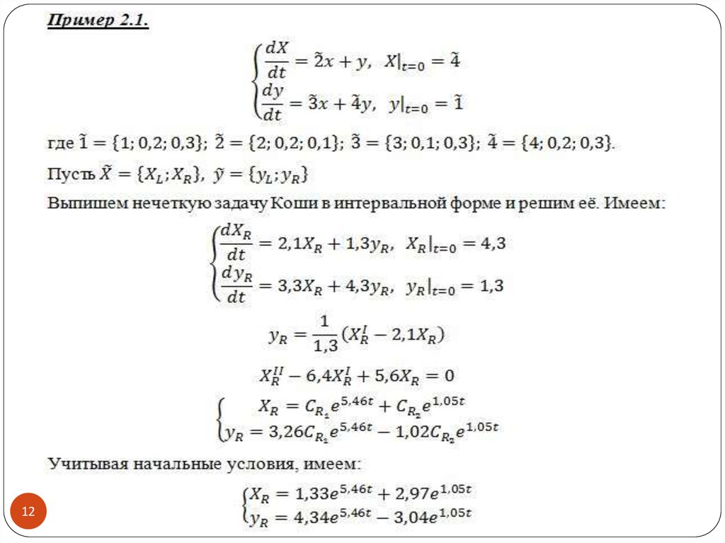
12.

12

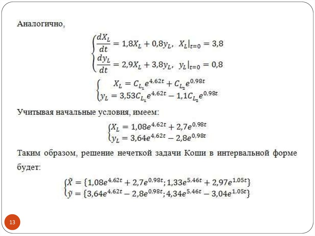
13.

13

14.

14

15. Спасибо за внимание

English     Русский Rules