Статистическое изучение эффективности функционирования экономики
Понятие и задачи статистического изучения эффективности производства
Понятие и задачи статистического изучения эффективности производства
Система показателей экономической эффективности производства
Показатели эффективности использования основных средств
Взаимосвязь фондоотдачи и машиноотдачи
Пример. Имеются условные данные по экономике страны за 2015 и 2016 гг., млн р.:
Решение
Решение
Решение
Решение. Разностный способ
Решение. Разностный способ (продолжение)
Решение. Индексный способ
Решение. Индексный способ
Решение. Индексный способ
Показатели скорости обращения оборотных средств
Сумма оборотных средств, высвобожденных из обращения (вовлеченных в обращение) в результате изменения скорости обращения
Пример. Имеются данные по экономике страны за январь и февраль 2017 г. в сопоставимых ценах, руб.
Решение
Решение
Показатели эффективности использования затрат труда
1.01M
Category: economicseconomics

Статистическое изучение эффективности функционирования экономики

1. Статистическое изучение эффективности функционирования экономики

2. Понятие и задачи статистического изучения эффективности производства

экономическая эффективность
общественного производства –
соотношение между конечным
экономическим результатом
производственной деятельности и
примененными или потребленными
ресурсами.

3. Понятие и задачи статистического изучения эффективности производства

обобщающие и
частные
Показатели
эффективности
общественного
производства
прямые и
обратные
ресурсные и
затратные

4. Система показателей экономической эффективности производства

1
2
А) Обобщающие показатели – Б) Частные показатели –
показатели, характеризующие
результативность использования
всей совокупности
производственных ресурсов
отражают эффективность
использования отдельных
видов производственных
ресурсов
А) Прямые показатели –
Б) Обратные показатели –
отношение результата
отношение величины
производственной деятельности ресурса (затрат) и
к величине ресурсов или затрат результата (эффекта)
производственной
деятельности

5. Показатели эффективности использования основных средств

Показатель
Фондоотдача
Фондоемкость
Фондовооруженность
Машиноотдача
Формула
Характеристика
Э
f
OC
величина эффекта от
производственной деятельности в
расчете на 1 рубль основных
средств, руб./руб.
1 OC величина затрат основных средств
fe
на 1 рубль произведенного
f
Э результата, руб./руб.
OC
fвоор
T
величина стоимости основных
средств в расчете на одного
работника, руб.
Э
fмаш
M
величина эффекта от
деятельности в расчете на 1 рубль
стоимости машин и оборудования,
руб./руб.

6. Взаимосвязь фондоотдачи и машиноотдачи

f fмаш dмаш
Э
Э М
OC М OC
(12)
(13)

7. Пример. Имеются условные данные по экономике страны за 2015 и 2016 гг., млн р.:

Показатель
2015 г.
Выпуск товаров и услуг в
2500
постоянных ценах, млн р.
Машиноотдача, руб./руб.
5,0
Доля машин и оборудования в
0,485
общей стоимости основных средств
2016 г.
2800
6,2
0,500
Определить:
1) фондоотдачу основных средств за 2015 и 2016 гг.;
2) прирост выпуска товаров и услуг, в том числе за счет
изменения а) машиноотдачи, б) доли машин и
оборудования в общей стоимости основных средств, в)
стоимости основных средств.

8. Решение

Фондоотдачу основных средств за 2015 и
2016 гг. определим по формуле
f 2015 fмаш dмаш 5 0,485 2,425 руб. / руб.
f 2016 fмаш dмаш 6,2 0,500 3,100 руб. / руб.

9. Решение

Прирост выпуска продукции можно определить,
используя трехфакторную мультипликативную
модель:
или
В М
В
OC.
М OC
В fмаш dмаш OC.

10. Решение

B
f
OC
B
OC
f
2500
1030,928 млн. р.
OC 2015
2,425
2800
903,226 млн. р.
OC 2016
3,100

11. Решение. Разностный способ

Прирост выпуска продукции в 2016 г. по сравнению с
2015 г. определим по формуле:
В В1 В0 2800 2500 300 млн. р.
в том числе за счет изменения:
а) машиноотдачи:
В( f маш) ( f маш1 f маш 0) d маш1 ОС1;
В( f маш) (6,2 5,0) 0,500 903,226 541,9 млн. р.

12. Решение. Разностный способ (продолжение)

б) доли машин и оборудования в общей стоимости
основных средств:
В(d маш) f маш0 (d маш1 d маш0) ОС1;
В(d маш) 5,0 (0,500 0,485) 903,226 67,7 млн. р.
в) стоимости основных средств:
В(ОС ) f маш 0 d маш 0 (ОС1 ОС 0);
В(ОС ) 5,0 0,485 (903,226 1030,928) 309,6 млн. р.

13. Решение. Индексный способ

Показатель
Годы
Условные
обозначения
2015
2016
Индекс,
%
В
2500
2800
112,000
Выпуск товаров и услуг
в постоянных ценах,
млн р.
Машиноотдача,
руб./руб.
Доля машин и оборудования в общей стоимости основных средств
f маш
5,0
6,2
124,000
d маш
0,485
0,500
103,093
Средняя стоимость основных средств, млн. р.
ОС
1030,928 903,226 87,613

14. Решение. Индексный способ

Прирост выпуска за счет изменения:
а) машиноотдачи составит:
В( f
маш
) В1 I f маш ( I f маш 1);
В( f
маш
) 2800 1, 24 (1, 24 1) 541,9 млн. р.
б) доли машин и оборудования в общей стоимости
основных средств:
В(d маш) В1 I f маш I d маш ( I d маш 1);
В(d маш) 2800 1,24 1,03093 (1,03093 1) 67,7 млн. р.

15. Решение. Индексный способ

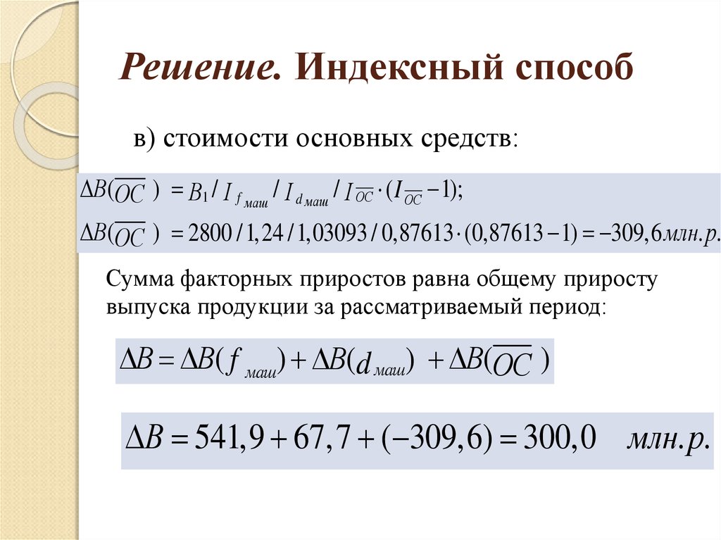
в) стоимости основных средств:
В(ОС ) В1 / I f маш / I d маш / I ОС ( I ОС 1);
В(ОС ) 2800 /1,24 /1,03093 / 0,87613 (0,87613 1) 309,6 млн. р.
Сумма факторных приростов равна общему приросту
выпуска продукции за рассматриваемый период:
В В( f маш) В(d маш) В(ОС )
В 541,9 67,7 ( 309,6) 300,0 млн. р.

16. Показатели скорости обращения оборотных средств

Показатель
коэффициент
оборачиваемости
коэффициент
закрепления
продолжительность
одного оборота в
днях
Формула
Э
kоб
Oбс
1 Обс

kоб Э
Д
П
kоб
Характеристика
число оборотов, совершенное
оборотными средствами за
плановый период, измеряется в
разах
величина оборотных средств в
расчете на один рубль эффекта от
экономической деятельности,
руб./руб.
продолжительность одного
оборота, в днях

17. Сумма оборотных средств, высвобожденных из обращения (вовлеченных в обращение) в результате изменения скорости обращения

Э1
Обс ( П1 П0 ) (14)
Д
Э1
Обс Обс1
kоб0
(15)
Обс Э1 (k з1 k з0 ) (16)

18. Пример. Имеются данные по экономике страны за январь и февраль 2017 г. в сопоставимых ценах, руб.

Показатель
Среднемесячная стоимость оборотных
средств
Стоимость реализованной продукции
январь
февраль
125
200
500
600
Определите:
1.показатели скорости обращения оборотных средств за
каждый месяц: а) коэффициенты оборачиваемости; б)
коэффициенты закрепления; в) продолжительность
одного оборота оборотных средств;
2.сумму оборотных средств, высвобожденных из
оборота (или вовлеченных) вследствие изменения
оборачиваемости в феврале по сравнению с январем.

19. Решение

а) коэффициент оборачиваемости оборотных средств:
kоб / янв =
kоб / февр
РП
500
=
= 4 раза
125
Обс
600
=
= 3 раза
200
б) коэффициент закрепления оборотных средств:
kз/янв =
Обс 125
=
= 0,25 руб. / руб.
РП
500
kз/февр =
200
= 0,33 руб . / руб.
600
в) продолжительность одного оборота оборотных средств:
Д
30
П янв =
=
= 7,5 дней
kоб
4
Пфевр =
30
10 дней
3

20. Решение

Сумму высвобожденных из оборота (вовлеченных в
оборот) оборотных средств 3 способами:
Э1
600
Обсвысв ( П1 П0 ) =
(10 7,5 )= 50 руб.;
Д
30
Обсвысв
РП1
600
Обс1
= 200
= 50 руб.;
kоб
4
0
Обсвысв РП1( k з k з ) =600 0,33 0,25 = 50 руб.
1
0

21. Показатели эффективности использования затрат труда

Прямой показатель
Обратный показатель
производительность труда
трудоемкость
Э
w
T
T
t
Э
English     Русский Rules