Численное моделирование СВЧ нагрева многослойных диэлектриков
Цель и актуальность.
Физическая постановка задачи
Падение и отражение СВЧ лучей на слои диэлектриков
Определение коэффициентов прохождения и отражения
Система уравнений для определения коэфиценов прохождения и отражения
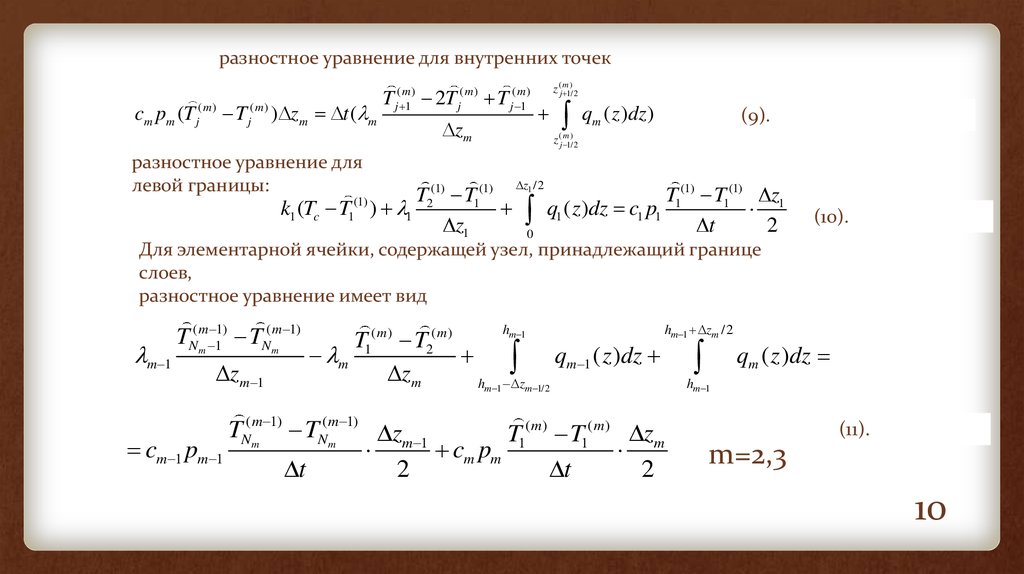
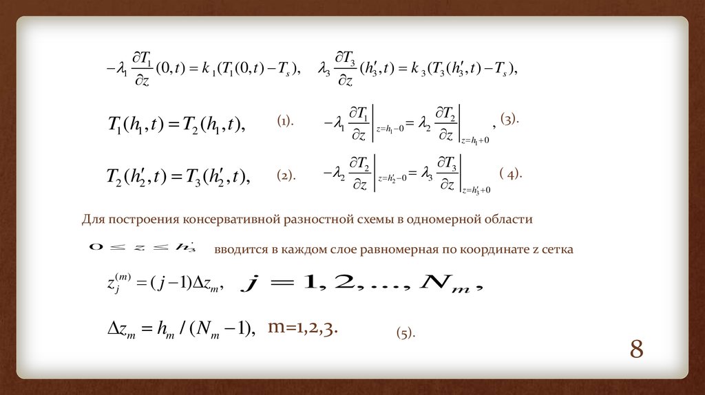
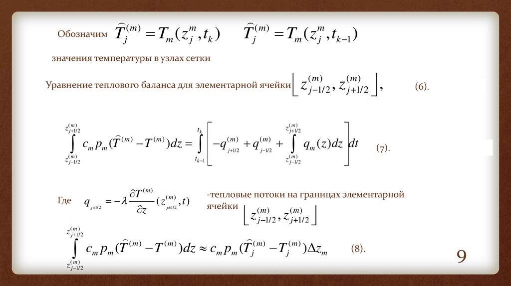
Температурное поле в плоскослоистой структуре
1.35M
Category: electronicselectronics

Численное моделирование СВЧ нагрева многослойных диэлектриков

1. Численное моделирование СВЧ нагрева многослойных диэлектриков

ВЫПОЛНИЛ: ЕПАНЕЧНИКОВ И.Л.
РУКОВОДИТЕЛЬ ВКР: АНФИНОГЕНТОВ В.И.

2. Цель и актуальность.

• Цель: Построить численную модель СВЧ нагрева многослойных
диэлектриков
• Актульность: избирательный, равномерный, сверхчистый,
саморегулирующейся нагрев

3. Физическая постановка задачи

• Диэлектрик: трехслойная структура, где две пластины
соединяются между собой клеющем веществом.
tg клея tg 1
и
tg клея tg 3
• Значит слой клея будет нагреваться быстрее, чем другие слои.
• У клея ускорится процесс полимеризации
3

4. Падение и отражение СВЧ лучей на слои диэлектриков

Рис. 1. схематическая модель диэлектрика
4

5. Определение коэффициентов прохождения и отражения

English     Русский Rules