0.97M
Category:
mathematics
Similar presentations:
Стохастическая модель
Стохастические процессы
Стохастические процессы
Стохастическое моделирование
Стохастические модели управления запасами
Генофонд человеческих популяций, факторы его динамики. Популяционно-статистический анализ
Стохастическая модель образования очереди у однополосного регулируемого перекрёстка
Непрерывно-стохастические модели
Непрерывно-стохастические модели
Q - схемы. Непрерывное и стохастическое
Стохастическая популяционная динамика
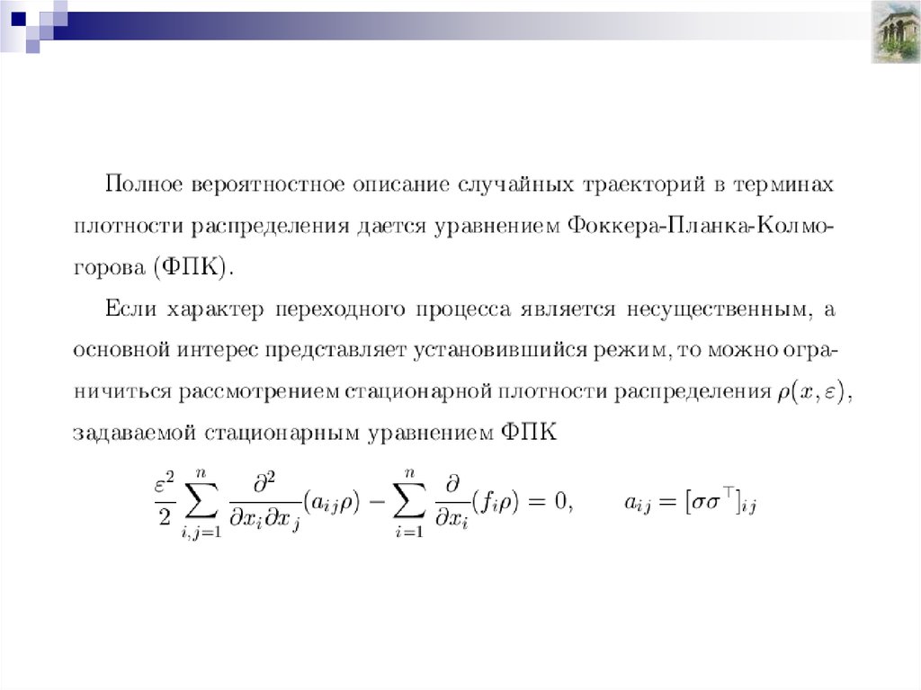
1.
Лекция 15
Стохастическая популяционная
динамика
2.
3.
4.
5.
6.
7.
8.
9.
Стохастическая чувствительность равновесия
10.
11.
Стохастическая чувствительность цикла
12.
13.
Стохастическая чувствительность цикла на плоскости
English
Русский
Rules