ЕЛЕМЕНТИ СПЕЦІАЛЬНОЇ ТЕОРІЇ ВІДНОСНОСТІ
ПЛАН
НА САМОСТІЙНЕ ОПРАЦЮВАННЯ
Принцип відносності Галілея:
Назва питання
Принцип відносності Галілея можна сформулювати ще й так:
Основні положення релятивістської механіки
Постулати Ейнштейна
Перетворення Лоренца
Наслідки з перетворень Лоренца:
Перетворення і додавання швидкостей у СТВ
Додавання швидкостей в СТВ у граничних випадках
Наслідки з перетворень Лоренца
Назва питання
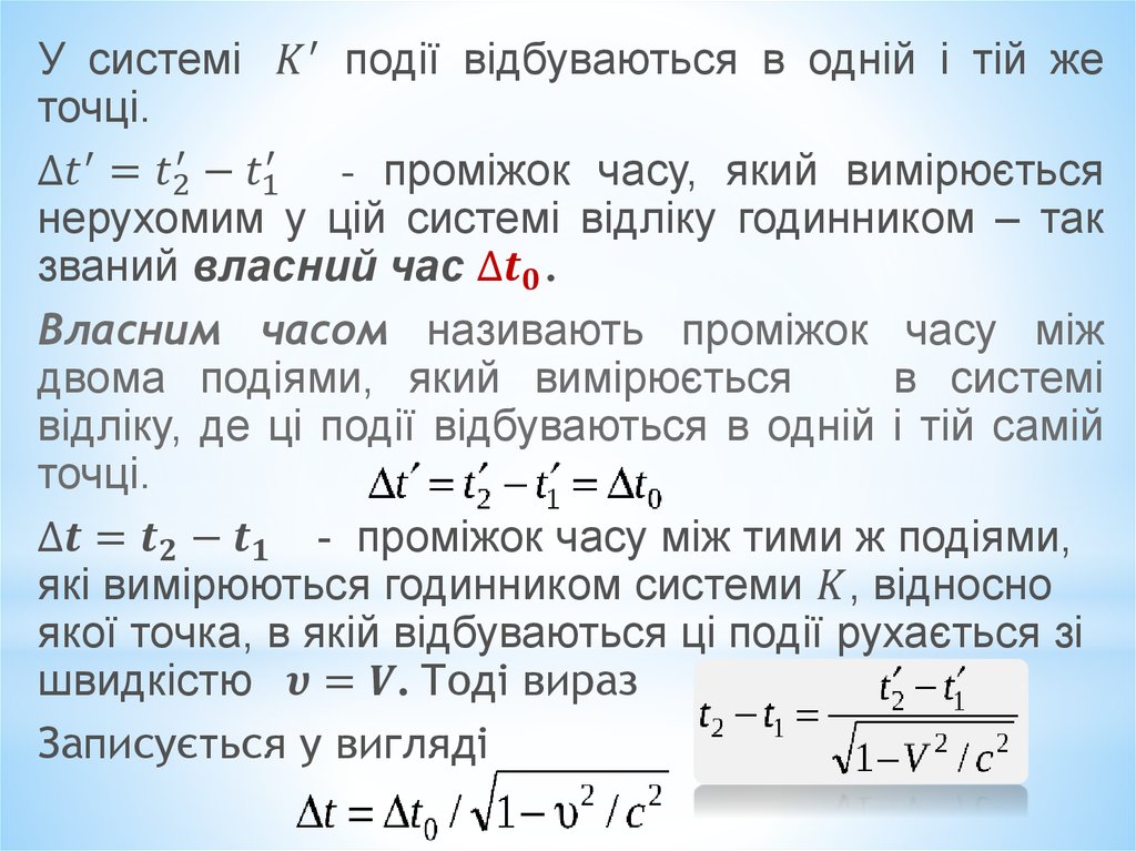
Релятивістське уповільнення часу
Інтервал і його інваріантність
Для дійсного інтервалу
Для уявного інтервалу
ВИСНОВКИ:
Закон збереження імпульсу в СТВ
В системі K з перетворень Лоренца
Релятивістське рівняння динаміки для МТ ВИСНОВКИ:
Енергія спокою. Повна енергія.
Взаємозв'язок маси і енергії спокою
Приклад
ДЯКУЮ ЗА УВАГУ!
2.59M

Фізика Л4

1. ЕЛЕМЕНТИ СПЕЦІАЛЬНОЇ ТЕОРІЇ ВІДНОСНОСТІ

ЛЕКЦІЯ 4

2. ПЛАН

1. Принцип відносності Галілея.
2. Основні положення релятивістської
механіки.
3. Перетворення Лоренца.
4.
Перетворення
і
додавання
швидкостей.
5. Наслідки з перетворень Лоренца.
6. Закон збереження імпульсу в СТВ.
7. Енергія спокою. Повна енергія.
Взаємозв'язок маси і енергії спокою.

3. НА САМОСТІЙНЕ ОПРАЦЮВАННЯ

1. Опрацювати зміст
розділи у підручниках.
лекції
та
відповідні
2. Неінерціальні системи відліку. Сили інерції.
3. Відцентрова сила. Сила Коріоліса.

4. Принцип відносності Галілея:

в усіх інерціальних системах відліку закони
класичної механіки мають однакову форму.
English     Русский Rules