Логический элемент НЕ
Логический элемент И
Сложные логические элементы
Полный одноразрядный сумматор
Многоразрядные сумматоры
Многоразрядный сумматор с последовательным переносом и cо смешанным переносом
Арифметико-логическое устройство
Тактируемые цифровые устройства
Асинхронные триггеры
Синхронные триггеры
УГО однотактного RS-триггера
Триггер D-типа
Триггер T–типа (счётный триггер)
Двухтактные триггеры
Регистры
Параллельные регистры
Параллельные регистры
Последовательные регистры
Последовательный регистр прямого сдвига
Реверсивный регистр
Параллельно-последовательные регистры
Параллельно-последовательные регистры
Параллельно-последовательные регистры
Счётчики импульсов
Асинхронные счётчики импульсов
Суммирующие асинхронные счётчики
Суммирующие асинхронные счётчики
Вычитающие асинхронные счётчики
Реверсивные счётчики
Реверсивные счётчики
Асинхронные счётчики с произвольным коэффициентом пересчёта
Счетчик с принудительным насчетом
Счётчики с принудительным сбросом
Счетчики с переносом
Счетчик с параллельным переносом
Счётчик с последовательным переносом
Счётчик с последовательным переносом
Счетчики с комбинированным переносом
Счётчики с произвольным коэффициентом пересчёта
Счётчики с произвольным коэффициентом пересчёта
Счётчики с произвольным коэффициентом пересчёта
Счётчики с произвольным коэффициентом пересчёта
Синхронные счётчики
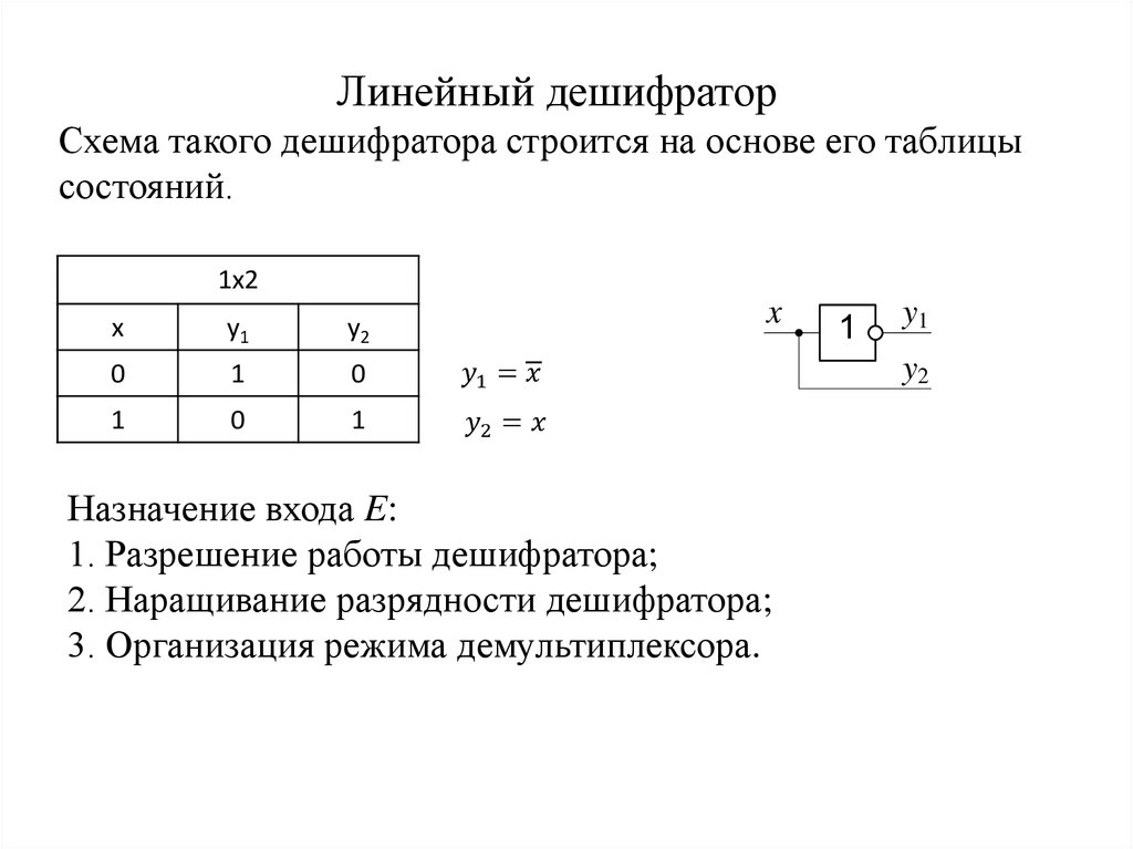
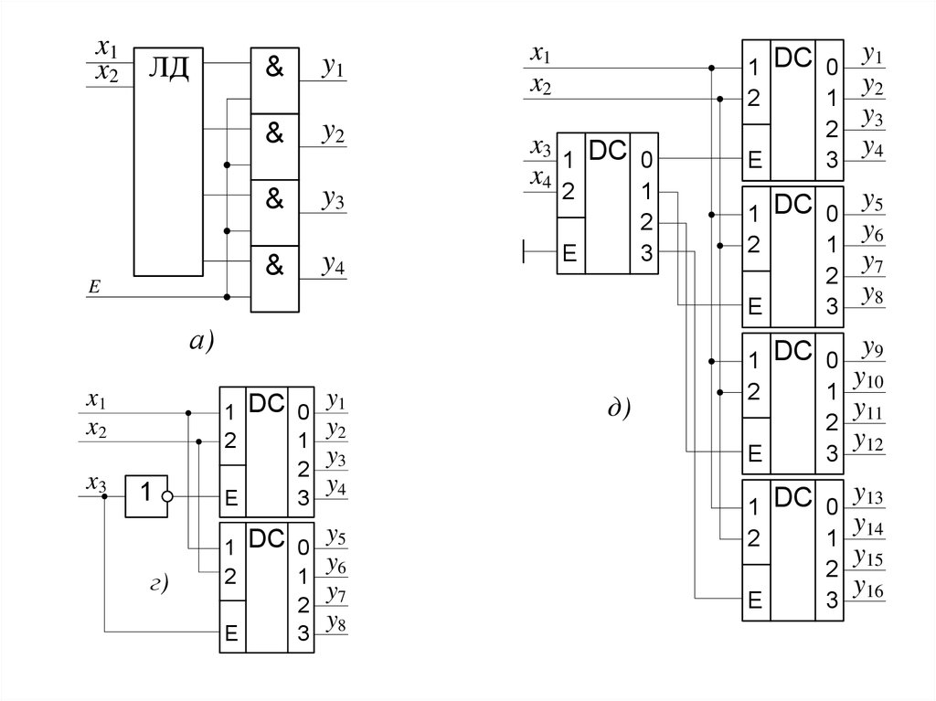
Минимизация логических функций
Карты Вейча
Алгоритм минимизации логической функции сводится к следующему:
1.40M

Prezentatsia1

1.

Логические устройства
Простые логические элементы
1.
2.
3.
4.
5.
6.
НЕ:
English     Русский Rules