Презентация по Математическому Анализу Лекция 17
Обыкновенные дифференциальные уравнения. Основные понятия. Уравнения с разделяющимися переменными. Однородные уравнения.
369.28K
Category: mathematicsmathematics

Дифференциальные уравнения. Уравнения с разделяющимися переменными. Однородные уравнения. (Лекция 17)

1. Презентация по Математическому Анализу Лекция 17

2. Обыкновенные дифференциальные уравнения. Основные понятия. Уравнения с разделяющимися переменными. Однородные уравнения.

Линейные
уравнения первого порядка.

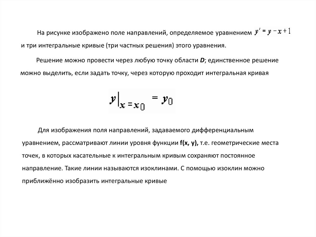
3.

1. Определение обыкновенного дифференциального уравнения (ОДУ) и его
решения.
Обыкновенным дифференциальным уравнением называется уравнение, связывающее
между собой значения независимой переменной x, неизвестной функции y = f(x) и её
производных (или дифференциалов):
(1)
(все три переменные x, y, F - действительны).
Определение. Порядком уравнения называется максимальный порядок n входящей в
него производной (или дифференциала).
Пример:
y(4)– y + x=0 - уравнение четвёртого порядка.
Определение. Частным решением уравнения (1) на интервале (a, b) (конечном или
бесконечном) называется любая n раз дифференцируемая функция
удовлетворяющая этому уравнению, т.е. обращающая уравнение на этом интервале в
тождество.

4.

Так, функция y(x) = ex + x обращает уравнение : y(4) – y + x = 0 в тождество на всей
числовой оси (y(4) (x) = ex ; ex –( ex +x) + x = 0), т.е. является частным решением этого
уравнения.
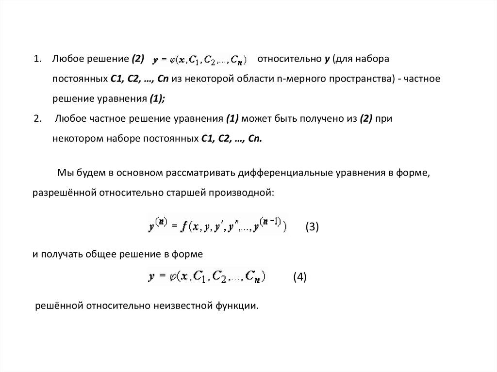
Любое уравнение порядка
English     Русский Rules