Магнитные цепи
План
1. Основные величины, характеризующие магнитную цепь
Вектор магнитной индукции
Магнитный поток
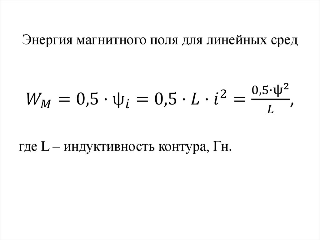
Потокосцепление
Напряжённость магнитного поля
Намагниченность
Абсолютная магнитная проницаемость
Относительная магнитная проницаемость
2. Ферромагнитные материалы.
ФММ характеризуются кривой намагничивания снимается на специальной установке (впервые в 1871 г. русский физик А.Т. Столетов)
Петля гистерезиса (гистерезис –отставание, процесс размагничивания не идет по кривой намагничивания
Практическое значение петель гистерезиса.
Основные ферромагнитные материалы
Основные ферромагнитные материалы
специальные магнитные материалы
3. Основные законы магнитных цепей
4. Формальная аналогия между электрической и магнитной цепями
1.34M
Category: physicsphysics

Магнитные цепи

1. Магнитные цепи

2. План

1.
Основные
величины,
характеризующие магнитную цепь.
2. Ферромагнитные материалы.
3. Основные
цепей.
законы
магнитных
4. Формальная аналогия между
электрической и магнитной цепью.

3. 1. Основные величины, характеризующие магнитную цепь

Магнитная цепь –
это совокупность элементов, возбуждающих
магнитное поле магнитопроводов, то есть
совокупность ферромагнитных тел,
образующих замкнутые пути для создания в
определённом объёме электротехнического
устройства магнитного поля требуемой
интенсивности и конфигурации.

4. Вектор магнитной индукции

Вектор магнитной индукции
English     Русский Rules