2.01M
Category: chemistrychemistry

Химическое равновесие

1.

2.

План занятия:
1. Понятие о скорости химической реакции
2. Факторы, влияющие на скорость химической реакции
3.
Химическое равновесие. Факторы, влияющие на
смещение равновесие. Принцип Ле Шателье
2

3.

Понятие о скорости химической реакции
Реакции
Гомогенные
Гетерогенные
Реакции протекают
в однородной среде
Реакция идет между веществами,
находящимися в разных
агрегатных состояниях или
между веществами, не
способными образовывать
гомогенную среду
N2 (газ) + 3H2 (газ) ↔ 2NH3
NaOH(р-р) + HCl(р-р) → NaCl + H2O
C (тв.) + O2(газ) → CO2
Zn(тв.) + 2HCl(р-р) → ZnCl2 + H2↑
3

4.

Понятие о скорости химической реакции
Скорость гомогенной реакции (υгомог.) определяется
изменением концентрации одного из веществ в
единицу времени
υгомог. =
ΔC
моль
[
]
Δt
л·с
4

5.

Почему протекают химические реакции?
Энергия активации Еакт - минимальный избыток энергии,
который должна иметь частица (или пара частиц), чтобы
произошло эффективное соударение
5

6.

2. Факторы, влияющие на скорость химической реакции
1. Природа реагирующих веществ: их
состав, строение атома- радиус веществ
Li, Na, K, Rb, Cs
Радиус атома растет
6

7.

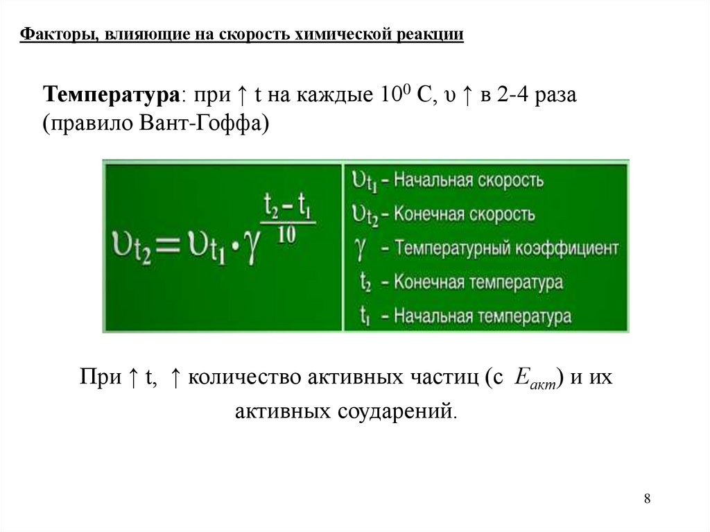
Факторы, влияющие на скорость химической реакции
2. Температура
Якоб Хендрик Вант-Гофф
1852 – 1911г.г.
Голландский химик. Один из основателей
физической химии и стереохимии.
Предложил классификацию химических реакций.
Установил, что повышении температуры на каждые
100С скорость реакции увеличивается в 2-4 раза.
7

8.

Факторы, влияющие на скорость химической реакции
Температура: при ↑ t на каждые 100 С, υ ↑ в 2-4 раза
(правило Вант-Гоффа)
При ↑ t, ↑ количество активных частиц (с Еакт) и их
активных соударений.
8

9.

Факторы, влияющие на скорость химической реакции
Задача 1.
Скорость некоторой реакции при 00С равна 1 моль/л ∙ ч,
температурный коэффициент реакции равен 3. Какой будет скорость
данной реакции при 300С?
Дано:
υt1 = 1 моль/л ∙ ч
γ =3
t1 = 00С
t2 = 300С
Решение:
υt2 = υt1 ∙ γ Δt/10
υt2 =1∙330 - 0/10 = 33 = 27 моль/л∙ч
Найти: υt2
Ответ: Скорость данной реакции при 300С будет равна 27 моль/л∙ч
9

10.

Факторы, влияющие на скорость химической реакции
3. Концентрация
чем ↑ С, тем чаще происходят соударения и υ ↑.
Закон действующих масс (з. д. м.):
Скорость химической реакции (υх.р.) прямо пропорциональна
произведению концентраций реагирующих веществ,
взятых в степенях их коэффициентов в уравнении реакции
10

11.

Факторы, влияющие на скорость химической реакции
Для реакции mA + nB = C по закону действующих масс:
υ = k ∙ СAm ∙ CBn
где k – константа скорости;
С – концентрация (моль/л)
* З.д.м. не учитывает концентрации реагирующих веществ, находящихся в
твердом состоянии, т.к. они реагируют на поверхности и их концентрации обычно
остаются постоянными.
11

12.

Факторы, влияющие на скорость химической реакции
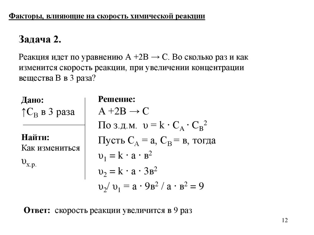
Задача 2.
Реакция идет по уравнению А +2В → С. Во сколько раз и как
изменится скорость реакции, при увеличении концентрации
вещества В в 3 раза?
Дано:
Решение:
↑СВ в 3 раза
А +2В → С
По з.д.м. υ = k ∙ СA ∙ CB2
Пусть СА = а, СВ = в, тогда
υ1 = k ∙ а ∙ в2
υ2 = k ∙ а ∙ 3в2
υ2/ υ1 = а ∙ 9в2 / а ∙ в2 = 9
Найти:
Как измениться
υх.р.
Ответ: скорость реакции увеличится в 9 раз
12

13.

Факторы, влияющие на скорость химической реакции
4. Давление
Для газообразных веществ υ х.р. зависит от давления
(что аналогично изменению концентрации
веществ)
Чем ↑ р, тем ↑реагирующих
υ
13

14.

Факторы, влияющие на скорость химической реакции
5. Катализаторы – вещества, которые изменяют
механизм реакции, уменьшают Еакт => υ ↑.
▪ Катализаторы остаются неизменными по окончании
реакции
▪ Ферменты – биологические катализаторы, по природе
белки
▪ Ингибиторы – вещества, которые ↓ υ
14

15.

Факторы, влияющие на скорость химической реакции
6. Для гетерогенных реакций υ зависит:
▪ от состояния поверхности соприкосновения реагирующих
веществ.
1. Железный гвоздь
2. Железные опилки
р-р H2SO4
CuSO4 + Fe = FeSO4 + Cu
15

16.

3. Химическое равновесие. Факторы, влияющие на смещение равновесие.
Принцип Ле Шателье
Химические реакции
по направлению их протекания
Необратимые реакции
Обратимые реакции
протекают только в одном
при одних и тех же условиях
протекают в противоположных
направлении (→)
AgNO3 + HCl → AgCl↓ + HNO3
направлениях (↔).
N2 + 3H2 ↔ 2NH3
16

17.

Химическое равновесие
Состояние обратимой реакции, при котором

υ =←
υ
пр.
обр.
называется химическим равновесием
17

18.

Химическое равновесие. Факторы, влияющие на смещение равновесие.
Принцип Ле Шателье
Анри Луи Ле Шателье
1850 – 1936 г.г.
Французский физико-химик.
Член парижской Академии наук,
почетный член Петербургской академии наук
(с 1913г.) и Академии наук СССР (с 1926г.)
В 1884 г. сформулировал принцип смещения
равновесия, названный его именем.
18

19.

Химическое равновесие. Факторы, влияющие
на смещение равновесия. Принцип Ле Шателье
Принцип Ле Шателье (1844 г.)
Если на систему, находящуюся в состоянии равновесия,
оказать внешнее воздействие (изменить t, р, С), то
равновесие сместится в ту сторону, которая ослабит это
воздействие
19

20.

Влияние концентрации на смещение химического равновесия
Равновесие смещается
при ↑ Среаг.в-в.

при ↑ Спрод .р-ции ←
20

21.

Влияние давления на смещение химического равновесия
Равновесие смещается
при ↑ p (для газов) - в сторону уменьшения объема (V)
газообразных веществ
при ↓ р – в сторону увеличения V;
* если реакция протекает без изменения числа молекул газообразных
веществ, то давление не влияет на равновесие в данной системе
21

22.

Влияние температуры на смещение химического равновесия
Равновесие смещается
при ↑ t – в сторону эндотермической реакции (- Q)
при ↓ t – в сторону экзотермической реакции (+ Q)
22

23.

Химическое равновесие. Факторы, влияющие на смещение равновесие.
Принцип Ле Шателье
Задача 3.
Как надо изменить концентрации веществ, давление и температуру
гомогенной системы PCl5 ↔ PCl3 + Cl2 – Q , чтобы сместить равновесие
в сторону разложения PCl5 (→)
1V
Решение:

PCl5(тв.) ↔ PCl3(тв.) + Cl2(газ) – Q
↑ С реаг. в-в (PCl5)
↓ С прод. р-ции (PCl3) и С (Cl2)
↓ р (реакция идет с увеличением V)
↑ t (реакция эндотермическая – Q )
23

24.

Задача 4.
Как сместиться химическое равновесие реакции
2СО + О2 ↔ 2СО2 + Q при
а) повышении температуры;
б) повышении давлении
Ответ:
2V
1V
2V
Q - 2СО + О2 ↔ 2СО2 + Q
а) ←
б) →
24
English     Русский Rules