Введение в предмет. Биоэнергетика. Работа и сила
РАЗДЕЛЫ БИОФИЗИКИ:
ЗНАЧЕНИЕ БИОФИЗИКИ ДЛЯ БИОЛОГИИ И МЕДИЦИНЫ:
Биоэнергетика и метаболизм
Биоэнергетика и метаболизм
Биоэнергетика и метаболизм
Биоэнергетика и метаболизм
Биоэнергетика и метаболизм
Биоэнергетика и метаболизм
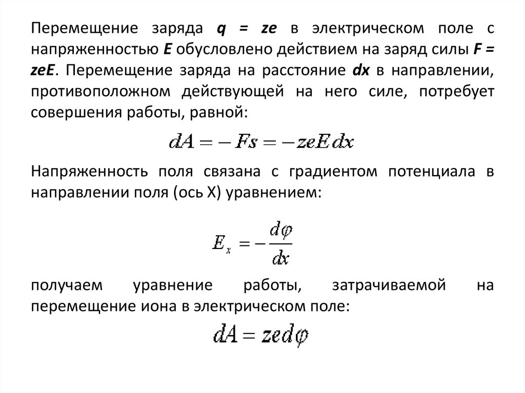
Работа и сила
Под действием составляющей силы тяжести тело съезжает по наклонной плоскости и при этом оно может совершить некоторую работу.
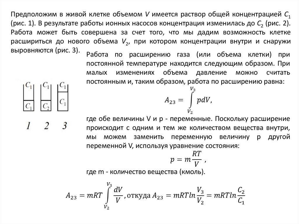
Осмотическое давление
Молекулы растворённого вещества оказывают на неё такое же давление, какое оказывал бы газ на стенку сосуда при той же
Виды работы в биологических системах
Виды работы в биологических системах
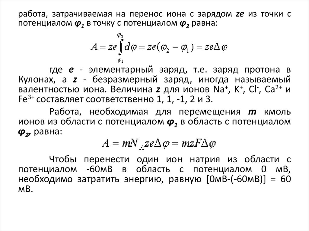
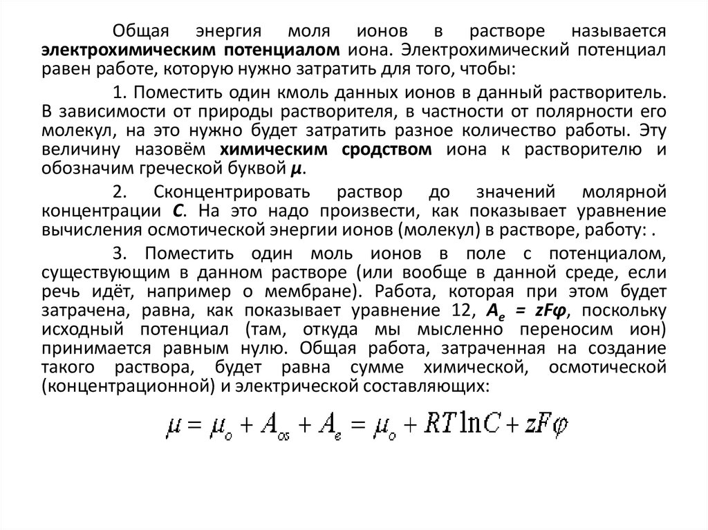
Осмотическая работа по переносу ионов (или нейтральных молекул) через мембрану:
591.90K
Category: biologybiology

Мед.физ 1 лек

1. Введение в предмет. Биоэнергетика. Работа и сила

2.

Предмет и задачи биофизики.
Место биофизики среди других биологических наук
А.Б. Рубин (1987):
«Биофизика - наука о наиболее простых и
фундаментальных взаимодействиях, лежащих в основе
биологических явлений».
Биофизика - интегративная наука, изучающая
структуру, физические свойства и характеристики
биологических
объектов,
фундаментальные
взаимодействия молекул и молекулярных комплексов,
элементарные физико-химические и физические
процессы, лежащие в основе физиологических реакций
и биологических явлений, а также влияние на
биологические
объекты
различных
физических
факторов
(света,
ионизирующего
излучения,
температуры и др.).
2

3.

Предмет и задачи биофизики.
Место биофизики среди других биологических наук
Объектами исследования в биофизике чаще
всего
служат
биополимеры
и
другие
биологически важные молекулы, субклеточные
комплексы, ткани, органы. Однако ученые
проводят исследования и на организменном,
популяционном, биоценотическом, уровнях.
Этими проблемами занимается экологическая
биофизика.
3

4. РАЗДЕЛЫ БИОФИЗИКИ:

молекулярная биофизика,
биофизика мембран (мембранология),
квантовая биофизика,
термодинамика биологических процессов,
кинетика биологических процессов,
фотобиология,
радиационная биофизика,
биофизика сократительных процессов,
прикладная биофизика,

4

5. ЗНАЧЕНИЕ БИОФИЗИКИ ДЛЯ БИОЛОГИИ И МЕДИЦИНЫ:

В настоящее время биофизика решает ряд проблем:
выявление молекулярной организации биополимеров и ее связи
со свойствами и выполняемыми функциями;
выявление структуры и функционирования молекулярных и
мембранных машин (в том числе лекарственных препаратов);
изучение молекулярных датчиков, рецепторов, путей и
механизмов утилизации в биологических молекулах энергии
фосфорных соединений;
исследование
фотобиологических,
радиобиологических
первичных механизмов при поглощении внешней энергии
биологическими системами (а также лекарственных препаратов,
проявляющих свойства фотосенсибилизаторов и фотопротекторов,
радиопротекторов);
разработка новых методов исследования биологических систем
на молекулярном, мембранном, клеточном уровнях организации и
др.
5

6. Биоэнергетика и метаболизм

Науку,
изучающую
трансформацию
энергии
в
живых
системах,
называют
биоэнергетикой.
Обмен
веществ
состоит
из
двух
взаимосвязанных процессов:
- часть общего обмена веществ, при котором
идет усвоение, поглощение, синтез, называется
анаболизмом (ассимиляцией);
- часть общего обмена веществ, при котором
идет разрушение, распад и выделение,
называется катаболизмом (диссимиляцией).

7. Биоэнергетика и метаболизм

Взаимосвязь
пластического
и
энергетического обмена заключается в том, что
пластический
обмен
поставляет
для
энергетического обмена органические вещества
и ферменты, а энергетический обмен поставляет
для пластического - энергию, без которой не
могут идти реакции синтеза. Нарушение одного
из видов клеточного обмена ведет к нарушению
всех процессов жизнедеятельности, т. е. к гибели
организма.

8. Биоэнергетика и метаболизм

Источником энергии для всех видов
биологической работы служит потенциальная
химическая
энергия,
заключенная
в
молекулах
пищевых
веществ.
Она
высвобождается в процессе обмена веществ
и при помощи специальных молекулярных
устройств преобразуется в различные другие
виды энергии.

9. Биоэнергетика и метаболизм

Главным носителем свободной энергии
в веществе являются химические связи между
атомами. Если химическая связь имеет
энергию 12,5 кДж/моль, то такая связь по
энергетическому обеспечению называется
нормальной. Если при разрыве химической
связи выделяется энергия 25-50 кДж/моль, то
такая связь называется макроэргической и
обозначается символом «~» (знак «тильда»).

10. Биоэнергетика и метаболизм

В живом организме потенциальная
энергия представлена, главным образом, в
форме химической энергии связей между
атомами в молекулах биоорганических
соединений.
Например,
количество
потенциальной энергии, заключенной в
связях между атомами С, Н и О в молекуле
глюкозы, составляет около 285 кДж на 1 моль
вещества.

11. Биоэнергетика и метаболизм

При
метаболических
превращениях,
совершающихся в живом организме, электроны,
образующие химические связи в молекулах
первичных веществ, переходят с более высокого на
более низкий энергетический уровень.
Кинетическая энергия потока электронов,
переходящих по энергетическим уровням, в
дальнейшем может быть использована для
образования новых химических связей или же с
помощью
специальных
биологических
преобразователей превратиться в другие виды
кинетической энергии: тепловую, механическую,
электрическую, электромагнитную и т.д.

12.

13. Работа и сила

Энергия, как известно - это способность
совершать работу (которая не всегда реализуется).
Из физики известно, что сила - это причина
изменения скорости тела. Если считать, что понятия
масса m, скорость и ускорение a определены, то
определением силы будет закон F=ma.
По определению, работа A равна произведению
силы F, действующей на некоторое тело, на
перемещение s этого тела в направлении действия
силы. И сила, и перемещение - векторы; работа же скалярная величина, равная произведению этих
векторов:
English     Русский Rules