1.68M
Category: softwaresoftware

blener

1.

Blender основы
Занятие 1

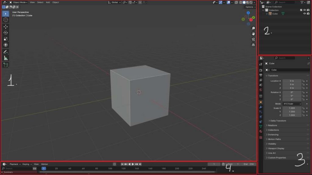
2.

UI программы
Основной интерфейс программы:
3D Viewport - главная сцена, где происходит весь процесс создания
моделей
Outliner - дерево объектов сцены
Properties - окно параметров
Timeline - временная шкала (для работы с анимацией)

3.

4.

Помимо основных видимых элементов, мы
также можем:

5.

Изменить рабочее пространство

6.

Создать и удалить новое окно (навести курсор
на любой угол сцены и потянуть лкм в нужную
сторону)
Для удаления окна, также схватить за угол используемое окно и
потянуть на открытое

7.

8.

Сменить редактор (3D Viewport, Shader Editor, UV
Editor и др)

9.

Навигация по сцене
При работе с 3D пространством, мы всегда
взаимодействуем с тремя важными
аспектами:
• Трехмерная система координат XYZ
• Ортогональный вид vs перспектива
• Понятие pivot point (опорная точка)
Трехмерная система координат XYZ
• Определяет расположение объектов на 3D
сцене, а также позволяет переключаться на
ортогональный вид с определенной
стороны (с помощью gizmo, верхний
правый угол)

10.

Ортогональный вид vs Перспектива
Вид от перспективы - вид, который имитирует, как объект
воспринимается глазом человека, создавая эффект глубины и
объема на плоскости (стандартный вид в Blender)

11.

Ортогональный вид - способ представления трехмерного объекта
на двухмерной плоскости, при котором линии проекции
перпендикулярны плоскости

12.

Способы отображения объектов можно изменять, нажав на иконку
смены текущего вида (или Numpad 5):

13.

Понятие pivot point (опорная точка)
Представлена в виде оранжевой точки в центре каждого объекта,
является центром трансформации, вокруг которого происходят его
перемещение, вращение и масштабирование

14.

При смещении данной точки, объект также продолжит менять свое
положение относительно нее

15.

Базовая навигация по сцене:
СКМ (средняя кнопка мыши или колесико) - вращение по сцене
Shift + СКМ - перемещение по сцене
Scroll - приближение/отдаление
Numpad (цифровая клавиатура справа): 1, 3, 7, 9 - ортогональные виды
1 - вид спереди
3- вид сбоку
7 - вид сверху
9 - вид снизу
Numpad 0 - вид от камеры (об этом позже)
Numpad . (точка) - фокус на выбранном объекте (помогает исправить сломанный фокус,
когда приближение или вращение очень медленные или не работают вообще)

16.

Работа с примитивами
Каждый базовый объект на сцене (куб, сфера, конус и тд)
представляют собой примитив
В ходе создания моделей, нам придется всячески с ними
взаимодействовать (выделять, сдвигать, вращать и тд)

17.

Инструменты выделения:
ЛКМ по объекту (левая кнопка мыши) - выбор объекта
Shift + ЛКМ - множественное выделение
A - выделить все
Alt + A - снять выделение
B - box select (прямоугольное выделение)
C - circle select (круговое выделение)
Последние два способа отлично показывают себя при работе в
edit mode (о нем позже)

18.

Базовое взаимодействие с объектами:
Все базовые операции представлены на панели
слева от сцены, также практически каждой из них
соответствует свое сочетание клавиш (панель
можно открыть и закрыть клавишей T)
Перемещение
Вращение
Размер
Комплекс

19.

Перемещение
Позволяет передвинуть объект по любой
из 3-х осей координат, а также в общем
3D пространстве
G (Grab) - перемещение объекта (схватить
объект)
G + X/Y/Z - перемещение по оси
G + Shift + X/Y/Z - перемещение в
плоскости (исключая выбранную ось)

20.

Вращение
Позволяет повернуть объект по любой из
3-х осей координат, в общем 3D
пространстве, а также относительно
плоскости текущего вида
R (Rotate) - вращение объекта
относительно плоскости текущего вида
R + X/Y/Z - вращение по оси
R + R - свободное вращение

21.

Размер
Позволяет изменить размер объекта по
любой из 3-х осей координат, а также в
общем 3D пространстве
S (Scale) - изменить размер всего объекта
S + X/Y/Z - масштабирование по оси
S + Shift + Z - изменение размера в
плоскости (исключая выбранную ось)

22.

Комплекс
Включает в себя все инструменты взаимодействия с объектом
(перемещение, вращение, размер)

23.

Добавление объектов на сцену
Чтобы добавить объект
на сцену необходимо
зайти в окно добавления
объектов на сцену (Mesh
- меню примитивов),
также работает через
Shift + A:

24.

Мини задание:
Добавить на сцену все виды примитивов, оценить оценить разные
формы и геометрию
(не забывайте, объекты создаются на месте 3D курсора, после
создания следует их перемещать)

25.

3D курсор представляет из себя небольшой
прицел по центру сцены
Перемещать его можно с помощью Shift + ПКМ
(также Shift + S для детального позиционирования)
Если вы утащили его и желаете вернуть в центр
сцены, можно использовать Shift + C
Дополнительные сочетания для удобного старта
работы:
2. X - меню удаления объекта
3. Ctrl + Z - отмена действия (по умолчанию до 32 раз)
4. Shift + R - повтор действия
5. Shift + D - создать копию объекта (сразу схватит для
перемещения)

26.

Совместная практика, первая модель
В качестве первой модели, соберем простенький стол на ножках
Создаем куб
Уменьшаем его по оси Z (S + Z)
Растягиваем вдоль плоской оси (на скрине ось X, S + X)
Столешница готова

27.

Создаем новый куб, выставялем его у угла стола
(не обязательно ставить впритык)
Копируем на все 4 угла
Выделяем один, далее
Shift + D + X и ставим в
другой угол
Выделяем оба куба,
далее Shift + D + Y и
ставим с другой
стороны

28.

На общем виде кубы все еще мелкие

29.

Растягиваем их с помощью S + Z

30.

Можно слегка утопить ножку в столешницу (главное не оставлять
пустое пространство между объектами)

31.

Первая модель завершена

32.

Самостоятельная практика
Доделать модель, добавив стулья
Если стулья были слишом простыми,
можно добавить компьютер
English     Русский Rules