Методы и алгоритмы вычислений в ИС
Лекции – 17 часов Лабораторные – 34 часов Самостоятельная работа – 54 часа
ЛЕКЦИЯ Погрешность вычислений
Вопросы
§1. Особенности вычислительных методов и алгоритмов
§2. Источники и классификация погрешностей компьютерных вычислений
§3. Представление чисел с плавающей точкой
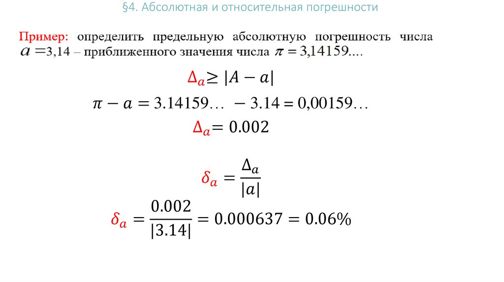
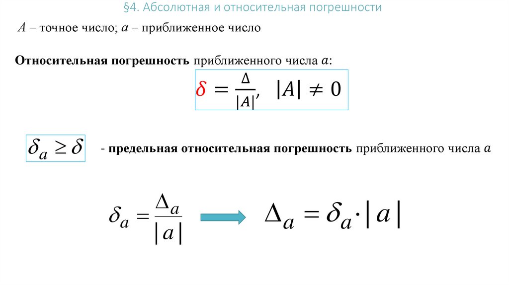
§4. Абсолютная и относительная погрешности
§5. Верные знаки числа. Значащие цифры
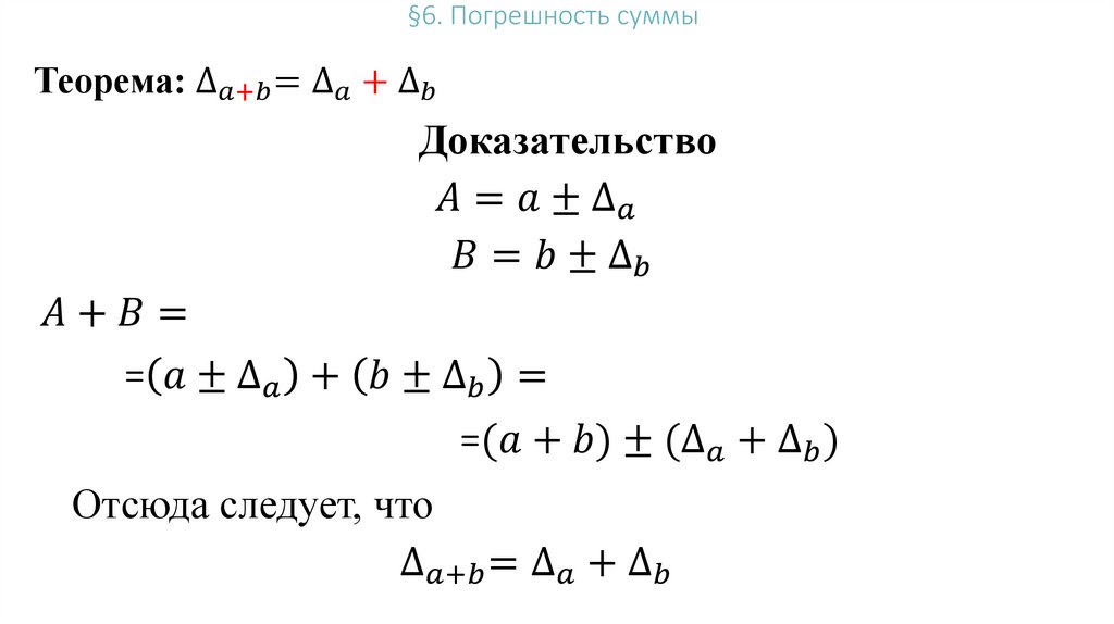
§6. Погрешность суммы
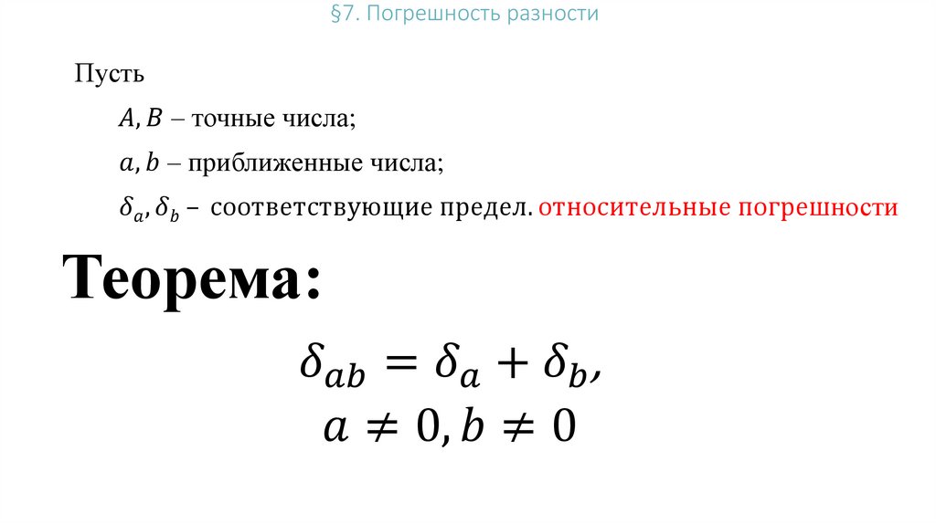
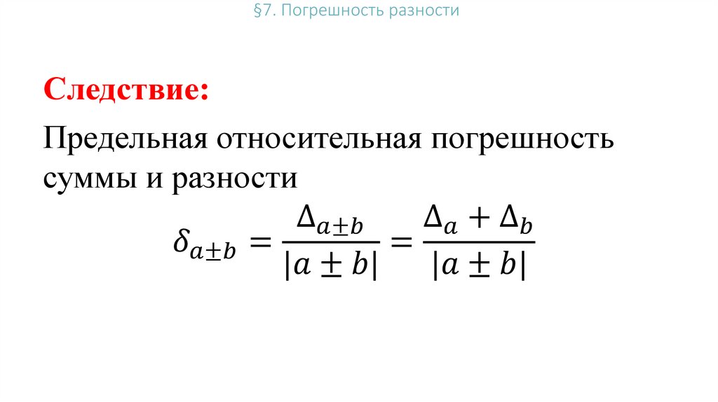
§7. Погрешность разности
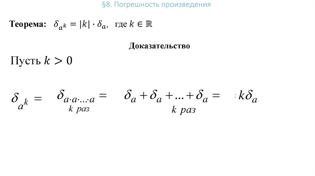
§8. Погрешность произведения
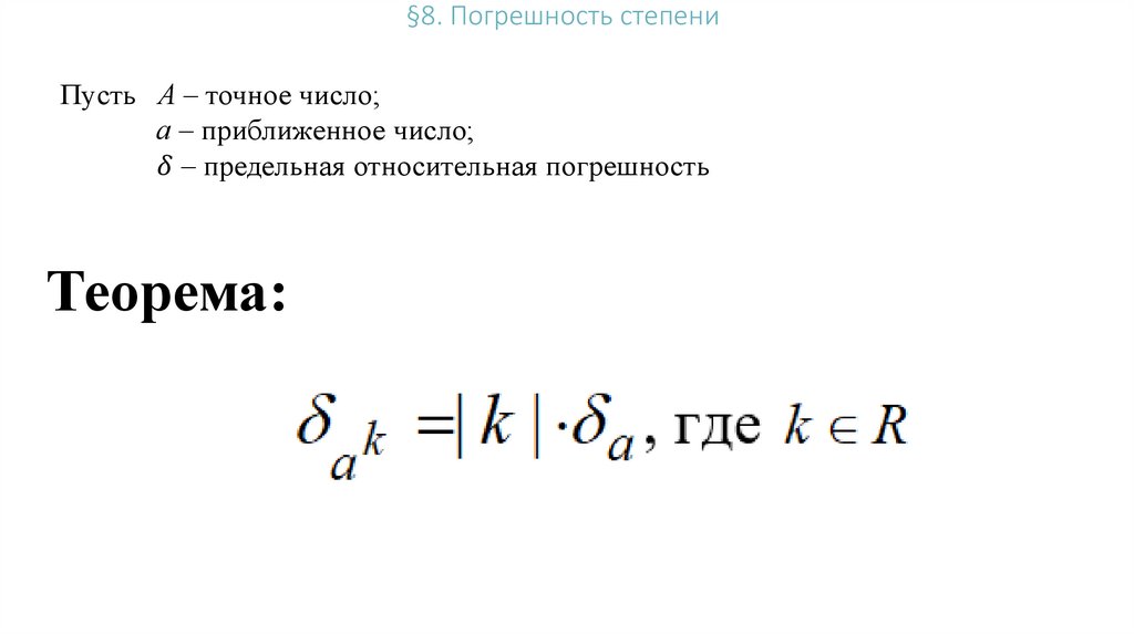
§9. Погрешность степени
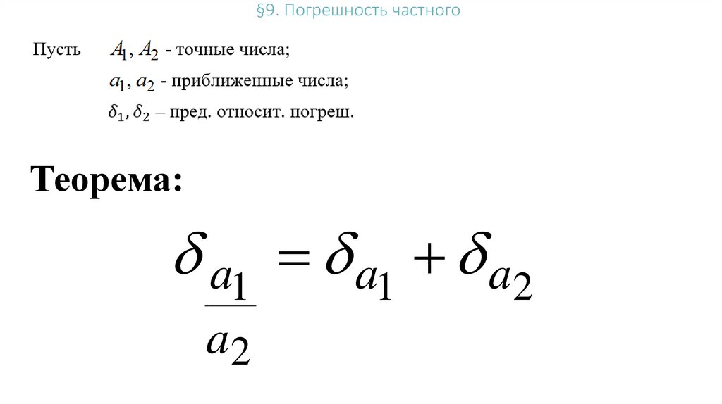
§9. Погрешность частного
1.00M

41701e2b5c1dc46d6a80e8e8a0bd6e10

1. Методы и алгоритмы вычислений в ИС

Балашова Ирина Юрьевна
Погрешность
вычислений
Численное
вычисление
значений функции
Численное решение
уравнений и их
систем
Методы
интерполирование
функций
Численное
дифференцирование
функций
Численное
интегрирование
функций

2. Лекции – 17 часов Лабораторные – 34 часов Самостоятельная работа – 54 часа

3. ЛЕКЦИЯ Погрешность вычислений

4. Вопросы

1. Особенности вычислительных методов и алгоритмов
2. Источники и классификация погрешностей компьютерных
вычислений
3. Представление чисел с плавающей точкой
4. Абсолютная и относительная погрешности
5. Верные знаки числа. Значащие цифры
6. Погрешности суммы
7. Погрешность разности
8. Погрешности произведения
9. Погрешность степени
10. Погрешность частного

5. §1. Особенности вычислительных методов и алгоритмов

6.

§1. Особенности вычислительных методов и алгоритмов
Методы
решения задач
Аналитические
методы получения
решения в виде формул
ах + b = с, а ≠ 0
х = (с – b)/а
Вычислительные
(численные)
методы получения
решения в численном
виде

7. §2. Источники и классификация погрешностей компьютерных вычислений

8.

§2. Источники и классификация погрешностей компьютерных вычислений
Погрешностью называют отклонение истинного
значения от приближенного
Полная погрешность
вычислений
Неустранимая погрешность
Погрешность
математической
модели
Погрешность
исходных данных
Устранимая погрешность
Погрешность метода
вычислений
Вычислительная
погрешность

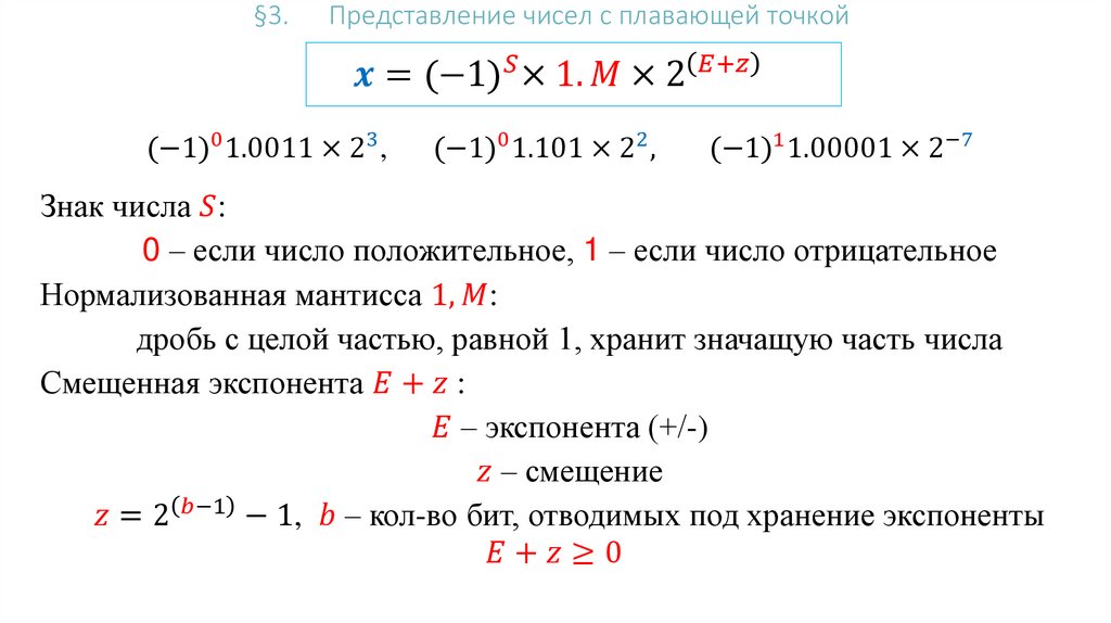
9. §3. Представление чисел с плавающей точкой

10.

§3.
Представление чисел с плавающей точкой
Стандарт двоичной арифметики с плавающей точкой
IEEE 754-2008
Нормализованный экспоненциальный вид со смещенной
экспонентой:
English     Русский Rules