ПРИМЕР 1
ПРИМЕР 1 (продолжение)
6.15M

Urok_19

1.

Урок 19
ВиС 11 класс
Тема: «Задачи, приводящие к нормальному распределению. Функция плотности
и свойства нормального распределения»
Цели урока: изучить. задачи, приводящие к нормальному распределению,
функция плотности и свойства нормального распределения
Метод обучения : дистанционный
Ход урока
1.
Повторение ранее изученного материала
Работа с текстом. Записать конспект.
2.
Домашнее задание: Решать задачу:

2.

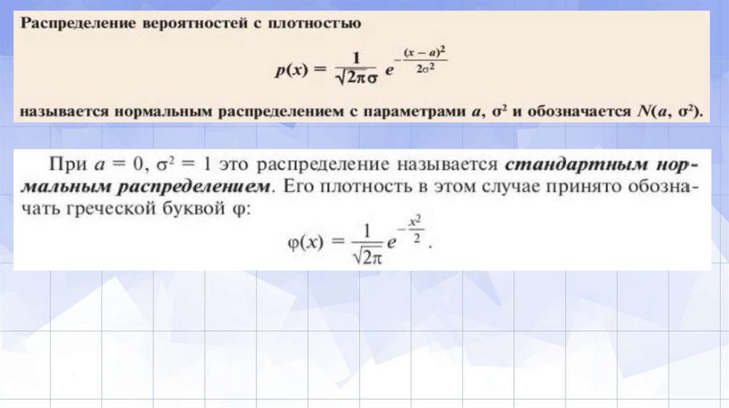
• Мы подошли к самому известному в теории
вероятностей распределению – нормальному.
Оно встречается при описании самых разных
случайных процессов и явлений в природе и
обществе.
• Сам термин - «нормальное» - говорит о том, что
распределение является в некотором смысле
нормой , стандартом, типичным распределением
случайной величины.
• Нормальное распределение называют ещё
гауссовским, в честь великого немецкого
математика Карла Гаусса ( 1777- 1855), «Короля
математики», который подробно изучил его в
1809 г. в cвoeй работе, посвящённой теории
ошибок.
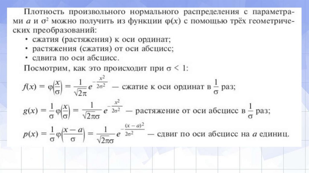
Нормальное,
или
гауссовское,
распределение
определяется
следующим
образом.

3.

4.

5.

6.

7.

8.

9.

10.

11.

12.

13.

14. ПРИМЕР 1

15. ПРИМЕР 1 (продолжение)

English     Русский Rules