27.12M

ВиС 27.01.26 (1)

1.

Вероятности
и частоты
событий

2.

Основные понятия:
Вероятность
случайного события
- это числовая мера
правдободобия этого
события. (может призойти, а
может и нет)
Невозможное
случайное событие
-это случайное событие,
которое в случайном
экспериметне не наступает.
Вероятность невозможного
события равна 0.
Достоверное
случайное событие
-это случайное событие,
которое в случайном
эксперименте обязательно
наступает. Вероятность
достоверного события равна
1.

3.

Понятия в жизни
Экзамены:
Медицина:
Погода:
Вероятность: Вы выучили 20
билетов из 30. Шанс, что
попадется знакомый билет —
.примерно 66%.
Частота: Вы зашли и вытянули
тот самый билет, который не
знаете. В этот конкретный день
ваша «частота успеха» — 0%.
Но если бы вы сдавали этот
экзамен 100 дней подряд, то
сдали бы примерно 66 раз.
Вероятность: В инструкции к
таблеткам написано, что
побочный эффект бывает у 1%
людей.
Частота: В вашей семье из 5
человек никто не почувствовал
побочек (частота 0%). Но если
лекарство выпьет городмиллионник, то у 10 000
человек (ровно 1%) побочные
эффекты проявятся.
Вероятность: Прогноз говорит
«Шанс дождя 10%».
Частота: Это значит, что из 100
дней с такими погодными
условиями дождь реально
пойдет в 10 случаях. Если вы
вышли без зонта и попали под
ливень — вам просто «повезло»
попасть в те самые 10%,
частота для вас сегодня
составила 100%.

4.

Относительна
я частота
событий
• -относительной частотой
случайного события называется
отношение числа испытаний, в
которых событие произошло.
•Формула: W(A) = k/N
•Пример: Если из 100 штрафных
бросков баскетболист попал 85 раз, то
частота попадания W = 85/100 = 0,85.

5.

Вероятность
и частоты
связаны.
Если опыт повторять
достаточно много раз,
окажется, что частота события
близка к его вероятности.
Главная связь между ними
описывается так: при проведении
очень большого количества опытов
относительная частота события
становится максимально близкой к
его вероятности.
В математике это называют
статистической устойчивостью: чем
больше попыток, тем меньше «шума»
и случайностей, и тем четче
проявляется теоретическая
закономерность.

6.

Вероятность (P) — это
теоретическое ожидание. Мы
вычисляем её «в уме», зная
условия опыта.
Частота (W) — это практический
результат. Мы получаем её только
после того, как реально провели
серию опытов.
Частота может меняться от
серии к серии, а вероятность для
одного и того же опыта всегда
постоянна.
В чем
разница
между
вероятностью
и частотой?

7.

Чем больше число испытаний (n), тем
ближе частота события (W) к его
вероятности (P).
Закон
больших
чисел
Пример: если подбросить монету 10 раз,
частота орла может быть 0,7 или 0,3. Но
если подбросить 1000 раз, частота будет
очень близка к 0,5.
Вероятность:
Вероятностью события A называется
отношение числа благоприятных исходов
(m) к общему числу всех равновозможных
исходов (n).
• Формула: P(A) = m/n
• Свойства:
1. Вероятность достоверного события равна 1.
2. Вероятность невозможного события равна 0.
3. Вероятность любого случайного события: 0
≤P(A) ≤1.

8.

В коробке 5 синих, 3
красных и 2 зелёных шара.
Наугад вынимают один
шар. Какова вероятность,
что он окажется красным?

9.

Решение:
Всего шаров: N = 5+3+2=10.
Благоприятных (красных): N(A)=3.
P = 3/10
P= 0,3.
Ответ: 0,3

10.

За месяц завод выпустил
40000 лампочек. Проверка
200 случайных лампочек
показала 1 бракованную.
Оцените частоту брака.
Сколько бракованных
лампочек ожидается среди
10

11.

Решение:
Частота брака W = 1/200 = 0,005.
Ожидаемое число брака:
40000 \0,005 = 200 лампочек.
Ответ: 200 лампочек

12.

В ящике лежат карточки с числами
от 1 до 20. Какова вероятность
вытащить карточку с числом,
кратным 4? Провели эксперимент:
вытаскивали и возвращали карточку
80 раз, и карточка с числом,
кратным 4, выпала 22 раза. Чему
равна частота этого события?
Объясните, почему частота и
вероятность не совпали.

13.

Решение:
Теоретическая вероятность: числа,
кратные 4:
4, 8, 12, 16, 20 → их 5.
P = 5/20
P= 0,25.
Частота: W = 22/80 = 0,275.
Они не совпали, потому что 80
испытаний – это недостаточно много
для точного совпадения (закон
больших чисел).

14.

Решение задач.

15.

Тест 1. Базовый уровень (выборответа)
1. Что такое случайное событие?
а) Событие, которое обязательно произойдёт.
б) Событие, которое может произойти, аможет не произойти.
в) Событие, которое никогда не произойдёт.
г) Событие, вероятность которого равна 1.
2. В мешке 5 белых и 3 чёрных шара. Каковавероятность вытащить белый шар?
а) 3/5
б) 5/8
в) 3/8
г) 1/2
3. Частота события — это:
а) Отношение числа благоприятных исходов кобщему числу исходов.
б) Отношение числа испытаний, в которыхсобытие произошло, к общему числуиспытаний.
в) Количество раз, когда событие произошло.
г) Вероятность события.
4. Если вероятность события равна 0, то:
а) Событие обязательно произойдёт.
б) Событие может произойти.
в) Событие не может произойти.
г) Событие произойдёт с частотой 0,5.
5. В 100 испытаниях событие произошло25 раз. Какова частота этого события?
а) 0,25
б) 0,75
в) 25

16.

Тест 2. (развёрнутые ответы)
1. В классе 30 учеников. Из них18 занимаются спортом, 12 изучают иностранный язык, а 6 занимаются
испортом, и изучают язык. Найдитевероятность того, что случайно выбранныйученик:
занимается только спортом;
не занимается ни спортом, ни языком.
2. Провели 500 испытаний, в которыхсобытие A произошло 120 раз.
а) Найдите частоту события A.
б) Можно ли считать, что вероятностьсобытия A близка к полученной частоте?Объясните.
3. В урне 7 белых и 3 чёрных шара.Вытаскивают два шара подряд безвозвращения. Найдите вероятность
того, что:
оба шара белые;
один белый и один чёрный.

17.

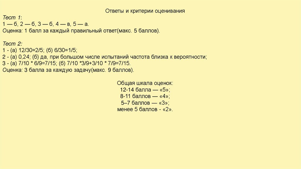
Ответы и критерии оценивания
Тест 1:
1 — б, 2 — б, 3 — б, 4 — в, 5 — а.
Оценка: 1 балл за каждый правильный ответ(макс. 5 баллов).
Тест 2:
1 - (а) 12/30=2/5; (б) 6/30=1/5;
2 - (а) 0,24; (б) да, при большом числе испытаний частота близка к вероятности;
3 - (а) 7/10 * 6/9=7/15; (б) 7/10 *3/9+3/10 * 7/9=7/15.
Оценка: 3 балла за каждую задачу(макс. 9 баллов).
Общая шкала оценок:
12-14 балла — «5»;
8-11 баллов — «4»;
5–7 баллов — «3»;
менее 5 баллов - «2».

18.

СПАСИБО ЗА ВНИМАНИЕ!!!!!!!!!!
English     Русский Rules