Пример
Найдите сумму тринадцати первых членов арифметической прогрессии (аn), если а1= 6, а13=42.
Найдите сумму сорока первых членов арифметической прогрессии 14, 9, 4,…
Найдите сумму первых десяти членов арифметической прогрессии -5,6; -5; -4,4; …
489.72K
Category: mathematicsmathematics

23 января Алгебра9 (2)

1.

«Сумма первых n членов
арифметической
прогрессии»

2.

Дана арифметическая прогрессия
2, 6, 10, 14,…..
Найти:
а1= 2
d = 6-2 = 4
Вспомним формулу n – го члена
аn а1 п 1 d
а11 = 2+ 10 4 = 42

3.

4.

Из истории математики
С формулой суммы n-первых членов
арифметической прогрессии был связан
эпизод из жизни немецкого математика
Карла Фридриха Гаусса (1777-1855). Когда
ему было 9 лет, учитель, занятый
проверкой учеников других классов, задал
на уроке следующую задачу: «Сосчитать
сумму натуральных чисел от 1 до 100
включительно», надеясь, что это займёт
много времени. Каково же было
удивление учителя, когда один из
учеников (это был Гаусс) через минуту
воскликнул : «Я уже решил…»

5.

6.

a1 an
Sn
n
2

7.

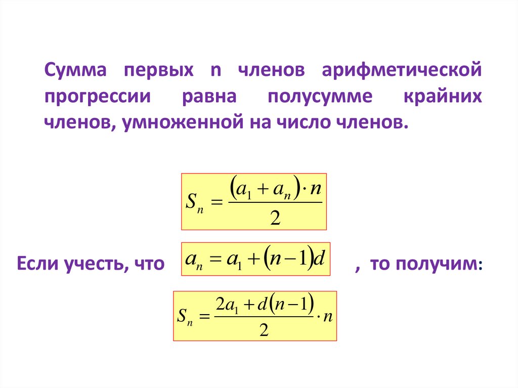
Сумма первых n членов арифметической
прогрессии равна полусумме крайних
членов, умноженной на число членов.
a1 aп п
S
n
2
Если учесть, что аn а1 п 1 d
2a1 d п 1
Sn
n
2
, то получим:

8. Пример

Найдите сумму первых 20 членов
арифметической прогрессии: 1; 3; 5; 7;… .
a1 aп п
S
n
2
а1 = 1
d=2
a20 = 1+ 19 ∙ 2 =39
(
English     Русский Rules