3.67M

мдк Арлан

1.

Центробежный регулятор
скорости паровой машины
И. И.
Ползуновым

2.

Дж. К. Максвелла
И. А. Вышнеградского

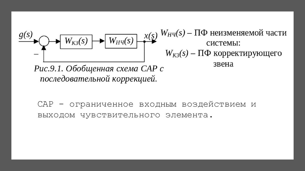
3.

САР - ограниченное входным воздействием и
выходом чувствительного элемента.

4.

Автоклав — герметично закрывающееся устройство, в
котором процесс нагрева идёт под давлением. Используется
для стерилизации, термической обработки и синтеза в
условиях повышенного давления и температуры.
Колонны для гидрогенизации (гидроочистки) работают по
принципу химического превращения веществ под
воздействием водорода при высоком давлении и
температуре. Цель — очистить нефтяные фракции или остатки
от вредных примесей — серы, азота, кислорода, непредельных
и полициклических ароматических углеводородов, тяжёлых
металлов.

5.

Трубопровод — инженерно-техническое
сооружение, предназначенное для
транспортировки газообразных и жидких
веществ
Трубчатый теплообменник передаёт
тепло через пучок тонких трубок. Среды
внутри оборудования напрямую не
контактируют:

6.

Классификация
автоматических регуляторов
По виду регулируемой величины
различают регуляторы:
- температуры,
-расхода,
-уровня, давления,
-скорости,
-влажности и т. д.

7.

регуляторы непрерывного действия
регуляторы прерывистого действия

8.

– Регуляторы косвенного
(непрямого) действия:
▪ Приводятся в действие
энергией от постороннего
источника.
▪ Подразделяются на
пневматические,
электрические и
гидравлические.
– Регуляторы прямого
действия:
▪ Приводятся в действие
энергией регулируемой среды.
▪ Не требуют
посторонней энергии.
▪ Регулирующий орган
конструктивно объединен с
измерительным устройством.

9.

Схема нелинейного
регулятора.

10.

Применение
Промышленность
Электрооборудование
Бытовая
техника
English     Русский Rules