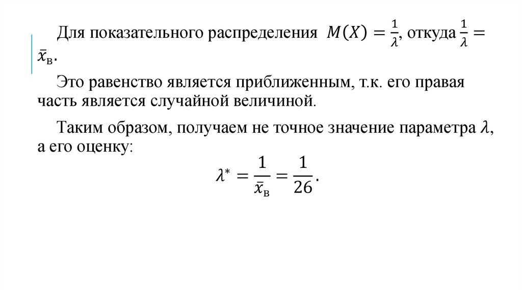
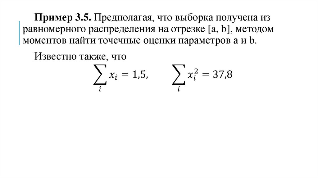
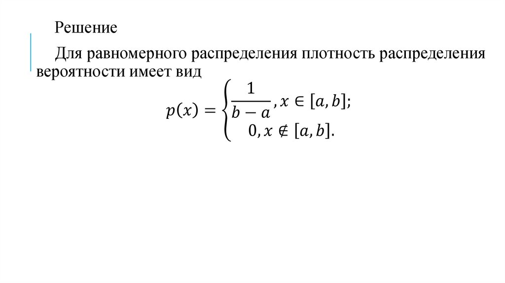
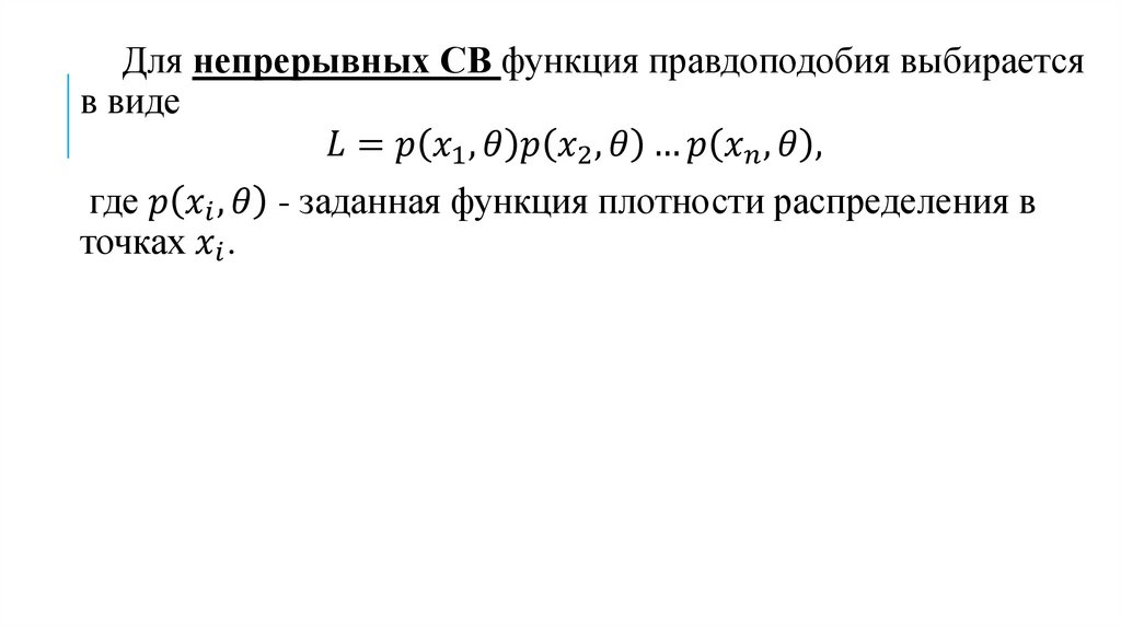
Тема 2. статистическое оценивание
1.26M
Category: mathematicsmathematics

3_Статистическое_оценивание_часть_1

1. Тема 2. статистическое оценивание

ТЕМА 2. СТАТИСТИЧЕСКОЕ
ОЦЕНИВАНИЕ

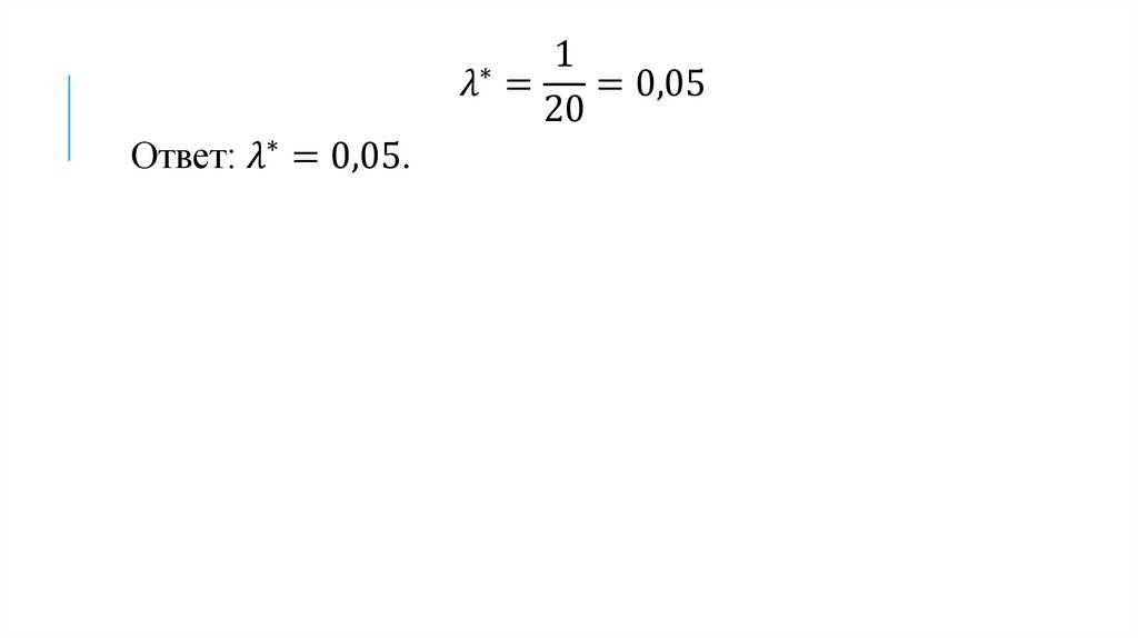
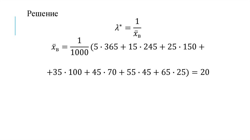
2.

3.1. Точечные оценки параметров генеральной
совокупности
Оценки параметров генеральной совокупности,
полученные на основании выборки, называются
статистическими.
Если статистическая оценка характеризуется одним
числом, то она называется точечной.
К таким оценкам относятся выборочная средняя и
выборочная дисперсия.

3.

Точечная оценка параметра называется несмещенной, если
ее математическое ожидание равно оцениваемому параметру
при любом объеме выборки.
Если же математическое ожидание оценки не равно
параметру, то такая оценка называется смещенной.

4.

Свойства оценок:
1) оценка
English     Русский Rules