429.50K
Category: mathematicsmathematics

Точечные статистические оценки

1.

§ 6. Точечные статистические оценки
По числовым характеристикам выборок можно найти оценки
числовых характеристик генеральной совокупности.
Пусть из генеральной совокупности объема N извлечена выборка
объема n, причем значения x1 , x2 ,... количественного признака X
наблюдались соответственно n1 , n2 ,... раз, n ni . Если повторить
процесс извлечения выборки объема n, то получим другие значения
x1 , x2 ,... признака X с другими частотами наблюдений n1 , n2 ,... и т.д.
Поэтому значения x1 , x2 ,... можно рассматривать как независимые
случайные величины X 1 , X 2 ... , имеющие такой же закон распределения,
что и случайная величина X в генеральной совокупности.
Обозначим неизвестный параметр распределения случайной
величины X в генеральной совокупности символом , а ее оценку,
~
полученную по данным выборки, символом .
~
Несмещенной называют статистическую оценку параметра ,
если выполняется условие
~
M .
В противном случае оценку называют смещенной.

2.

~
Асимптотически несмещенной называют статистическую оценку
параметра , если выполняется условие
~
M при n .
~
Состоятельной называют статистическую оценку параметра ,
если для любого сколь угодно малого положительного числа
выполняется условие
~
lim P 1 ,
n
~
т.е. состоятельной называют статистическую оценку , которая при
n стремится по вероятности к оцениваемому параметру .
~
Эффективной называют статистическую оценку , которая при
заданном объеме выборки n имеет наименьшую возможную дисперсию.
Оценкой генеральной средней xг M X является выборочное
среднее xв , которое является несмещенной оценкой xг . Действительно,
будем рассматривать xв как случайную величину X в , а x1 , x2 , ..., xn – как
одинаково распределенные случайные величины X 1 , X 2 , ..., X n .

3.

Так как случайные величины
одинаково
X 1 , X 2 , ..., X n
распределены, то они имеют одинаковые числовые характеристики и, в
частности, одинаковое математическое ожидание a. Используя свойства
математического ожидания случайной величины, получим
na
X 1 X 2 ... X n 1
M X в M
a.
M X 1 X 2 ... X n
n
n
n
Так случайные величины X 1 , X 2 , ..., X n имеют то же распределение, что
случайная величина X, то математическое ожидание генеральной
совокупности равно
M X xг a .
Следовательно, имеем
M X в xг .
Таким образом, xв – несмещенная оценка xг .
Можно доказать, что выборочная средняя xв является
состоятельной оценкой генеральной средней xг , если случайные
величины X 1 , X 2 , ..., X n имеют ограниченные дисперсии.

4.

Следовательно, если по нескольким выборкам достаточно большого
объема из одной и той же генеральной совокупности будут найдены
выборочные средние, то они будут приближенно равны между собой –
это свойство называют свойством устойчивости выборочных средних.
Оценкой дисперсии D X генеральной совокупности является
выборочная дисперсия Dв, которая является смещенной оценкой
генеральной дисперсии Dг, поскольку можно показать, что
n 1
M Dв
Dг .
n
Исправленную выборочную дисперсию обозначают через S2. Она равна
l
ni xi xв
2
l
ni xi xв
2
n
n i 1
.
S

i 1
n 1
n 1
n
n 1
Исправленная выборочная дисперсия является несмещенной оценкой
генеральной дисперсии. Действительно:
n
n n 1
n
2
M S M

M Dв
Dг Dг .
n 1 n
n 1 n 1
2

5.

Оценкой среднего квадратического отклонения г генеральной
совокупности является выборочное среднее квадратическое отклонение
в , которое является смещенной оценкой г . Для устранения смещения
используют «исправленное» среднее квадратическое отклонение
l
S
ni xi xв
i 1
2
.
n 1
Точечной называют оценку, которая определяется одним числом.
Рассмотренные в этом параграфе оценки параметров генеральной
совокупности являются точечными. При малых объемах выборок n они
могут содержать большие ошибки. Более объективной и надежной
является интервальная оценка.

6.

§ 7. Интервальные оценки
Интервальной называют оценку, которая определяется тремя
~
числами – началом и концом интервала, покрывающего оценку , и
вероятностью, с какой осуществляется это событие.
~
Надежностью (доверительной вероятностью) оценки параметра
называют вероятность , с которой осуществляется неравенство
~
, где 0 .
Величина характеризует точность оценки параметра – чем меньше
, тем точнее оценка.
~
Пусть вероятность того, что равна . Тогда имеем
~
P , или
~
~
P .
~
~
В этом случае говорят, что вероятность того, что интервал ,
покрывает неизвестный параметр , равна .

7.

~
~
Интервал , называют доверительным интервалом.
Концы доверительного интервала является случайными величинами, так
как они изменяются от выборки к выборке. Поэтому доверительный
интервал является случайной величиной.
В зависимости от ответственности объекта величина задается на
уровне 0,95, 0,99 или 0,999.
Пример. В случае светодиода карманного фонаря надежность
может принять равной 0,95 , а в случае светодиода на пульте
военного командного пункта она должна быть не ниже 0,999 .

8.

§ 8. Доверительный интервал для оценки математического
ожидания a нормального распределения при известном
Пусть количественный признак X генеральной совокупности
распределен нормально с параметрами a и , и пусть среднее
квадратическое отклонение известно (известен класс точности
прибора, с помощью которого проводились измерения). Необходимо
оценить неизвестное математическое ожидание a с помощью
выборочной средней xв и доверительных интервалов при заданной
надежности .
Рассматривая выборочную среднюю xв как случайную величину
X в , а выборочные значения x1 , x 2 , ..., x n как одинаково распределенные
случайные величины X 1 , X 2 , ..., X n ( x1 , x 2 , ..., x n изменяются от выборки
к выборке), имеем
M X 1 M X 2 ... M X n M X a ,
X 1 X 2 ... X n X .

9.

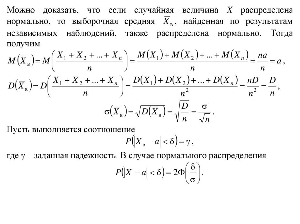
Можно доказать, что если случайная величина X распределена
нормально, то выборочная средняя X в , найденная по результатам
независимых наблюдений, также распределена нормально. Тогда
получим
X 1 X 2 ... X n M X 1 M X 2 ... M X n na
M X в M
a,
n
n
n
X 1 X 2 ... X n D X 1 D X 2 ... D X n nD D
D X в D
2 ,
2
n
n
n
n
D
.
X в D X в
n
n
Пусть выполняется соотношение
P X в a ,
где – заданная надежность. В случае нормального распределения
P X a 2 .

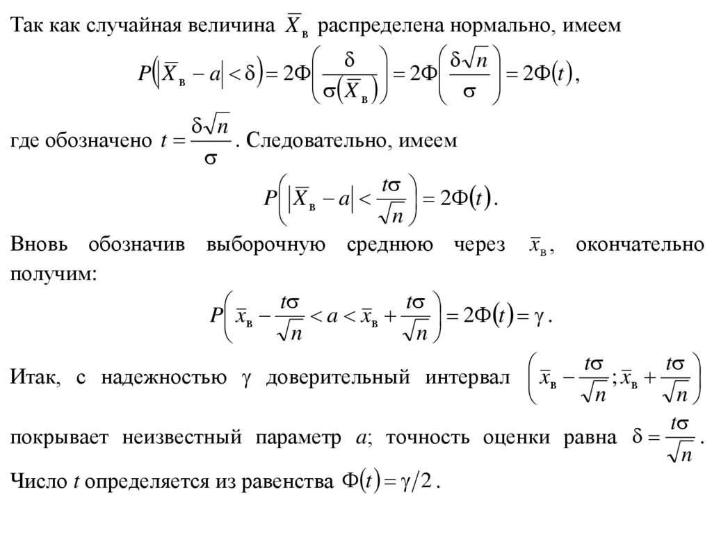
10.

Так как случайная величина X в распределена нормально, имеем
n
2 t ,
2
P X в a 2
X в
n
где обозначено t
. Следовательно, имеем
t
P X в a
2 t .
n
Вновь обозначив выборочную среднюю через xв , окончательно
получим:
t
t
P xв
a xв
2 t .
n
n
t
t
; xв
Итак, с надежностью доверительный интервал xв
n
n
t
покрывает неизвестный параметр a; точность оценки равна
.
n
Число t определяется из равенства t 2 .

11.

Пример. Случайная величина X распределена нормально со
средним квадратическим отклонением 3,5 . Найти доверительный
интервал для оценки неизвестного математического ожидания a по
выборочному среднему xв , если объем выборки n 49 и задана
надежность оценки 0,925 .
Решение. Из соотношения t 0,4625 по таблице значений
2
функции Лапласа находим t 1,78 . Точность оценки равна
t 1,78 3,5
0,89 , искомый доверительный интервал равен
7
n
xв 0,89; xв 0,89 .
English     Русский Rules