ДМ. Лекция 2. Зубчатые передачи
Механические передачи
Передачи по принципу работы делятся
Основные кинематические и силовые соотношения в механических передачах
Основные кинематические и силовые соотношения в механических передачах
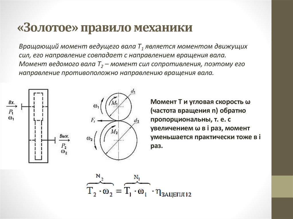
«Золотое» правило механики
Основные кинематические и силовые соотношения в механических передачах
Зубчатые передачи
КЛАССИФИКАЦИЯ ЗУБЧАТЫХ ПЕРЕДАЧ
По взаимному расположению осей валов 1. Передачи с цилиндрическими колесами с параллельными осями валов (рис. а) 2. Передачи с
По расположению зубьев относительно образующей обода колеса
Основные геометрические параметры прямозубого цилиндрического колеса
Основные геометрические параметры эвольвентного зацепления
Основные геометрические параметры прямозубого цилиндрического колеса
Основные геометрические параметры прямозубого цилиндрического колеса
Нарезание зубьев зубчатых колес
Виды разрушений зубчатых колес
Материалы зубчатых колес
Зубчатые колеса твердостью НВ≤350
Зубчатые колеса твердостью НВ>350
2.87M

2 Зубчатые передачи

1. ДМ. Лекция 2. Зубчатые передачи

2. Механические передачи

• редукторы (устройства,
предназначенные для снижения
частоты вращения) (│i12│> 1);
• мультипликаторы (устройства,
предназначенные для увеличения
частоты вращения (│i12│ < 1).
English     Русский Rules