1.07M
Category: warfarewarfare

13_01_подавление_ПВО_с_помощью_БПЛА_9

1.

Курсовая работа
«Разработка системы моделей оценки эффективности применения БПЛА при
подавлении системы ПВО противника»
Выполнил:
Корниенков В.А.
М7О-411С-22
Проверил:
Скрипниченко Ю.С.
Москва,
2025

2.

Анализ проблематики
Традиционные способы подавления ПВО
Способ
Недостатки
Пилотируемая
авиация –
самолеты РЭБ
Пилотируемая авиация –
ударные АК с УАСП
(ПРР и ударными
ракетами общего
назначения)
Артиллерийские
и ракетные удары
Высокий риск
для экипажа
Высокая стоимость
единицы
Стоимость
и логистика
Высокая стоимость
операции
Необходимость
актуального
целеуказания
(включенный РЛС)
Низкая
Эффективность
против мобильных
(укрытых) целей
Низкая
скрытность
Уязвимость
к помехам
Время реакции

3.

Модель
Вид
Крейсерская скорость,
км/ч
Дальность действия,
км
Практический
потолок, м
Полезная нагрузка
Вид пуска
Орлан-10
Ударноразведывательный/РЭБ
150
120
5000
ЭО/ИК, РЭБ модуль,
ретранслятор
Катапульта
Охотник С-70
Ударноразведывательный
800
5000
18000
Управляемые ракеты,
средства РЭБ, КАБ, ЭО/ИК
Вылет с ВПП
Ланцет-3
Камикадзе
110
70
4000
Кумулятивная БЧ
Пусковая труба
Тахион
Радиолокационный
разведчик
350
400
9000
Радиолокатор с СЦО, ЭО/ИК
Катапульта
Куб-БЛА
Камикадзе
130
50
3500
Осколочно-фугасная БЧ
Ручкой запуск

4.

Система / страна
S-400 Triumph (Россия)
Patriot MIM-104 (США / NATO)
Тип / Кратко о назначении
Дальняя / стратегическая — защита
воздушного пространства, перехват
самолётов, крылатых и баллистических
ракет, UAV, высокоскоростных целей
Средняя / дальняя — ПВО / ПР против
самолётов, ракет
Дальность / зона поражения /
высота / цели
Дополнительно
Может отслеживать и сопровождать
большое число целей одновременно
До ~ 400 км. Высота поражения — до
(по разным оценкам — десятки /
~ 30 км. Радар: обнаружение до ~
сотни). Разные типы ракет (большие,
600 км
средние, малые) — для разных
целей / дистанций.
До ~ 160 км. Высота поражения:
до ~ 25–25-30 км. Для
баллистических целей —
эффективность меньшая по
дальности/высоте
Это «западный стандарт» — часто
используется в составе ПРО/ПВО
альянсов
Система менее универсальна для
«обычных» самолётов / крылатых
ракет — её специализация на
высокоскоростные/БР /
космические / экзосферные цели.
THAAD (США)
ПРО / ПВО — предназначен прежде всего
До ~ 150–200 км по высоте / перехват
для перехвата баллистических ракет /
на больших высотах, ракеты с
высокоскоростных целей на большой
большой скоростью.
высоте / дальности
Buk (Россия)
Хорош для защиты от самолетов,
Тактическая / оперативная ПВО / защита До ~ 85 км, высота поражения — до ~
вертолётов, ракет средней и малой
35 км
войск и объектов средней дальности
дальности — ближний плащ.
Pantsir-S1 (Россия)
Короткий радиус — защита точечных
объектов, приграничная ПВО, против
UAV/ракет
Ракетная дальность ~ 30 км;
пушечная — до ~4 км (для крайне
низколетящих / малых целей)
Вариант «ближней обороны»,
дополняющий «тяжёлые» системы

5.

Сценарий операции
Этап 1:
Этап 2:
Этап 3:

6.

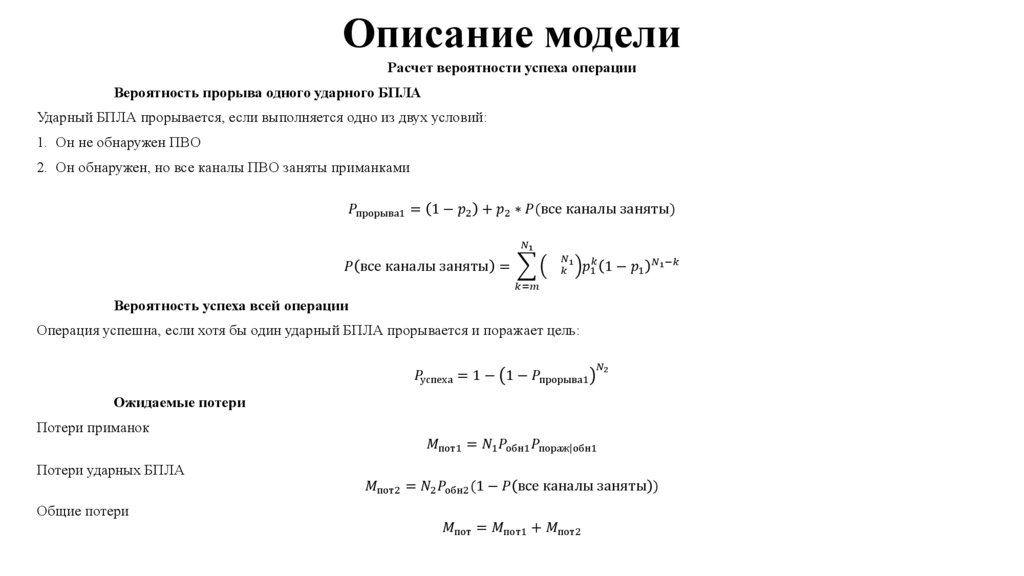
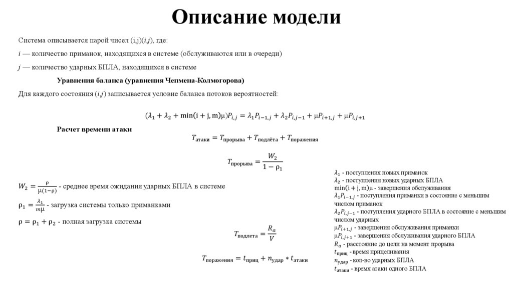
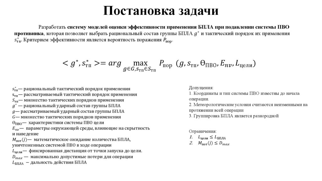
Постановка задачи
Разработать систему моделей оценки эффективности применения БПЛА при подавлении системы ПВО
противника, которая позволяет выбрать рациональный состав группы БПЛА
English     Русский Rules