26.59M

Презентация на ДП_Лазарева_181073

1.

Учреждение образования
БЕЛОРУССКИЙ ГОСУДАРСТВЕННЫЙ УНИВЕРСИТЕТ
ИНФОРМАТИКИ И РАДИОЭЛЕКТРОНИКИ
Институт информационных технологий
ДИПЛОМНЫЙ ПРОЕКТ
Мобильное приложение для определения заболеваний
кожи с использованием лампы Вуда
РАЗРАБОТАЛ: студент гр. 181073 Ю.А. Лазарева
РУКОВОДИТЕЛЬ: старший преподаватель кафедры ИСиТ В.А. Сицко

2.

Цели и задачи
дипломного проекта
Основной
целью
является
определение
кожных
заболеваний
через
мобильное
приложение
с
использованием лампы Вуда.
Задача данного мобильного приложения заключается в
проведении
первичной
диагностики
различных
дерматологических заболеваний кожного покрова.

3.

Актуальность
данной темы
С учетом популярности мобильных устройств, разработка такого
приложения для диагностики заболеваний кожи целесообразна.
Пользователи смогут использовать такое приложение в любое
время, что сделает процесс диагностики более удобным и
эффективным.
Такой инновационный подход к диагностике кожных
заболеваний
может
подтвердить
актуальность
и
перспективность применения информационных технологий в
области медицины.

4.

Выполняемые функции
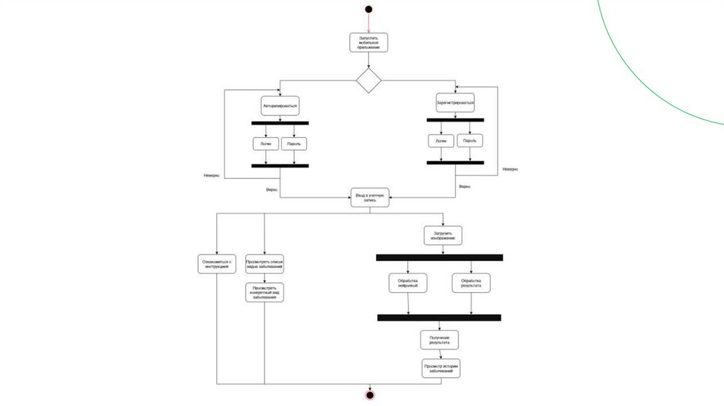
– Регистрация и авторизация пользователя;
– Загрузка изображения;
– Обработка изображения;
– Просмотр списка заболеваний исходя из свечения;
– Определение заболевания по цвету свечения.

5.

Рассмотренные аналоги
Мобильное приложение “Miiskin”
На данный момент есть схожее по концепции и
принципу работы мобильное приложение «Miiskin»,
специализирующиеся
на
доброкачественных
и
распознавании
злокачественных
новообразований, таких как родинки. Принцип
работы
заключается
в
алгоритме
подобных изображений в базе данных.
по
поиску

6.

Итоги по аналогам
Из плюсов данного программного средства можно отметить, что
таких приложений крайне мало в настоящее время. Смысл в них
определенно есть, так как можно на ранних этапах
диагностировать доброкачественные и злокачественные
новообразования.
К минусам можно отнести то, что по итогам сканирования
приложение выдало просто похожие изображения с видом
родинок, пигментных пятен, грибковых заболеваний,
инфекционных поражений кожи и аллергии. Было заверено, что
приложение используется для определения доброкачественности
и злокачественности новообразований, а не для показа похожих
изображений.

7.

Среда разработки
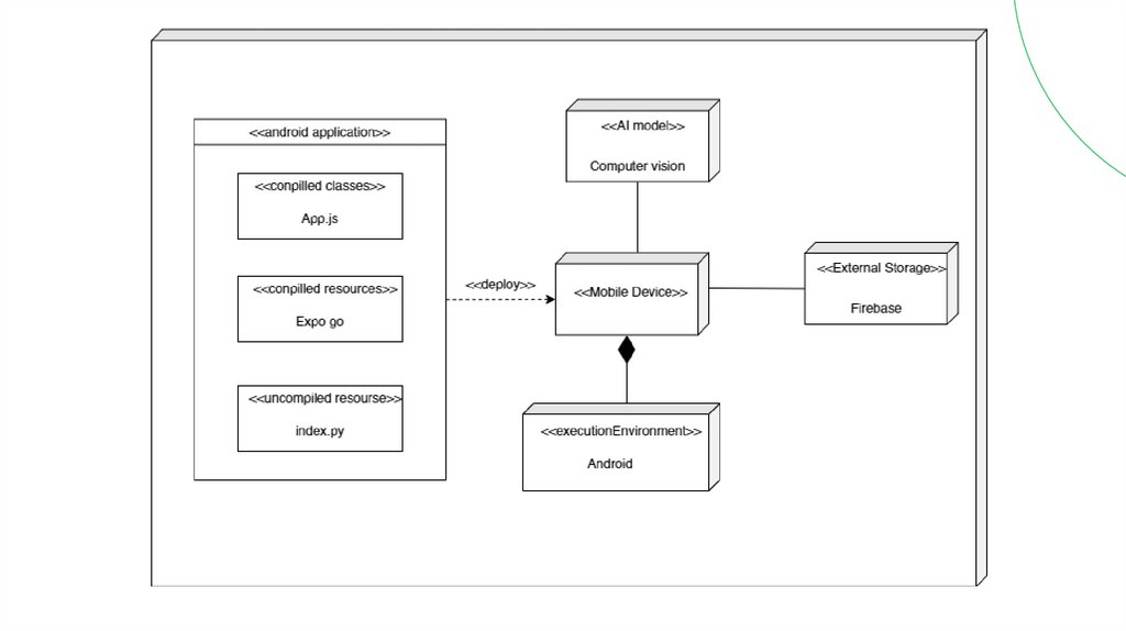
Дипломный проект реализован в WebStorm на платформе React Native на языке программирования
JavaScript, а также в PyCharm на языке Python с использованием библиотеки OpenCV.

8.

Демонстрация работы
мобильного приложения

9.

Графическая часть
Графическая часть дипломного проекта представлена в формате
А1 следующими чертежами и плакатами:
− диаграмма вариантов использования (плакат);
− диаграмма деятельности (плакат);
− диаграмма развертывания (плакат);
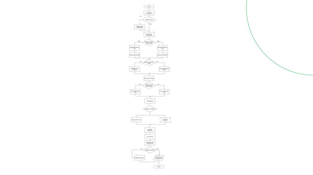
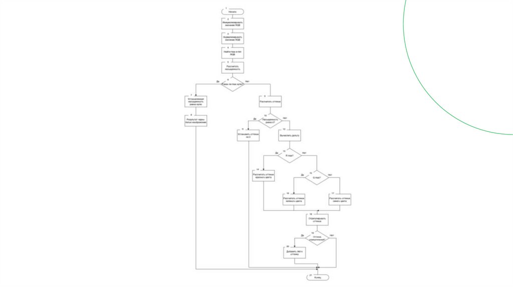
− преобразование RGB в HSV (схема алгоритма);
− обработка изображения нейросетью (схема алгоритма);
− создание истории заболеваний (схема алгоритма).

10.

11.

12.

13.

14.

15.

16.

Заключение
В рамках данного дипломного проекта было разработано мобильно
приложение для определения заболеваний кожи с использованием лампы Вуда.
Разработанное приложение представляет собой эффективный инструмент для
пользователей, позволяющий проводить первичную диагностику различных
кожных заболеваний.
Недостатков в работе данного приложения выявлено не было.
Программный продукт готов к практическому использованию. Также в планах
есть его дальнейшая доработка с возможным сотрудничеством с государственными
и частными клиниками Беларуси, чтобы в последующем интегрировать
приложение не только для первичной диагностики заболеваний, но и с
возможностью записи на консультации к врачам-дерматологам, получением
рекомендаций по лечению.
В дипломном проекте выполнено технико-экономическое обоснование,
показывающие рентабельность вложенных инвестиций при разработки данного
программного средства 10,31%, что в свою очередь превышает стандартные ставки
по долгосрочным депозитам 10 – 13,5 % годовых.
English     Русский Rules