12.06M
Category: mathematicsmathematics

058471b1017641879779b5071af6422b (1)

1.

Повторение

2.

1)
Сформулируйте
правило
вычисления вероятностей.

3.

Правило вычисления
вероятностей
Вероятность события равна сумме
вероятностей
событий,
элементарных
благоприятствующих
этому событию.

4.

2) Бросают одну игральную кость. Событие A
заключается в том, что выпало не больше, чем
шесть очков. Является ли событие A достоверным?
Чему равна вероятность события A?

5.

3) Приведите пример достоверного события в
случайном
эксперименте
игральных костей.
с
бросанием
двух

6.

4) Какие опыты называют опытами с
равновозможными
событиями?
элементарными

7.

Опыт с равновозможными
элементарными событиями.
Если в опыте все элементарные события
имеют одинаковые шансы, то такой
опыт
называется
равновозможными
событиями.
опытом
с
элементарными

8.

5)
Если
в
случайном
равновозможных
событий,
каждого?
опыте
N
элементарных
то чему равна вероятность

9.

Если
в
случайном
опыте
ровно
N
равновозможных элементарных событий, то
вероятность каждого из них равна

10.

6)
Изучая
статистику,
семиклассник
провёл
эксперимент: он 100 раз
подбросил
правильный
игральный
кубик
записал,
сколько
и
очков
выпало при каждом броске.
Результаты
гистограмме.
показаны
на
Найдите
частоту события «Выпало
не более двух очков».

11.

6)
Изучая
статистику,
семиклассник
провёл
эксперимент: он 100 раз
подбросил
правильный
игральный
кубик
записал,
сколько
и
очков
выпало при каждом броске.
Результаты
гистограмме.
показаны
на
Найдите
частоту события «Выпало
не более двух очков».

12.

Урок на тему
«Опыты с равновозможными
элементарными событиями»

13.

Элементарные
события
называются
равновозможными, если все они имеют
одинаковые шансы на осуществление.

14.

Если
в
случайном
опыте
ровно
N
равновозможных элементарных событий,
то вероятность каждого из них равна

15.

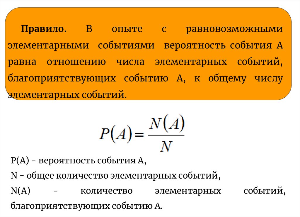
Правило.
В
опыте
с
равновозможными
элементарными событиями вероятность события А
равна
отношению
числа
элементарных
событий,
благоприятствующих событию А, к общему числу
элементарных событий.
Р(А) - вероятность события А,
N - общее количество элементарных событий,
N(A)
-
количество
элементарных
благоприятствующих событию А.
событий,

16.

Пример №1. Игральную кость бросают 2
раза. Найдем вероятность события А «сумма
очков меньше 6».

17.

Пример №1. Игральную кость бросают 2
раза. Найдем вероятность события А «сумма
очков меньше 6».

18.

Пример
№2.
Дважды
бросают
симметричную монету. Найдем вероятность
того, что оба раза выпадет одна и та же
сторона.

19.

Пример
№2.
Дважды
бросают
симметричную монету. Найдем вероятность
того, что оба раза выпадет одна и та же
сторона.

20.

Решение задач
«Опыты с равновозможными
элементарными событиями»
English     Русский Rules