Закон объёмных отношений При постоянных давлении и температуре объёмы вступающих в реакцию и образующихся газов относятся друг
359.00K
Category: chemistrychemistry

Урок 32 Закон объемных отношений (1)

1.

• о
Ж.Л. Гей-Люссак
1808
Измеряя объемы
реагирующих газов,
и объемы газов,
полученных в
результате реакции,
открыл закон
объёмных
отношений.

2. Закон объёмных отношений При постоянных давлении и температуре объёмы вступающих в реакцию и образующихся газов относятся друг

к другу
как простые целые числа.

3.

Например
Химическая
реакция
Химическая
Н2+Cl2 2HCl
реакция
Отношение объемов
газов
Отношение объемов
1:1:2
газов
2CH4 C
+3H2
2H2 2HCl
Н +Cl
2:1:3
1:1:2
2C+O
2 2CO
2CH
4 C2H2+3H2
1:2
2:1:3
2
2
2C+O2 2CO
1:2

4.

Гремучий газ – смесь водорода Н2 и кислорода в
соотношении 2:1 по объёму. При поджигании
смесь взрывается. Вычислите объёмы водорода и
кислорода, взятых количеством вещества 0,9
моль и 0,45 моль соответственно (н.у.).
Соответствуют ли эти объёмы соотношению
веществ в гремучем газе?
Решение:
V=ν*Vm
0,9моль
0,45 моль
V(Н2) = 0,9моль * 22,4 л/моль=20,16 л
20,16 л
10,08 л
V(О2) = 0,45 моль * 22,4 л/моль= 10,08 л
2Н2
2
+
:
20,16 :10,08 = 2 : 1
О2 =
1
2Н2О

5.

Актуализация опорных знаний
VM = 22,4 л/моль (любого газа
при нормальных условиях – н.у.)
n (газа) = V(газа) / VM ;
n (газа) = V(газа) / 22,4 л/моль
V(газа) = n (газа) * 22,4 л/моль

6.

Задача 1.
200 л водорода сожгли в атмосфере хлора.
Какой объем хлороводорода при этом получится (н. у.)?
Дано:
н.у.
V(Н2) = 200 л
Найти:
V(НСl) = ?
Решение
1) Составляем уравнение реакции, подбираем коэффициенты
Н2 + Сl2
2НСl
По закону объёмных отношений
(при одинаковых условиях объёмы газов относятся,
как простые целые числа)
из 1 объёма Н2 образуется 2 объёма НСl (в 2 раза больше).
Значит, из 200 л Н2 получится 200 л * 2 = 400 л НСl
Ответ: V(НСl) = 400 л

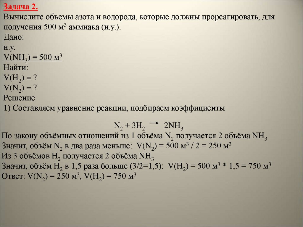
7.

Задача 2.
Вычислите объемы азота и водорода, которые должны прореагировать, для
получения 500 м3 аммиака (н.у.).
Дано:
н.у.
V(NН3) = 500 м3
Найти:
V(Н2) = ?
V(N2) = ?
Решение
1) Составляем уравнение реакции, подбираем коэффициенты
N2 + 3Н2
2NН3
По закону объёмных отношений из 1 объёма N2 получается 2 объёма NН3
Значит, объём N2 в два раза меньше: V(N2) = 500 м3 / 2 = 250 м3
Из 3 объёмов Н2 получается 2 объёма NН3
Значит, объём Н2 в 1,5 раза больше (3/2=1,5): V(Н2) = 500 м3 * 1,5 = 750 м3
Ответ: V(N2) = 250 м3, V(Н2) = 750 м3

8.

Домашнее задание: решить задачи.
Задача 3. 200 л угарного газа (оксида углерода (II) сожгли в
кислороде. Вычислите объём образовавшегося углекислого газа.
Задача 4. Вычислите объемы метана (СН4) и кислорода, которые
должны прореагировать, для получения 300 м3 углекислого газа
(н.у.). При горении метана образуется углекислый газ и вода.
English     Русский Rules