417.00K

Лек Тема 02-4 Погр и МО

1.

Тема 2. Погрешности и математическая
обработка результатов измерений
Лекция 4
Погрешности измерений
Учебные вопросы
1. Основные источники погрешности (неопределенности).
2. Классификация составляющих погрешности измерения.
3. Понятие точности измерений.

2.

2
2.3. Основные источники погрешности (неопределенности)
Результат измерений зависит от многих факторов:
применённого метода измерений;
применённого средства измерений;
условий проведения измерений (прежде всего, температуры, давления,
влажности окружающей среды);
качества источника электрической энергии (для электрических средств
измерений);
способа обработки результатов однократных измерений;
квалификации операторов, организующих и проводящих измерения, и др.
Результат практически каждого измерения отягощен погрешностью
(неопределенностью), которую вычисляют или оценивают и приписывают
полученному результату.

3.

Источниками погрешностей измерений являются:
3
I. Замена истинного значения величины его отображением в виде
действительного значения.
Этот источник погрешности в случае, когда экспериментатору, проводящему
измерения, задано действительное значение измеряемой величины, естественно,
не рассматривается.
Результаты измерения, которые определяют по отсчетному устройству
средства измерения, не требуют оценки как истинного значения, так и
действительного значения измеряемой величины.
Определённый по отсчетному устройству результат измерения отличается от
действительного значения на известную величину, не превышающую погрешности
средства измерений, указанную в его паспорте (техническом описании).

4.

II. Применяемое средство измерений, его несовершенство:
4
искажение измеряемой величины (входного сигнала), поступающей на вход
средства измерений, в процессе выполняемых им измерительных преобразований
(преобразование аналогового сигнала в код, соответствующий мгновенным
значениям сигнала). При этом выходная величина (выходной сигнал) содержит
погрешности измерительных преобразований;
принцип измерения, положенный в основу средства измерений, может быть
неадекватен требованию точности воспроизведения измеряемой величины, что
влечет методические погрешности, обусловленные самим СИ (Восстановление
исходной функции осуществляется с помощью линейной интерполяции между
дискретными мгновенными значениями. Очевидно, что точное восстановление
исходной функции при этом практически невозможно, появляется погрешность
метода, свойственного самому средству измерений);
конструктивные особенности СИ.

5.

III. Применённый метод измерений:
5
особенности применённого метода измерений, если методикой измерений этот
источник погрешности не учтён;
приближения, принятые для воспроизведения величины, в случае косвенных,
совокупных и совместных измерений (отличие математической зависимости,
связывающей искомую величину с измеряемыми величинами, от зависимости,
реализуемой принятым методом измерений);
упрощённые методы обработки результатов измерений;
IV. Оператор, выполняющий измерения
V. Воздействие среды на объект и средство измерения

6.

2.4. Классификация составляющих погрешности измерения
6
В состав структуры измерения входит погрешность, которая вызвана
несовершенством всех структурных элементов измерения.
Источники возникновения погрешностей многообразны и вносят различный
вклад в суммарную итоговую погрешность результата измерения.
Для оценки погрешности и определения способов уменьшения влияния ее
составляющих необходимо знать причину их происхождения и закономерности
изменения в зависимости от различных факторов.
Классификация погрешностей позволяет не только выявлять те или иные
составляющие погрешности, но и предпринимать меры по их устранению или
уменьшению.
Теоретическая метрология проводит анализ погрешностей измерения, причин
их возникновения, разрабатывает рекомендации по снижению влияния
погрешностей и, прежде всего тех, которые вносят наибольший вклад в полную
погрешность результата измерения.

7.

7
Классификацию погрешностей измерений проводят по следующим признакам
ПОГРЕШНОСТИ ИЗМЕРЕНИЙ
По источнику возникновения погрешности
Инструментальные
Методические
Субъективные
Погрешности из-за воздействия
среды
По характеру изменения результатов измерения
Систематические
Случайные
По форме представления (способу выражения) погрешности
Абсолютные
Относительные
По условиям выполнения измерения
Статические
Динамические
Классификация погрешностей измерения

8.

1. По источнику (причине) возникновения погрешности разделяют в
8
соответствии со структурой измерения, несовершенством элементов которой они
вызваны. Их делят на:
погрешности методические Δмет,
инструментальные погрешности Δси и
субъективные погрешности Δсуб.
Погрешность метода (измерений) – составляющая погрешности
измерений, обусловленная несовершенством принятого метода измерений.
При оценке не требуется проведение экспериментов, достаточно знать
идеальное уравнение измерений, поэтому погрешность может быть оценена
расчетным путем. Погрешности алгоритмов обработки результатов наблюдений
также могут быть отнесены к методическим.

9.

9
Метод вольтметра-амперметра
a)
U
R .
I
A
Iv
IA
V
UV
Rx
Ix
б)
A
Ix
V UV
Rx
Схемы измерения активного сопротивления
методом вольтметра-амперметра
а) R U x
x
Ix
б) Rx
UV
UV
; если RV>>Rx, то
U
I A IV I V
A
RV
U x UV U A UV U A UV
RA ;
Ix
IA
IA IA
IA
UV
Rx
.
IA
UV
.
если Rx >> RА , то Rx
IA

10.

10
Инструментальная погрешность измерения (приборная, аппаратная) –
составляющая
погрешности
измерения,
обусловленная
погрешностью
применяемого средства измерений.
Эта составляющая определяется только теми составляющими, которые вносит
средство измерения. Для ее определения требуется проведение измерительного
эксперимента.
Формально инструментальную погрешность можно определить как разность
между результатами реального и идеального уравнений измерений для
конкретного метода.

11.

Субъективная погрешность измерения – составляющая погрешности 11
измерений, обусловленная индивидуальными особенностями оператора. На ее
появление влияют степень внимательности, сосредоточенности, подготовленности
оператора, выполняющего измерения, его психофизическое состояние и
несовершенство органов его чувств.
В правилах по межгосударственной стандартизации ПМГ 96-2009 «ГСИ.
Результаты и характеристики качества измерений. Формы представления»
приведен «Перечень типичных составляющих погрешности (неопределенности)
измерений», обусловленных действиями оператора :
а) составляющие, обусловленные неточностью отсчетов результатов измерений со
шкалы или диаграммы средства измерений;
б) составляющие, обусловленные воздействием оператора на объект и средства
измерений (искажения температурного поля, механические воздействия и т.п.).
Эта погрешность практически отсутствует при использовании автоматических
или автоматизированных средств измерений. В большинстве случаев
субъективные погрешности относят к случайным, но некоторые из них,
относящиеся к личности оператора, могут быть систематическими.
Так как все составляющие погрешности участвуют в формировании
погрешности измерений, то полную погрешность результата определяют как
их композицию
ри м ет * си * суб * ср .

12.

2. По характеру изменения результатов выделяют систематические θ и
12
случайные S погрешности.
Систематическая погрешность измерения – составляющая погрешности
измерения, остающаяся постоянной или же закономерно изменяющаяся при
повторных измерениях одной и той же величины.
Случайная погрешность – составляющая погрешности результата,
изменяющаяся случайным образом (по знаку и значению) при повторных
измерениях, проведенных в определенных условиях. Случайная погрешность
измерений изменяется непредсказуемо по знаку и (или) по размеру при повторных
измерениях одного и того же значения величины.
Особым видом случайных погрешностей являются грубые погрешности
(промахи).
Грубая погрешность измерения - погрешность измерения, существенно
превышающая зависящие от объективных условий измерений значения
систематической и случайной погрешностей .
Это погрешность, которая является, как правило, следствием
резкого изменения влияющих величин (напряжения питания и т.д.) или
непрофессиональных действий оператора при неправильном обращении с
приборами, снятии показаний, записи результата наблюдения и т.д.
Грубые погрешности (промахи) стараются исключать из рассмотрения при
расчете показателей полной погрешности.

13.

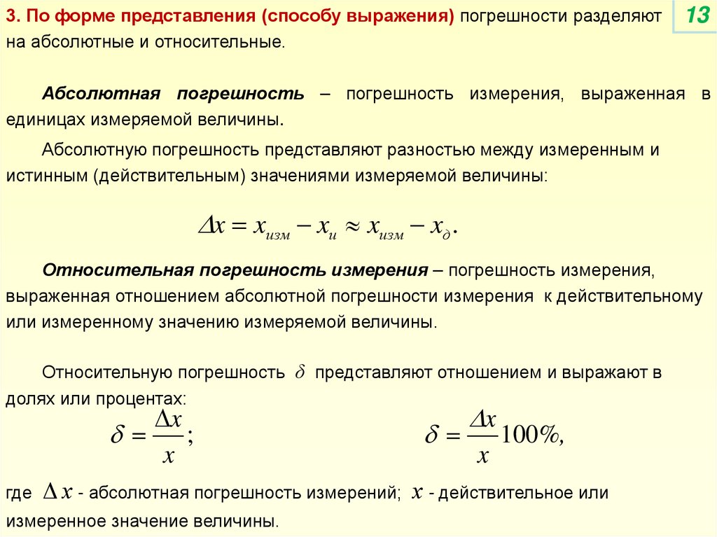
3. По форме представления (способу выражения) погрешности разделяют
на абсолютные и относительные.
13
Абсолютная погрешность – погрешность измерения, выраженная в
единицах измеряемой величины.
Абсолютную погрешность представляют разностью между измеренным и
истинным (действительным) значениями измеряемой величины:
x xизм xи xизм xд .
Относительная погрешность измерения – погрешность измерения,
выраженная отношением абсолютной погрешности измерения к действительному
или измеренному значению измеряемой величины.
Относительную погрешность δ представляют отношением и выражают в
долях или процентах:
x
;
x
x
100%,
x
где Δ х - абсолютная погрешность измерений; х - действительное или
измеренное значение величины.

14.

14
Частным случаем относительной погрешности является приведенная
погрешность средства измерений – относительная погрешность, выраженная
отношением абсолютной погрешности средства измерений к условно принятому
значению величины, постоянному во всем диапазоне измерений или в части
диапазона
прив
x

100%.
Условно принятое значение величины называют нормирующим значением.
Часто за нормирующее значение принимают верхний предел измерений или
размах шкалы СИ. Приведенную погрешность обычно выражают в процентах.

15.

4. По характеру изменения физической величины в процессе измерения
погрешности измерений делят на статические и динамические.
15
Статическая погрешность (средства измерений) – погрешность
средства измерений, применяемого для измерения постоянной величины.
Динамическая погрешность (средства измерений) – разность между
погрешностью средства измерений в динамическом режиме и его статистической
погрешностью, соответствующей значению величины в данный момент времени.
Суть возникновения динамической погрешности состоит в том, что
неидеальность динамических характеристик средства измерений (запаздывание в
передаче сигнала, искажение его формы и др.) приводит к несоответствию
значений измеряемой величины на входе и выходе средства измерений в данный
момент времени.
В зависимости от скорости изменения измеряемой величины во времени и
динамических характеристик средства измерений динамическая погрешность
изменяется во времени.
Динамические погрешности по причине возникновения относят к
инструментальным.

16.

5. По условиям выполнения измерения
16
Основная погрешность средства измерений – погрешность средства
измерений, применяемого в нормальных условиях.
Для средств измерений электрических и магнитных величин установлены
нормальные условия, определяющие как значения влияющих величин, так и
допустимые отклонения внешних условий от нормальных при проведении
испытаний средств.
Дополнительная погрешность средства измерений –
составляющая погрешности средства измерений, возникающая дополнительно к
основной погрешности вследствие отклонения какой-либо из влияющих величин от
нормального ее значения или вследствие ее выхода за пределы нормальной
области значений.

17.

Влияющая величина
Нормальное
значение
(область
значений)
Допускаемое отклонение
от нормального значения при
испытаниях
Температура окружающего
0,1 ; 0,2 ; 0,5; 1; 2;
293 (20)
воздуха, K ( С)
5; 10
Относительная влажность
30…80

воздуха,
Атмосферное давление, кПа
84…106

(мм рт. ст.)
(630…795)
Частота питающей сети, Гц
50 или 400
0,5
Напряжение питающей сети
переменного тока, В:
220
4,4
при частоте 50 Гц
220 (115)
4,4 ( 2,3)
при частоте 400 Гц
Форма кривой переменного
СинусоКоэффициент гармоник не
напряжения питающей сети
идальное
превышает 5 или 2
Для мер электрического сопротивления классов точности 0,0005, 0,001, 0,002.
Для приборов выпрямительной системы.

18.

Точность измерения
ОБЪЕКТ
ИЗМЕРЕНИЯ
ЦЕЛЬ
ИЗМЕРЕНИЯ
ФВ1
ФВ2
ФВ3
...
ФВn
УСЛОВИЯ
ИЗМЕРЕНИЙ
МЕТОД
ИЗМЕРЕНИЯ
СРЕДСТВО
ИЗМЕРЕНИЯ
РЕЗУЛЬТАТ ИЗМЕРЕНИЯ
Качество результата
измерения характеризуют его
точностью - погрешностью или
неопределенностью.
ОПОРНОЕ ЗНАЧЕНИЕ
ПОГРЕШНОСТЬ
(НЕОПРЕДЕЛЕННОСТЬ)
ИЗМЕРЕНИЯ
ИСТИННОЕ
ПРИНЯТОЕ
Точность измерений (точность результата измерения) - близость
измеренного значения к истинному значению измеряемой величины
18

19.

Погрешность результата измерения - разность между измеренным
значением величины и опорным значением величины
19
При равноточных многократных измерениях, когда все n измерений величины
х выполнены с одинаковой точностью, в качестве точечной оценки погрешности
результата измерения величины используют среднеквадратическое отклонение
Неопределенность измерений - неотрицательный параметр,
характеризующий рассеяние значений величины, приписываемых измеряемой
величине на основании измерительной информации
Понятие точность измерений включает в себя комбинацию случайной ошибки
и общей систематической ошибки и описывает качество измерений в целом,
объединяя понятия правильность и прецизионность измерений. Правильность
характеризует проявление в процессе измерения общей систематической ошибки ,
а прецизионность - случайной ошибки .

20.

Погрешность результата измерения - разность между измеренным
значением величины и опорным значением величины
20
При равноточных многократных измерениях, когда все n измерений величины
х выполнены с одинаковой точностью, в качестве точечной оценки погрешности
результата измерения величины используют стандартное отклонение.
Cредняя квадратическая погрешность результатов единичных
измерений в ряду измерений (стандартное отклонение ) – оценка S
рассеяния единичных результатов измерений в ряду равноточных измерений
одной и той же физической величины около среднего их значения, вычисляемая по
формуле
n
S
2
x
x
i
i 1
n 1
где хi - результат i-го единичного измерения;
x
,
- среднее арифметическое
значение измеряемой величины из n единичных результатов.

21.

21
Правильность (измерений) – близость среднего арифметического
бесконечно большого числа повторно измеренных значений величины к опорному
значению величины. Она не является величиной и поэтому не может быть
выражена численно, однако соответствующие ей показатели приведены в
международных стандартах и выражены в терминах смещения, являющегося
синонимом систематической погрешности.
Прецизионность (измерений) – близость между показаниями или
измеренными значениями величины, полученными при повторных измерениях для
одного и того же или аналогичных объектов при заданных условиях.
Прецизионность измерений характеризует близость к нулю случайной
погрешности измерений. Она зависит только от распределения случайных ошибок
и не связана ни с истинным, ни с заданным значениями.
English     Русский Rules