1.28M

Лекция 12 (1)

1.

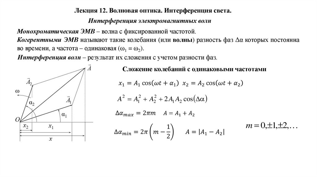
Лекция 12. Волновая оптика. Интерференция света.
Шкала электромагнитных излучений. Дипольное излучение. Оптическое излучение, его
интенсивность. Интерференция электромагнитных волн. Расчёт интерференционной картины с
двумя источниками. Пространственно-временная когерентность.
Повторение. Лекция 11.
Волновое уравнение ∆
English     Русский Rules