ВПР-8 Задание № 6
Инверсия (логическое отрицание)
Конъюнкция (логическое умножение)
Дизъюнкция (логическое сложение)
Построение таблиц истинности
F=(AB) B
F=(AB) B
F=(AB) B
F=(AB) B
F= (AB) B
Импликация (логическое следование)
Эквиваленция (логическое равенство)
F=AB
F=AB
F=(A  B) v B
F=(A  B)  A
91.97K
Category: mathematicsmathematics

3ff79c92818c46b58d14572fef73a11c

1. ВПР-8 Задание № 6

https://inf8-vpr.sdamgia.ru/test?theme=6

2. Инверсия (логическое отрицание)

A
¬A
0
1
1
0

3. Конъюнкция (логическое умножение)

A
B
A B
0
0
1
1
0
1
0
1
0
0
0
1

4. Дизъюнкция (логическое сложение)

A
B
AvB
0
0
1
1
0
1
0
1
0
1
1
1

5. Построение таблиц истинности

1. Определить количество переменных (букв) n
2. Количество строк под исходные данные 2n
3. Определить количество операций m
4. Количество столбцов таблицы n + m
5. Приоритеты операций:
1)
2)
3)
4)
Инверсия
Конъюнкция
Дизъюнкция
Импликация, эквиваленция

6. F=(AB) B

1
2
F=(A B) B
• Количество переменных n = 2
• кол-во логических операций = 2
действия в скобках: дизъюнкция, конъюнкция
• количество строк в таблице 2n, 22 = 4
• количество столбцов = количество переменных + количество операций
2+2=4

7. F=(AB) B

1
2
F=(A B) B
A
B
0
0
1
0
1
1
0
1
Результат 1 действия
конъюнкция
B
A дизъюнкция
B
1
действие
0
1
1
1
2
действие
0
1
0
1

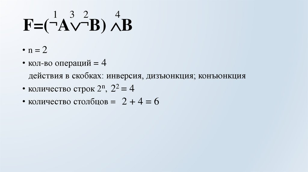
8. F=(AB) B

1
3 2
4
F=( A B) B
•n=2
• кол-во операций = 4
действия в скобках: инверсия, дизъюнкция; конъюнкция
• количество строк 2n, 22 = 4
• количество столбцов = 2 + 4 = 6

9. F=(AB) B

1
3 2
4
F=( A B) B
A
0
0
1
1
B
0
1
0
1
1
1
1
0
0
2
1
0
1
0
действие A
конъюнкция 2Bдействие
B
13Инверсия
дизъюнкция
3
1
1
1
0
4
0
1
0
0

10. F= (AB) B

2
1
3
F= (A B) B
•n=2
• кол-во операций = 3
действия в скобках: дизъюнкция; инверсия; конъюнкция
• количество строк 2n, 22 = 4
• количество столбцов = 2 + 3 = 5

11. Импликация (логическое следование)

A
B
A B
0
0
1
1
0
1
0
1
1
1
0
1

12. Эквиваленция (логическое равенство)

A
B
A B
0
0
1
1
0
1
0
1
1
0
0
1

13. F=AB

1
3 2
F= A B
A
0
0
1
1
B
0
1
0
1
1 действие
импликация
2 действие
Инверсия
A
B
1
1
1
0
0
2
1
0
1
0
3
1
0
1
1

14. F=AB

1 2
F= A B
A
0
0
1
1
Инверсия
1 действиеAэквиваленция B
B
0
1
0
1
1
1
1
0
0
2
0
1
1
0

15. F=(A  B) v B

1
3 2
4
F=( A B) v B 1 действие эквиваленция 2 действие
3 действие
дизъюнкция B
Инверсия
A
B
A
0
0
1
1
B
0
1
0
1
1
1
1
0
0
2
1
0
1
0
3
1
0
0
1
4
1
1
0
1

16. F=(A  B)  A

2
1
3
F=(A B) A
A
0
0
1
1
B
0
1
0
1
1
1
0
1
0
2 действие
A
Инверсия
B 1 конъюнкция
A
импликация
действие
2
1
1
1
0
3
0
0
1
0
English     Русский Rules