12.81M

SA&OR-lections

1.

СІСТЭМНЫ АНАЛІЗ
І ДАСЛЕДАВАННЕ АПЕРАЦЫЙ
СИСТЕМНЫЙ АНАЛИЗ
И ИССЛЕДОВАНИЕ ОПЕРАЦИЙ
Systems Analysis
and Operations Research
@Industrial Electronics, 2025

2.

О ДИСЦИПЛИНЕ
«Системный анализ и исследование операций» – это учебная
дисциплина, изучающая общие методы моделирования и получения
оптимальных управленческих решений в задачах, возникающих в
инженерных приложениях, экономике, логистике и планировании.
Оптимальное
решение задачи рассматривается относительно
некоторого выбранного числового критерия – целевой функции, какой
может быть, например, наименьший расход материалов, наименьшая
стоимость
производства,
наименьшая
дальность
перевозки,
наибольшая по стоимости загрузка транспортного средства, минимум
ошибки и т.п. Содержание дисциплины «Системный анализ и
исследование операций» в значительной степени связано с рядом
родственных разделов и научных дисциплин, таких как «Поддержка
методов принятия решений», «Методы оптимизации», «Теория
оптимального управления» и других.
Изучаемые в дисциплине методы, применяются в системах поддержки
логистики и организации сервиса и производства, на транспорте, при
программировании, проектировании промышленных и технологических
установок и бытовых приборов и подобных задачах.

3.

1. ВВЕДЕНИЕ. ОСНОВЫ СИСТЕМОТЕХНИКИ
И СИСТЕМНОГО АНАЛИЗА
Массовое усвоение системных понятий началось в 1948 г., когда
американский математик Норберт Винер опубликовал книгу
«Кибернетика». Н. Винер провел масштабные исследования в
формализации процессов управления в больших технических системах,
созданных на принципах поведения живых организмов. Впоследствии
многие подходы и методы кибернетики были перенесены на управление
организационными системами. Благодаря кибернетике в системном
анализе сформировались следующие подходы:
- типизация моделей систем;
- формализация процессов управления;
- информационное моделирование и вычислительные эксперименты;
- оптимизация процессов и систем.

4.

Основные направления системных исследований

5.

Исследование операций возникло в связи с задачами военного
характера, однако в дальнейшем получило широкое распространение в
экономических
задачах,
при
решении
проблем
организации
производства и управления предприятиями. Это направление широко
использует математический аппарат, в частности, методы оптимизации,
математического программирования и математической статистики.
Наиболее хорошо разработаны модели и алгоритмы для следующих
классов задач исследования операций: управление запасами, массовое
обслуживание, выбор маршрута, упорядочение и координация,
принятие решений в условиях противодействия.
Термин системотехника появился как эквивалент английского System
Engineering при переводе книги Г. Гуда и Р. Макола.
Объектом
системотехники
являются
сложные
технические
комплексы,
называемые также системами «человек-машина», интегрированными
системами, большими системами, системотехническими комплексами.
Целью исследований являются методы создания, совершенствования и
использования сложных технических комплексов.
.

6.

Системология (термин предложен в 1965 г. И.Б. Новиком)
создавалась как одно из направлений теории систем, ориентированное
на применение системного подхода в разных сферах человеческой
деятельности. Часто используют термин «системология» как аналог
«системного анализа», однако фактически сложилось так, что
большинство работ по системологии рассматривают онтологические,
семиотические и лингвистические аспекты системного подхода.
Наиболее конструктивным из направлений системных исследований в
настоящее время считается системный анализ. В центре внимания
этой научной дисциплины находятся методы ликвидации сложных
проблем в условиях неполноты информации, ограниченности ресурсов,
дефицита времени. Имея в качестве цели ликвидацию проблемы или,
как минимум, выяснение причин её возникновения, системный анализ
привлекает для этого широкий спектр средств различных наук, а также
эвристические методы решения слабо структурированных и не
полностью формализованных задач. Его теоретической основой
является материалистическая диалектика (иногда системный анализ
определяется как прикладная диалектика), общая теория систем и
кибернетика. С практической точки зрения системный анализ есть
система методов исследования или проектирования сложных систем
для ликвидации проблемных ситуаций.

7.

Систему знаний, включаемых в дисциплину «Системный анализ и
исследование операций», можно представить в виде пирамиды, уровни
которой расположены таким образом, что чем выше уровень, тем более
прикладной характер носят его составляющие:
Уровни знаний, составляющих дисциплину
«Системный анализ и исследование операций»

8.

Основание
пирамиды
(первый
уровень)
составляют
основополагающие понятия теории систем и системного анализа,
свойства и закономерности строения, функционирования и развития
систем.
На втором уровне расположены основные методы и модели теории
систем и системного анализа. Их описание приводится во втором
разделе курса. Все приводимые методы и модели сгруппированы в
соответствии с тремя базовыми моделями систем:
• моделью черного ящика,
• моделью состава,
• моделью структуры.
Данные базовые модели систем отражают три подхода к рассмотрению
системы.
Модель черного ящика рассматривает систему как целостный объект,
описываемый набором свойств. Основными вопросами, связанными с
построением подобных моделей, являются вопросы выбора шкалы
измерения/оценки свойств системы, способа измерения в условиях
определенности и неопределенности, методов обработки результатов
измерений.

9.

Модель состава рассматривает систему как совокупность частей
(подсистем, элементов). Для формирования такого рода моделей
применяются методы декомпозиции – последовательного расчленения
системы на все более мелкие части с использованием различных
оснований декомпозиции, а также методы композиции, использующие
комбинаторный подход к формированию подсистем.
В модели структуры системы акцент переносится на отношения между
частями системы. Методы формирования таких моделей зависят от
типа отношений, включаемых в модель. Так, различия между такими
видами иерархий, как страты, слои, эшелоны и классы, определяются,
прежде всего, используемыми отношениями.

10.

Третий уровень знаний, включаемых в дисциплину, представлен
методологиями системного анализа. Их назначение – разрешение
сложных многофакторных проблем посредством приложения теории
систем. Методология фиксирует содержание и последовательность
действий по принятию и реализации решений, устраняющих проблему.
Базовая методология системного анализа представлена в виде так
называемой системной последовательности этапов принятия решений.
Выбор конкретных моделей и методов, используемых на том или ином
этапе, остается за системным аналитиком. Большинство методов
предполагает выявление мнений экспертов и требует выполнения
сложных экспертиз.
Базовая методология является отправной точкой для создания различных
прикладных методологий системного анализа, в основу каждой из
которых положена та или иная методология моделирования.

11.

Выделяют
две
основные
группы
прикладных
методологий:
структурный анализ и логический анализ.
В центре внимания структурного анализа находится структурная
модель исследуемой системы, представленная в виде иерархии
подсистем, связанных отношениями «часть-целое».
Вторая группа (логический анализ) базируется на моделях,
связывающих цели со средствами их достижения. Как правило, такие
модели тоже представляют собой иерархии, но построены они на
основе причинно-следственных связей.

12.

Верхний уровень компонентов теории систем и системного анализа
составляют технологии проведения системного анализа.
Технологии отличаются от методологий более четкой организацией
процесса системного анализа, наличием конкретных рекомендаций
относительно последовательности этапов анализа, состава работ и
используемых процедур, методов и моделей. Кроме того, как правило,
технологии
предполагают
использование
компьютерных
инструментальных систем поддержки. Большинство существующих
системных
технологий
являются
специализированными,
ориентированными на конкретные виды систем, например, CASEтехнологии
разработки
информационных
систем,
технологии
реинжиниринга
бизнес-процессов,
САПР-технологии
разработки
технических систем. Универсальной, ориентированной на широкий класс
систем,
можно
считать
объектно-ориентированную
технологию
системного анализа.

13.

2. КОНЦЕПТУАЛЬНЫЕ ОСНОВЫ СИСТЕМНОГО АНАЛИЗА
И ИССЛЕДОВАНИЯ ОПЕРАЦИЙ
Элементы всех уровней знаний – принципы, методы, модели,
методологии и технологии для решения сложных задач совокупно
применяются в таких областях, как экономический анализ,
проектирование и развитие систем организационного управления,
анализ информационных ресурсов.
В процессе своей жизнедеятельности системы проходят определенные
этапы – становление, расцвет, упадок. Последовательность этапов от
возникновения до распада системы называется жизненным циклом
(ЖЦ). Поведение системы на разных этапах различно. На рисунке
приведен
пример
траектории
в
пространстве,
задаваемом
интегральным параметром «эффективность»:
Жизненный цикл системы

14.

Для различных видов систем выделяют различные типовые этапы
жизненного цикла. Например:
- для информационных систем, как правило, выделяют такие этапы
жизненного цикла, как анализ требований, проектирование, реализация,
компоновка, тестирование, эксплуатация;
- в менеджменте есть понятие жизненного цикла изделия, включающего
этапы: исследований и разработок, внедрения на рынок, расширения
рынка, зрелости, насыщения рынка, вытеснения с рынка и реализации
остатков готовой продукции;
- для социально-экономических систем (организаций) выделяют этапы
предпринимательства, формализации управления, выработки структуры,
упадка.
Прохождение системами определенных стадий развития называется
закономерностью историчности. Руководителям организаций и
проектов, конструкторам информационных и технических систем следует
учитывать данную закономерность, так как это помогает правильно
выбрать стратегию управления.

15.

Устойчивость, развитие. Состояние системы в каждый момент
времени зависит от предыдущего состояния, а также от внутренних и
внешних взаимодействий. При этом взаимодействия могут быть
непредсказуемыми,
неопределенными.
Они
называются
возмущениями или возмущающими воздействиями.
Классификация моделей. Классификация моделей осуществляется по
разным признакам. Некоторые из классификаций моделей приведены
на рисунке:
Классификация моделей

16.

По тому, что отражают модели – уже существующие объекты или
объекты, которые должны быть осуществлены (или которые желательно
осуществить), – их можно разделить на нормативные и
познавательные.
В методологиях моделирования бизнес-процессов эти классы моделей
часто называют моделями «как есть» (в английском варианте – as is) и
«как должно быть» (в английском варианте – to bе), или моделями
существующего и нового бизнеса.
Этапы системного анализа. Объектом рассмотрения системного
анализа является процесс поиска средств ликвидации некоторой сложной
многофакторной проблемы. Декомпозиция по жизненному циклу данного
процесса позволяет выделить этапы, так называемой, системной
последовательности
принятия
решений,
составляющей
основу
регламента проведения, или базовую методологию системного анализа.
Имеется
множество
различных
вариантов
системной
последовательности, предложенных различными учеными.

17.

Анализ существующих регламентов показывает, что можно выделить
пять укрупненных этапов, представленных практически во всех
вариантах системной последовательности в том или ином виде:
Основные этапы системного анализа

18.

I. Анализ ситуации – выявление проблемы, определение актуальности
проблемы, анализ проблемы, выявление изменений, выявление причин;
II. Постановка целей – формулирование целей, формирование
критериев и ограничений;
III. Выработка решений – разработка альтернатив, оценка и выбор
альтернатив, согласование решений;
IV. Реализация решений – утверждение решений, подготовка к
внедрению, управление процессом реализации;
V. Оценивание результатов – оценка реализации и ее последствий,
проверка эффективности.
Последний этап замыкает цикл и возвращает процесс к первому этапу, но
для следующей итерации.
Рассмотрим подробнее содержание основных этапов системной
последовательности принятия решений.

19.

Анализ
ситуации.
Цель данного этапа – выявление,
формулирование проблемы. Поскольку проблемой называется разрыв
между желаемым и действительным состояниями, то для ее выявления
необходимо описать существующую ситуацию и сравнить ее с
«идеальной», т.е. с требованиями, стандартами, целями. Требования
могут выдвигаться различными заинтересованными сторонами –
участниками проблемы. Их называют также акторами, стейкхолдерами
(от англ. stakeholders – «держатели ставок»). К ним могут относиться
субъекты, входящие как в проблемосодержащую систему, так и во
внешнюю среду. Так, при анализе положения дел в производственной
системе необходимо проанализировать соответствие процессов
требованиям со стороны клиентов, поставщиков, партнеров,
вышестоящих организаций. Для выявления проблем полезно оценить
уровень развития исследуемой системы в сравнении с аналогичными
системами. Например, при оценке уровня компании осуществляется
сравнение показателей ее деятельности с показателями других фирмлидеров, имеющих аналогичные процессы.
I.

20.

Еще один вид анализа – причинный (каузальный) – используется для
выявления причин возникновения текущей ситуации. В процессе анализа
могут быть построены причинно-следственные связи или обратные
сценарии, показывающие, какие условия могли привести к возникновению
проблемы. Для выявления закономерностей развития ситуации зачастую
используются статистические методы, позволяющие определить наличие
причинных связей между показателями, степень влияния показателей
друг на друга и т.д. Этот вид анализа называется факторным.
Анализ проблемосодержащей системы может осуществляться на разных
уровнях абстрагирования. Декомпозиция системы на составляющие и
анализ отдельных подсистем (сравнительный, ретроспективный,
причинный) помогает локализовать проблему. При этом разложение
системы может быть основано на выделении не только составных частей,
но и различных аспектов, точек зрения на систему. Так, для
производственных систем могут быть выделены: экономический аспект,
технологический, организационный. Описание того или иного аспекта
осуществляется на соответствующем языке.

21.

Например, экономический аспект отражается с помощью языка
экономики, технологический – с помощью профессионального языка
технолога, организационный – с помощью понятий теории
менеджмента. Таким образом, одна и та же проблемосодержащая
система может быть представлена множеством моделей на различных
профессиональных
языках,
составляющих
так
называемый
конфигуратор. Конфигуратором называется набор различных языков
описания изучаемой системы, достаточный для проведения системного
анализа
данной
проблемы.
Он
определяется
природой
проблемосодержащей и проблеморазрешающей систем.

22.

II. Постановка целей. На данном этапе определяется, к чему должно
привести устранение проблемы. Если на этапе анализа определяется, что
именно не устраивает в текущей ситуации, то здесь выявляется
представление, что должно быть достигнуто. При формировании целей
необходимо учитывать закономерности целеобразования.
Рассмотрим некоторые из них.
1. Расплывчатость, изменчивость целей. Цели никогда не удается
сформулировать сразу окончательно ясно. Дело в том, что цель – это
описание желаемого будущего, и поэтому в нем не только легко допустить
неточности, но и существенно ошибиться. Как правило, первоначально
цель формулируется очень расплывчато. По мере исследования
проблемосодержащей
системы,
накопления
информации,
цели
постепенно уточняются, детализируются. Нужно отметить, что зачастую
стремление сразу сформулировать цель предельно четко несет в себе ту
опасность, что она подменяется средствами, т.е. в формулировке заранее
фиксируется способ достижения цели, что значительно сужает
пространство поиска решений, фиксирует только один путь решения
проблемы.

23.

Например, цель «разработать информационную систему проверки
пользовательского кредита для сокращения сроков обслуживания
клиентов» содержит предположение, что темпы обслуживания могут
быть увеличены только за счет автоматизации операции проверки. На
самом деле, возможно, проверка вообще не нужна. Изначально цель
должна определять только конечный результат, а не способ его
достижения.
Не только недостаток информации является причиной неизбежности
корректировки целей с течением времени, но и изменение условий, а
также требований – как со стороны элементов внешней среды, так и со
стороны элементов самой системы. Некоторые цели, запланированные
в начале, могут оказаться нереалистичными, так как для их достижения
недостаточно времени или имеющихся ресурсов. Существует
противоречие между сложностью точного описания целей и
необходимостью оценки степени достижения целей при использовании
того или иного решения.

24.

Для конкретизации целей используют критерии – измеримые индикаторы.
Например, цель «повысить качество продукции» может быть
конкретизирована
с
помощью
критериев
«срок
годности»,
«ремонтопригодность», «безопасность» и др. Критерии позволяют
сравнивать альтернативные варианты достижения целей, упорядочивать
их по степени предпочтительности. После того как решение уже будет
выбрано, плановые значения критериев могут использоваться для
контроля хода выполнения решения и оценки того, достигнута ли цель
2. Множественность целей. Как правило, одна единственная цель не
может дать представление о желаемом будущем. Даже если и
формулируется глобальная цель, она должна быть конкретизирована
через подчиненные цели. Например, цель «повысить эффективность
деятельности компании» слишком абстрактна, чтобы быть отправной
точкой для поиска способов ее достижения. Желательно сформулировать
цели,
раскрывающие
понятие
эффективности.
Причиной
множественности целей зачастую является множественность проблем,
составляющих проблематику. Необходимость решения совокупности
разнообразных проблем неизбежно приводит к постановке множества
целей.

25.

Так, если при анализе проблемы низкого уровня развития
энергосбережения было выявлено, что причинами являются:
а) недостаточная информированность компаний об энергосберегающих
технологиях,
б) отсутствие нормативно-правовой базы,
в) низкая заинтересованность в экономии энергии,
то и цели должны определять желаемое состояние по соответствующим
направлениям.
Другая причина кроется в разнообразии интересов заинтересованных
сторон, связанных с решаемой проблемой. Необходимо учитывать
требования со стороны субъектов внешней среды, связанных с
системой, а также со стороны субъектов, входящих в систему.
Например, при создании программы развития фирмы необходимо
учитывать цели таких групп людей, как акционеры, работники по найму,
покупатели, поставщики, а также интересы вышестоящих и
подведомственных организаций. Игнорирование целей и требований
заинтересованных сторон может привести к тому, что они будут
препятствовать реализации принятых решений.

26.

3. Взаимовлияние целей. Множественность целей приводит к
необходимости учитывать их взаимное влияние. Взаимоотношения между
целями могут быть различными.
1) Одни цели могут являться подцелями, т.е. средствами решения
других, более общих целей. Выявление и формулировка подчиненных
целей – весьма эффективный способ поиска средств достижения
исходной цели. Этот подход лежит в основе методологий построения
деревьев целей.
2) Цели могут как противоречить друг другу, так и, наоборот, усиливать
друг друга, обеспечивать эффект эмерджентности. Так, цель
«улучшить условия труда» затрудняет достижение цели «увеличить
прибыль», так как ведет к увеличению издержек, а цель «увеличить
оборот», наоборот, способствует. В случае конфликтности целей
необходимо их согласование, нахождение компромисса, установление
приоритетов.

27.

III. Выработка решений. Данный этап является наиболее сложным и
«творческим». Необходимо сгенерировать возможные альтернативные
варианты достижения целей, выполнить сравнение и оценку вариантов
и выбрать оптимальный вариант, обеспечивающий наилучшие значения
критериев и удовлетворяющий ограничениям. Наибольшую трудность
представляет генерирование альтернатив. Используются различные
подходы. Это может быть логический поиск, в частности выстраивание
причинно-следственных связей, объединяющих решения с целями.
Данный подход используется в методологиях деревьев целей, анализа
иерархий и др.
Для формирования вариантов могут использоваться методы
композиции, например, метод морфологического анализа. При этом в
качестве комбинируемых признаков выбираются атрибуты системы,
однозначно определяющие способ ее реализации. Например, если речь
идет о технологическом процессе, то это могут быть параметры,
характеризующие технологию, используемые технические средства и
материалы, исполнителей, способы управления, время и место
выполнения процесса и т.д. Комбинируя различные значения
параметров, можно получить множество вариантов организации
процесса.

28.

В случае сложных систем синтез, как и анализ, может осуществляться на
разных уровнях абстрагирования, т.е. для каждого варианта реализации
системы может быть построена иерархическая модель. Варианты могут
быть описаны на разных языках конфигуратора. Наибольшую сложность
при этом составляет согласование вариантов, описанных на различных
языках. Для оценки альтернатив и выбора оптимальных вариантов
существует множество методов – от формальных (например, методов
математического программирования, методов исследования операций) до
экспертных. В случае, когда выбор осуществляется не одним лицом, а
группой лиц, возникает проблема согласования индивидуальных
предпочтений. Для ее решения разработаны различные методы
группового выбора – принцип де Кондорсе, принцип Курно, принцип
Парето и др.

29.

При поиске решений для сложных систем возникают вопросы,
связанные с иерархическим принятием решений. Необходимо увязать
решения, принятые для отдельных подсистем, друг с другом и с целями
системы в целом. Локальные оптимальные решения не всегда
обеспечивают достижение глобального оптимума. Ситуация еще более
усложняется, если объектом является социальная, организационная
система, так как у отдельных людей и групп, входящих в систему,
имеются собственные цели, которые могут противоречить общим целям
системы. При выработке решений приходится согласовывать
локальные и глобальные цели. Существуют различные подходы к
решению задач координации.
Используют три основных стратегии: восходящую, нисходящую и
смешанную.
Восходящая стратегия предполагает прохождение иерархии подсистем
снизу вверх. Для каждой подсистемы нижнего уровня выбирается
оптимальный вариант. Затем происходит согласование выбранных
вариантов и их агрегация в варианты вышестоящих подсистем.
Полученные агрегированные варианты также обобщаются до тех пор,
пока не будет сформирован вариант всей системы в целом.

30.

Недостаток данной стратегии состоит в том, что при выборе вариантов
учитываются
только
локальные
критерии
эффективности
и
результирующее решение может быть слишком далеко от глобального
оптимума.
При использовании нисходящей стратегии сначала выбирается
оптимальный обобщенный вариант всей системы в целом. Затем
осуществляется выбор оптимальных вариантов для подсистем второго
уровня с учетом выбранного варианта первого уровня. Аналогичным
образом выбираются варианты следующих уровней. Основным
недостатком данной стратегии является то, что на верхнем уровне может
быть выбран нереализуемый обобщенный вариант, для которого не
удается найти варианты подсистем, удовлетворяющие ограничениям,
накладываемым этим вариантом.

31.

Более гибкой является смешанная стратегия, в соответствии с которой
происходит прохождение иерархии «сверху вниз с возвратом». В случае
если для какой-либо подсистемы не удается найти вариант,
удовлетворяющий
ограничениям
материнской
подсистемы,
осуществляется возврат на предыдущий уровень и выбирается вариант,
накладывающий менее жесткие ограничения на дочерние подсистемы.
Если этот, более «мягкий», вариант материнской системы нарушает
ограничения подуровня, в который она входит, то осуществляется
переход к еще более высокому уровню с тем, чтобы «ослабить»
ограничения подуровня и т. д.

32.

IV, V. Реализация решений и оценивание результатов.
Данный этап начинается с организации выполнения принятых решений.
Это не менее важная часть проекта, чем выработка решений.
Необходимо разработать обеспечивающие комплексы. Результатом
создания нормативно-правового обеспечения являются документы,
которые создадут правовую основу для внедрения решений.
Создание организационного обеспечения заключается в разработке
системы управления реализацией проекта. В ходе создания
финансового обеспечения выявляется потребность в финансовых
ресурсах, определяются источники их покрытия, разрабатывается
инвестиционный план. Следует разработать план мероприятий по
внедрению решений с учетом имеющихся ресурсов и сроков внедрения.
В ходе его разработки требуется: распределить весь процесс на этапы;
распределить обязанности (ответственность) и назначить исполнителей
на каждом этапе; определить состав и количество необходимых
ресурсов; распределить ресурсы по этапам; установить даты начала и
завершения каждого этапа, принимая в расчет их согласованность
между собой и возможность поступления ресурсов.

33.

Немаловажной частью подготовки к реализации плана работ является
выявление потенциальных рисков, составляющих угрозу его срыва или
ненадлежащего выполнения. Управление рисками включает в себя:
идентификацию предполагаемых рисков (технических, правовых,
организационных и т.д.); оценку рисков по критериям вероятности и
значимости; классификацию по степени терпимости; разработку мер по
снижению или нейтрализации рисков.
В ходе реализации разработанной программы мероприятий необходимо
осуществлять мониторинг с тем, чтобы в случае отклонения от плана,
вовремя внести коррективы. По окончании выполнения программы
необходимо дать оценку последствий ее реализации.

34.

Рассмотренная 5-элементная базовая методология системного анализа
не накладывает никаких ограничений на используемые методы и модели.
На ее базе разрабатываются различные прикладные методологии, в
основе которых лежит некоторая модель предметной области, вокруг
которой и организуется весь процесс системного анализа.
Прикладные методологии более детальны и конкретны по сравнению с
базовой, однако, как правило, они охватывают не все этапы системной
последовательности, акцентируя внимание лишь на некоторых.
Все прикладные методологии можно условно разделить на две
группы: структурного анализа и логического анализа.

35.

Рассмотрим
наиболее
употребительные
ПРИКЛАДНЫЕ
МЕТОДОЛОГИИ СИСТЕМНОГО АНАЛИЗА.
Методология мозговой атаки (мозгового штурма) представляет
собой групповое обсуждение с целью получения новых идей, вариантов
решений проблемы. Характерная особенность этого метода использование в трудных тупиковых ситуациях, когда известные пути и
способы решения оказываются непригодными. Суть метода состоит в
том, что при коллективном поиске решения некоторой задачи в
условиях благоприятного для творчества микроклимата происходит как
бы цепная реакция идей, приводящая к интеллектуальному взрыву.
При использовании метода мозговой атаки целесообразно использовать
следующие принципы:
сознательное генерирование как можно большего количества
вариантов.
запрет критики любой идеи (Не рекомендуется отбрасывать
альтернативы,
кажущиеся,
на
первый
взгляд,
абсурдными,
надуманными);
предпочтительное использование не систематического логического
мышления, а фантазии, ассоциаций, образного мышления;
комбинирование или усовершенствование идей, предложенных
участниками мозговой атаки.

36.

Методологии построения дерева целей.
Идея метода дерева целей состоит в декомпозиции глобальной цели
системы на отдельные подцели, достижение которых обеспечивает
достижение глобальной цели. Подцели, в свою очередь, могут
разбиваться на еще более мелкие подцели и т.д. Процесс
заканчивается, если подцели нижнего уровня могут считаться
элементарными, т.е. способ их достижения достаточно очевиден.
Несмотря на простоту концепции построения дерева целей, при его
формировании
возникают
большие
трудности,
связанные
с
декомпозицией. Процедура формирования иерархии целей в
значительной мере является процессом эвристическим и мало
формализованным. Для облегчения данного процесса можно
использовать типовые основания декомпозиции.

37.

Обобщенная схема построения дерева целей с использованием
типовых оснований:

38.

1. Определение области анализа. Формулируется глобальная цель в
виде некоторого высказывания, подлежащего анализу. От правильности
формулировки во многом зависит, получим ли мы в результате анализа
то, что хотели.
2. Определение целевой системы (точки зрения), в интересах
которой выполняется весь анализ. Этот блок определяет, зачем нужно
то, что мы будем делать
3. Выбор формальной модели. Из набора типовых оснований
декомпозиции, являющихся формальными моделями системы, эксперт
выбирает наиболее подходящее основание. Примеры формальных
моделей: «Жизненный цикл», «Структурные элементы деятельности»,
«Управленческий цикл». Нужно уточнить, что система, с которой связан
объект анализа, и система, по модели которой проводится декомпозиция,
необязательно совпадают. Например, одна из этих систем может
являться подсистемой или надсистемой для другой.

39.

4. Детализация основания декомпозиции. Формальную модель
необходимо наполнить содержанием с учетом выбранной области
анализа и целевой системы. Например, необходимо конкретизировать
этапы жизненного цикла производства продукта или цикла управления,
составить конкретные классификаторы структурных элементов для
рассматриваемого вида деятельности.
5. Операция декомпозиции. Для каждой подсистемы, выделяемой в
соответствии с выбранным основанием декомпозиции, формулируется
подцель, связанная с данной подсистемой и обеспечивающая достижение
декомпозируемой цели.
6. Проверка. Полученные подцели нижнего уровня проверяются на
элементарность.
Если
все
«листья»
дерева
можно
считать
элементарными (простыми, понятными, реализуемыми), то построение
дерева целей заканчивается.

40.

7. Выбор объекта декомпозиции. Выбирается одна из подцелей,
нуждающихся
в
дальнейшей
декомпозиции
(из
множества
неэлементарных подцелей), и осуществляется переход на шаг 3 (выбор
формальной модели). Итеративность приведенного алгоритма придает
ему вариабельность, возможность пользоваться моделями различной
детальности
на
разных
ветвях,
углубляя
детализацию.
Принцип итеративности.
Схема применения этапов системного анализа должна быть итеративной.
Данный принцип выдвигается исходя из требования гибкости регламента.
Общий
регламент
должен
соответствовать
системной
последовательности принятия решений, включающей в себя этапы
анализа, постановки целей, выработки решений, реализации и оценки.
При этом для отдельных классов систем могут быть предложены
адаптированные к конкретной предметной области и более подробные
последовательности этапов.
Схема применения этапов, определяющая порядок их следования, не
может быть жесткой, она должна быть итеративной – по типу спиральной
схемы.

41.

Необходимость итеративного регламента, допускающего возможность
возврата на предыдущие этапы и корректировки ранее принятых
решений, обусловлена сложностью и многоаспектностью работ,
выполняемых в процессе разработки проблемо-разрешающей системы.
Схема
взаимосвязей
этапов
системного
анализа

42.

Принцип итеративности может быть распространен и на выполнение
циклов принятия решений применительно к подсистемам на разных
уровнях стратифицированной иерархии. Необходимо обеспечить
возможность возврата к предыдущим уровням, т.е. выполнения
итераций между принятием решений на различных уровнях с целью
лучшего согласования локальных целей и решений между собой и
глобальной целью.

43.

Жизненный цикл управления информационными ресурсами.
Исследованием процессов создания, распространения, обработки и
использования
информации
внутри
предприятия
занимается
специальная научная дисциплина – Knowledge Management (KM), или
управление знаниями. Можно выделить три укрупненных стадии
жизненного цикла знаний:

44.

Структура системности и составляющие ее функции:

45.

Структура системологии:

46.

Общая структура конструирования системы:

47.

Варианты целевых характеристик системы:

48.

Оперативные функции системы связаны с выбором способа
деятельности, воздействия на окружающую среду. Здесь могут
применяться стратегии поведения:
- минимаксная – это ориентир на неблагоприятную ситуацию
(for worst case). Но результат не может быть хуже, чем по замыслу.
Минимаксная стратегия гарантирует: лучше – может быть, хуже –
нет;
- минимума среднего риска – преимущество в высокой
эффективности в среднем. Основной недостаток – трудность
определения среднего риска;
- допустимого риска – допускается относительно высокий риск
и ищется способ поведения, при котором успех будет
максимальным. Основной недостаток – трудность определения
размера допустимого риска.

49.

Под функцией системы обычно понимают:
- действие системы, ее реакция на среду;
- множество состояний выходов системы;
- при описательном или дескриптивном подходе к функции, она
выступает как свойство системы, которое развертывается в
динамике;
- как процесс достижения цели системой;
- как согласованные между элементами действия в аспекте
реализации системы как целого;
- как траекторию движения системы, которая может
описываться математической зависимостью, формулой,
связывающей зависимые и независимые переменные системы.

50.

Внешние и внутренние функции
Внешние функции – это активные, направленные воздействия
системы на окружающую среду для достижения поставленных
целей. Внешние функции обеспечивают внешние результаты
системы. Они представляют собой устойчивые реакции системы на
среду и устойчивые связи системы со средой. Поэтому для них
характерны:
устойчивость и стабильность, когда система постоянно
проявляет себя;
направленность, т.е. функция обязательно на что-то
направлена, предметна;
взаимодействие со средой, поскольку функция не сводится
только к воздействию на среду;
активность и целенаправленность, т.к. функционирование
проявление активности системы в достижении цели.

51.

Под внутренней функцией следует понимать важнейшее
условие внешнего функционирования, при котором проявление
целого обеспечивается проявлением и существованием его частей,
т.е. это способ взаимодействия частей внутри целого.
Разновидности внутренних функций:
- распорядительная, т.е. закрепление за элементами и
подсистемами определенных действий;
- координации и согласования, благодаря которым
происходят совместные действия элементов;
- субординации или соподчинения, предполагающие
распределение между элементами координационных или
субординационных отношений;
- контролирующая, т.е. осуществляющая проверку
соответствия действия определенной норме;
- целеполагающая, т.е. определяющая цели
функционирования и развития системы.

52.

Внутренняя и внешняя среда системы:

53.

Уровни иерархии систем:

54.

Структура кибернетики:

55.

Зависимость времени
принятия решений от
накопления информации:
Зависимость времени
принятия решений от их
актуальности:

56.

Универсальная технология анализа:

57.

Полный цикл умственных действий от возникновения
проблемной ситуации до разрешения проблемы имеет несколько
этапов:
- возникновение проблемной ситуации;
- осознание сущности затруднения и постановка проблемы;
- нахождение способа решения путем догадки или выдвижения
предположений и обоснование гипотезы;
- доказательство гипотезы;
- проверка правильности разрешения проблем.

58.

Виды системной деятельности и их характеристика:

59.

Системный подход в практической жизни общества:

60.

3. КЛАССИФИКАЦИЯ МАТЕМАТИЧЕСКИХ МЕТОДОВ
ОПТИМИЗАЦИИ И ПОДДЕРЖКИ ПРИНЯТИЯ РЕШЕНИЙ
Herbert Alexander Simon
(1916 –2001)
allen newell
(1927 –1992)
Классификация проблем по степени их структуризации:
Согласно классификации, предложенной Саймоном и
Ньюэллом, всё множество проблем в зависимости от глубины
их познания подразделяется на 3 класса:
1) хорошо структурированные или количественно
выраженные проблемы, которые поддаются математической
формализации и решаются с использованием формальных
методов;
2) неструктурированные или качественно выраженные
проблемы, которые описываются лишь на содержательном
уровне и решаются с использованием неформальных
процедур;
3) слабоструктурированные (смешанные проблемы),
которые
содержат
количественные
и
качественные
проблемы,
причем
качественные,
малоизвестные
и
неопределенные стороны проблем имеют тенденцию
доминирования.

61.

Хорошо структурированные проблемы – многовариантные
и количественно сформулированные проблемы, в которых
основные зависимости выяснены настолько хорошо, что они
могут быть выражены в числах или символах, а в результате
решения получаются количественные оценки. Для решения
хорошо структурированных проблем используется методология
исследования операций. Исследование операций использует
математический аппарат линейного, целочисленного, нелинейного
и динамического программирования, сетевого планирования и
управления,
управления
запасами,
теории
массового
обслуживания.
Основная проблема применения методов исследования
операций состоит в том, чтобы правильно подобрать типовую
или разработать новую математическую модель, собрать
необходимые исходные данные и проверить адекватность
выбранной модели существующей решаемой проблеме.

62.

Неструктурированные,
или
качественно
выраженные
проблемы содержат только описание важнейших признаков и
характеристик, при этом количественные зависимости между ними
неизвестны. В неструктурированных проблемах применяются
методы принятия решений в условиях неопределенности
(теория
игр),
а
также
на
основе экспертных методов,
эвристического программирования.
При решении этих проблем основное значение придается
суждению, опыту и интуиции руководителей и специалистов.
Обычно опытный специалист собирает максимум
различных
сведений по решаемой проблеме и на основе интуиции и
суждений вносит предложение о целесообразных действиях.
К
названным
проблемам
можно
отнести
проблему
формирования долгосрочных и среднесрочных планов научноисследовательских и опытно-конструкторских работ, социального
развития коллектива и др.

63.

Слабоструктурированные проблемы, которые содержат
как
количественные, так и качественные малоизвестные и
неопределенные
зависимости.
Для
решения
слабоструктурированных проблем используются статистические
и вероятностные методы, векторная оптимизация, методы
корреляционного, регрессионного и кластерного анализа, методы,
использующие нечеткие множества, методы искусственного
интеллекта (нейронные сети, генетические алгоритмы).
К слабоструктурированным проблемам, для решения
которых
предназначен
системный анализ, относится
большинство наиболее важных экономических, технических,
политических и военно-стратегических задач крупного масштаба.

64.

Типичными слабоструктурированными проблемами являются
те, которые:
а) намечены для решения в будущем;
б) сталкиваются с широким набором альтернатив;
в) зависят от текущей неполноты технологических достижений;
г) требуют больших вложений ресурсов и содержат элементы
риска;
д) внутренне сложны вследствие комбинирования ресурсов,
необходимых для их решения;
е) для которых не полностью определены требования
стоимости или времени реализации проблемы;
ж) цель проблемы не всегда можно формализовать в виде
единственного критерия оптимальности.

65.

Все 3 вида проблем решаются на основе комплексного
использования формальных методов и неформальных процедур.
За основу классификации взята степень структуризации проблем,
причем структура всей проблемы определяется 5-ю логическими
элементами:
1) цель или ряд целей;
2) альтернативы достижения целей;
3) ресурсы, расходуемые на реализацию альтернатив;
4) модель или ряд моделей;
5) критерий выбора предпочтительной альтернативы.
Степень структуризации проблемы определяется тем, на
сколько хорошо выделены и осознаны указанные элементы
проблем.
Характерно, что одна и та же проблема может занимать
различное место в таблице классификации. В процессе все более
глубокого изучения, осмысления и анализа проблема может
превратиться из неструктурированной в слабоструктурированную,
а затем из слабоструктурированной в структурированную.

66.

Выбор метода решения проблемы определяется ее местом
в схеме-таблице классификаций:
1 - выявление проблемы; 2 - постановка проблемы; 3 - решение
проблемы; 4 - неструктурированная проблема; 5 - методы экспертных
оценок (на основе эвристических методов); 6 - слабо структурированная
проблема; 7 - методы системного анализа; 8 - хорошо структурированная
проблема; 9 - методы исследования операций; 10 - принятие решения;
11- реализация решения; 12 - оценка решения.

67.

Таким образом, применение тех или иных методов решения
проблем может быть выражено следующей схемой:

68.

I. Принципы решения хорошо структурированных проблем
Для решения проблем этого класса широко используются
математические методы исследования операций (ИО) В
операционном исследовании можно выделить основные этапы:
1. Определение конкурирующих стратегий достижения цели.
2. Построение математической модели операции.
3. Оценка эффективностей конкурирующих стратегий.
4. Выбор оптимальной стратегии достижения целей.
Модель позволяет оценить эффективность конкурирующих
стратегий и выбрать из их числа оптимальную стратегию.

69.

1 – постоянство проблемы;
2 – ограничения;
3 – критерий эффективности
операций;
4 – математическая модель
операции;
5 – параметры модели, но часть
параметров, как правило,
неизвестна, поэтому (6);
6 – прогнозирование
информации (т.е. нужно
предугадать ряд параметров);
7 – конкурирующие стратегии;
8 – анализ и стратегии;
9 – оптимальная стратегия;
10 – утвержденная стратегия
(более простая, но которая
удовлетворяет еще ряду
критериев);
11 – реализация решения;
12 – корректировка модели

70.

Критерий
эффективности
операции
должен
удовлетворять ряду требований:
1.
Представительность, т.е. критерий должен отражать
основную, а не второстепенную цель операции.
2. Критичность – т.е. критерий должен изменяться при
изменении параметров операций.
3. Единственность, так как, только в этом случае возможно
найти строгое математическое решение задачи оптимизации.
4. Учет стохастичности, которая связана обычно со случайным
характером некоторых параметров операций.
5. Учет неопределенностей, который связан с отсутствием
какой-либо информации о некоторых параметрах операций.
6.
Учет
противодействия,
которое
вызывает
часто
сознательный противник, управляющий полными параметрами
операций.
7. Простота, так как простой критерий позволяет упростить
математические выкладки при поиске оптимального решения.

71.

II. Принципы решения неструктурированных проблем
Для
решения
проблем
этого
класса
использовать методы экспертных оценок.
целесообразно
Методы экспертных оценок применяются в тех случаях, когда
математическая формализация проблем либо невозможна в силу их
новизны и сложности, либо требует больших затрат времени и средств.
Общим для всех методов экспертных оценок является обращение к
опыту, указанию и интуиции специалистов, выполняющих функции
экспертов. Давая ответы на поставленный вопрос, эксперты являются как
бы датчиками информации, которая анализируется и обобщается. Можно
утверждать, следовательно: если в диапазоне ответов имеется истинный
ответ, то совокупность разрозненных мнений может быть эффективно
синтезирована в некоторое обобщенное мнение, близкое к реальности.
Любой метод экспертных оценок представляет собой совокупность
процедур, направленных на получение информации эвристического
происхождения и обработку этой информации с помощью математикостатистических методов.

72.

Процесс подготовки и проведения экспертизы включает
следующие этапы:
1. определение целей экспертизы;
2. формирование группы специалистов-аналитиков;
3. формирование группы экспертов;
4. разработка сценария и процедур экспертизы;
5. сбор и анализ экспертной информации;
6. обработка экспертной информации;
7. анализ результатов экспертизы и принятия решений.

73.

При формировании группы экспертов необходимо учитывать их
индивидуальные характеристики, которые влияют на результаты
экспертизы:
компетентность (уровень профессиональной подготовки);
креативность (творческие способности человека);
конструктивность мышления (не «летать» в облаках);
конформизм (подверженность влиянию авторитета);
отношение к экспертизе;
коллективизм и самокритичность.

74.

Методы экспертных оценок применяются достаточно успешно в
следующих ситуациях:
выбор целей и тематики научных исследований;
выбор вариантов сложных технических и социальноэкономических проектов и программ;
построение и анализ моделей сложных объектов;
построение критериев в задачах векторной оптимизации;
классификация однородных объектов по степени выраженности
какого-либо свойства;
оценка качества продукции и новой техники;
принятие решений в задачах управления производством;
перспективное и текущее планирование производства, НИР и
ОКР;
научно-техническое и экономическое прогнозирование и т.д. и
т.п.

75.

III. Принципы решения слабоструктурированных проблем
Для решения проблем этого класса целесообразно
использовать методы системного анализа. Проблемы, решаемые
с помощью системного анализа, имеют ряд характерных
особенностей:
1. принимаемое решение относится к будущему (завод, которого
пока нет);
2. имеется широкий диапазон альтернатив;
3. решения зависят от текущей неполноты технологических
достижений;
4. принимаемые решения требуют больших вложений ресурсов и
содержат элементы риска;
5. не полностью определены требования, относящиеся к стоимости
и времени решения проблемы;
6. проблема внутренне сложна вследствие того, что для ее решения
необходимо комбинирование различных ресурсов.

76.

Основные концепции системного анализа состоят в следующем:
процесс решения проблемы должен начинаться с выявления и
обоснования конечной цели, которой хотят достичь в той или иной
области и уже на этом основании определяются промежуточные цели и
задачи;
к любой проблеме необходимо подходить, как к сложной системе,
выявляя при этом все возможные проблемы и взаимосвязи, а также
последствия тех или иных решений;
в процессе решения проблемы осуществляется формирование
множества альтернатив достижения цели; оценка этих альтернатив с
помощью соответствующих критериев и выбор предпочтительной
альтернативы;
организационная структура механизма решения проблемы должна
подчиняться цели или ряду целей, а не наоборот.

77.

Системный анализ представляет собой многошаговый
итеративный процесс, причем исходным моментом этого процесса
является формулировка проблемы в некоторой первоначальной
форме. При формулировке проблемы необходимо учитывать 2
противоречивых требования:
1. проблема должна формулироваться достаточно широко,
чтобы ничего существенного не упустить;
2. проблема должна формироваться таким образом, чтобы она
была обозримой и могла быть структурирована.
В ходе системного анализа степень структуризации проблемы
повышается, т.е. проблема формулируется все более четко и
исчерпывающе.

78.

Один шаг системного анализа:
1 - постановка проблемы; 2 - обоснование цели; 3 - формирование
альтернатив; 4 - исследование ресурса; 5 - построение модели; 6 - оценка
альтернатив; 7 - принятие решения (выбор одного решения); 8 - анализ
чувствительности; 9 - проверка исходных данных; 10 - уточнение
конечной цели; 11 - поиск новых альтернатив; 12 - анализ ресурсов и
критериев.
Для оценки применяют самые разнообразные, но локальные
методы: экономические, технические, социальные, политические и
другие.

79.

Системный подход к выявлению и решению проблем
В
процессе
функционирования
реальной
системы
выявляется
проблема, состоящая
в
несоответствии
существующего положения – требуемому. Для решения
проблемы проводится системное исследование, состоящее из
декомпозиции, анализа и синтеза, позволяющее в результате
снять проблему.
Системный подход к решению проблем может быть
представлен в виде схемы цикла системного исследования.

80.

Схема цикла системного исследования:

81.

Основные задачи (структура) системного анализа могут быть представлены
в виде трехуровневого дерева функций системного анализа :

82.

Декомпозицией (структуризацией) системы называется деление
системы на части, удобное для каких-либо операций с этой
системой. Целью декомпозиции является упрощение системы,
сложной для рассмотрения целиком.
Наиболее часто декомпозиция проводится путем построения
дерева целей и
дерева
функций.
Глубина
декомпозиции
ограничивается. В автоматизированных методиках типичной является
декомпозиция модели на глубину 5 – 6 уровней. Декомпозиция
прекращается, если необходимо изменить уровень абстракции –
представить элемент как подсистему. Если при декомпозиции
выясняется, что модель начинает описывать внутренний алгоритм
функционирования элемента вместо закона его функционирования в
виде «черного ящика», то в этом случае произошло изменение уровня
абстракции.
В общей теории систем доказано, что большинство систем
могут
быть декомпозированы
на
базовые
представления
подсистем. К ним относятся: последовательное, параллельное
соединение элементов, а также соединение с помощью обратной
связи.

83.

Наиболее часто применяемыми стратегиями декомпозиции
являются:
а) функциональная декомпозиция (базируется на анализе функций
системы. Ставится вопрос: «что делает система?» независимо от того,
как она работает);
б) декомпозиция по жизненному циклу (признак выделения
подсистем – изменение закона функционирования подсистем на
разных этапах цикла существования системы «от рождения до
гибели»);
в) декомпозиция по физическому процессу (признак выделения
подсистем – шаги
выполнения
алгоритма
функционирования
подсистемы, стадии смены состояний);
г) декомпозиция по подсистемам или структурная декомпозиция
(признак выделения подсистем – сильная связь межу элементами
по одному из типов отношений (связей), существующих в системе
(информационных, логических, иерархических, энергетических и т. п.)).
Для описания всей системы должна быть построена составная
модель, объединяющая все отдельные модели.

84.

Анализ – нахождение различного рода свойств системы или
среды, окружающей систему.
На
этапе
анализа
происходит
формирование
детального
представления системы посредством осуществления:
1) функционально-структурного анализа, который включает в себя:
уточнение
состава
и
законов
функционирования
элементов,
разделение управляемых и неуправляемых характеристик, задание
множества состояний Z, задание параметрического пространства T,
анализ целостности системы, формирование требований к системе;
2) морфологического анализа – анализа взаимосвязи компонентов;
3) генетического анализа – анализа предыдущей истории, причин
развития ситуации, тенденций, построение прогнозов;
4) анализа аналогов;
5) анализа эффективности, включающего выбор шкалы измерения,
формирование
показателей
эффективности,
обоснование
и
формирование
критериев
эффективности,
непосредственное
оценивание и анализ полученных оценок;
6) формирование требований к создаваемой системе – выбор
критериев оценки и ограничений.

85.

Задача синтеза системы противоположна задаче анализа –
необходимо по описанию закона преобразования построить систему,
фактически выполняющую это преобразование по определенному
алгоритму. В ходе синтеза осуществляется оценка анализируемой и
синтезируемой системы. Реализация синтезированной системы в виде
предлагаемой физической системы позволяет провести оценку степени
снятия проблемы практики и принять решение на функционирование
модернизированной реальной системы.
На этапе синтеза осуществляется:
1)
разработка
модели
требуемой
системы
(выбор
математического аппарата; моделирование; оценка модели по критериям:
адекватности, простоты, соответствия между точностью и сложностью,
баланса погрешностей);
2) синтез альтернативных структур системы, снимающий
проблему;
3) синтез параметров системы, снимающий проблему;
4) обоснование вариантов синтезированной системы (обоснование
схемы оценивания, реализация модели, проведение эксперимента по
оценке, обработка и анализ результатов оценивания, выбор наилучшего
варианта).

86.

Функциональная диаграмма этапа синтеза системы:

87.

4. МЕТОДЫ ЭКСПЕРТНОГО ОЦЕНИВАНИЯ
И ГРУППОВАЯ ЭКСПЕРТИЗА
Основные этапы и методы системного анализа
Системный анализ (СА) предусматривает разработку системного
метода решения
проблемы,
т.е.
логически
и
процедурно
организованную последовательность операций, направленных на
выбор предпочтительной альтернативы решения. СА реализуется
практически в несколько этапов, однако в отношении их числа и
содержания пока еще нет единства, т.к. имеется большое разнообразие
прикладных проблем.
Можно выделить три основных этапа системного анализа:
1) построение модели исследуемого объекта;
2) постановка задачи исследования;
3) решение поставленной математической задачи.

88.

В научный инструментарий СА входят следующие методы:
– метод сценариев (пытаются дать описание системы);
– метод дерева целей (есть конечная цель, она разбивается на
подцели, подцели на проблемы и т.д., т.е. декомпозиция до задач,
которые мы можем решить);
– метод морфологического анализа (для изобретений);
– методы экспертных оценок;
– вероятностно-статистические методы (теория массового
обслуживания, теория игр и т.д.);
– кибернетические методы (объект в виде черного ящика);
– методы исследования операций;
– методы векторной оптимизации;
– методы имитационного моделирования;
– сетевые методы;
– матричные методы;
– методы экономического анализа и др.
Приведем таблицу, которая иллюстрирует основные закономерности
СА трёх различных научных школ.

89.

90.

В процессе СА на разных его уровнях применяются различные
методы, в которых эвристика сочетается с формализмом. СА
выполняет роль методологического каркаса, объединяющего все
необходимые методы, исследовательские приемы, мероприятия и
ресурсы для решения проблем.
Классификация методов анализа систем
Для анализа систем применяются методы двух типов:
качественные методы и количественные.
К первому типу методов анализа сложных систем относятся
методы активного применения опыта и интуиции специалистов:
– методы типа мозговой атаки или коллективной генерации идей;
– метод типа сценариев;
– метод экспертных оценок;
– метод типа Дельфи;
– морфологические методы;
– метод дерева целей и т. п.

91.

Качественные методы используются на начальных этапах
моделирования, если реальная система не может быть выражена в
количественных
характеристиках,
отсутствует
описание
закономерностей систем в виде аналитических зависимостей. В
результате такого моделирования разрабатывается концептуальная
модель системы.
Количественные методы используются на последующих
этапах моделирования для количественного анализа вариантов
системы.
Ко
второму
типу
методов
относятся:
аналитические,
статистические, теоретико-множественные, логические графические
методы и т.п.
Между этими крайними методами имеются и такие, с помощью
которых стремятся охватить все этапы моделирования от постановки
задачи до оценки вариантов,
но
для
представления
задачи
оценивания привлекают разные исходные концепции и терминологию
с разной степенью формализации. К ним относят:

92.

– кибернетический подход к разработке систем управления,
проектирования и принятия решений (который исходит из теории
автоматического управления применительно к организационным
системам);
– информационно-гносеологический подход к моделированию
систем, основанный на общности процессов отражения, познания в
системах различной физической природы;
– структурный и объектно-ориентированные подходы
системного анализа;
– метод ситуационного моделирования;
– метод имитационного динамического моделирования.
Эти методы позволяют разрабатывать как концептуальные, так и
строго формализованные модели, обеспечивающие требуемое качество
оценки систем.
Во всех методах смысл задачи оценивания состоит в
сопоставлении рассматриваемой системе (альтернативе) вектора из
критериального пространства, координаты точек которого
рассматриваются как оценки по соответствующим критериям.

93.

Простейшей формой задачи оценивания является обычная
задача измерения, когда оценивание есть сравнение с эталоном, а
решение задачи находится путем подсчета числа эталонных единиц в
измеряемом объекте.
Более сложные задачи оценивания разделяются на задачи:
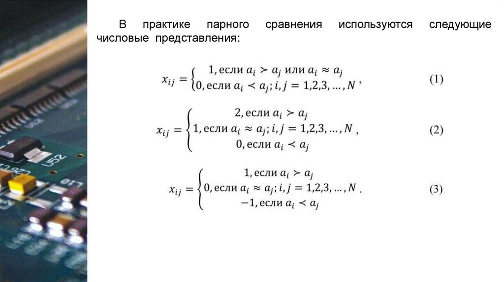
парного сравнения, ранжирования, классификации, численной оценки.
Задача парного сравнения заключается в выявлении лучшего
из двух имеющихся объектов.
Задача ранжирования – в упорядочении объектов, образующих
систему, по убыванию (возрастанию) значения некоторого признака.
Задача классификации – в отнесении заданного элемента к
одному из подмножеств.
Задача численной оценки – в сопоставлении системе одного или
нескольких чисел.

94.

Методы экспертных оценок
Экспертные оценки – группа методов, наиболее часто
используемых
в практике оценивания сложных систем на
качественном уровне.
Можно указать следующие технико-экономические задачи, в
которых их использование дает определенную практическую пользу:
– выбор целей исследования;
– выбор и построение критериев в задачах векторной
оптимизации;
– принятие решений при управлении производством и выбор
наилучшего варианта решения любой другой достаточно сложной
проблемы в условиях неопределенности;
– задачи идентификации (математическое описание);
– построение эвристических механизмов управления;
– оценка качества продукции;
– эргонометрические исследования.
Эргономика - в традиционном понимании — наука о приспособлении
должностных обязанностей, рабочих мест, предметов и объектов труда, а также
компьютерных программ для наиболее безопасного и эффективного труда работника.

95.

Сущность метода экспертных оценок заключается в
проведении экспертами интуитивно-логического анализа проблемы
с количественной оценкой суждений и формальной обработкой
результатов. Получаемое в результате обработки обобщенное мнение
экспертов принимается как решение проблемы.
Комплексное
использование интуиции (неосознанного мышления), логического
мышления и количественных оценок с их формальной обработкой
позволяет получить эффективное решение проблемы.
Характерными особенностями метода экспертных оценок
как научного инструмента решения сложных неформализуемых
проблем являются, во-первых, научно обоснованная организация
проведения всех этапов экспертизы, обеспечивающая наибольшую
эффективность работы на каждом из этапов, и, во-вторых, применение
количественных методов как при организации экспертизы, так и при
оценке суждений экспертов и формальной групповой обработке
результатов. Эти две особенности отличают метод экспертных
оценок от обычной давно известной экспертизы, широко применяемой
в различных сферах человеческой деятельности.

96.

Область применения метода экспертных оценок весьма
широка. Перечислим типовые задачи, решаемые методом
экспертных оценок:
1) составление перечня возможных событий в различных
областях за определенный промежуток времени;
2) определение наиболее вероятных интервалов времени
свершения совокупности событий;
3) определение целей и задач управления с упорядочением их по
степени важности;
4) определение альтернативных вариантов решения задачи с
оценкой их предпочтения;
5) альтернативное распределение ресурсов для решения задач с
оценкой их предпочтительности;
6) альтернативные варианты принятия решений в определенной
ситуации с оценкой их предпочтительности.

97.

Каждый из этих видов экспертного оценивания обладает
своими преимуществами
и
недостатками,
определяющими
рациональную область применения. Во многих случаях наибольший
эффект дает комплексное применение нескольких видов экспертизы.
Анкетирование и сценарий предполагают индивидуальную
работу эксперта. Интервьюирование может осуществляться как
индивидуально, так и с группой
экспертов.
Остальные
виды
экспертизы предполагают коллективное участие экспертов в работе.
Независимо от индивидуального или группового участия экспертов в
работе целесообразно получать информацию от множества экспертов.
Это позволяет получить на основе обработки данных более
достоверные результаты, а также новую информацию о зависимости
явлений, событий, фактов, суждений экспертов, не содержащуюся в
явном виде в высказываниях экспертов.
При использовании метода экспертных оценок возникают свои
проблемы. Основными из них являются: подбор экспертов, проведение
опроса экспертов, обработка результатов опроса, организация
процедур экспертизы.

98.

Метод номинальных групп
Метод представляет собой некую переходную разновидность от
индивидуального опроса к групповому. Сначала производится
индивидуальный опрос одних экспертов, а затем результаты данных
интервью так же автономно и независимо друг от друга обсуждаются
другими экспертами. Эксперты могут выразить согласие или
несогласие с ранее прозвучавшими мнениями, необходимо, чтобы
критика или выражение солидарности были четко аргументированы.

99.

Метод мозговой атаки (штурма)
Alex FAICKNEY OSBORN
(1888 –1966)
Author of the
brainstorming technique
Метод
мозгового
штурма
появился
в
Соединенных Штатах Америки в конце 30-х годов. В
это время совладелец крупной рекламной фирмы Алекс
Фейкни Осборн (Alex Faickney Osborn) начал
практиковать среди своих сотрудников новый подход к
поиску идей. Метод окончательно оформился и стал
известен широкому кругу специалистов с выходом
книги Осборна «Управляемое воображение: принципы
и процедуры творческого мышления» в 1953 году.
Основная направленность метода – выявление
новых идей и решений. Для этой цели организаторы
экспертизы
создают
атмосферу,
наиболее
благоприятствующую
генерированию
идей
(благожелательности,
поддержки), освобождающую
эксперта от излишней скованности. Обсуждаемая
проблема должна быть четко сформулирована.

100.

Метод мозговой атаки характерен открытым высказыванием
мнений специалистов (на специальном заседании) по решению
конкретной задачи. При этом должны соблюдаться два условия: вопервых,
запрещается
критика
чужих
мнений;
во-вторых,
предполагается высказывать любые идеи по решению данного
вопроса без учета сиюминутной ценности или возможности реализации.
Все высказанные идеи фиксируются и после обсуждения
детально прорабатываются. При этом выявляются рациональные
моменты в каждом из высказанных предположений и на основе их
обобщения формулируются решения. Достоинством метода мозговой
атаки является возможность принятия решения за сравнительно
короткий срок.
Структурно метод довольно прост. Он представляет собой
двухэтапную процедуру решения задачи:
- на первом этапе выдвигаются идеи (этап генерации),
- на втором этапе они конкретизируются, развиваются
(аналитический этап).

101.

Правила этапа генерации:
1. Запрет критики.
2. Запрет обоснований выдвигаемых идей.
3. Поощрение всех выдвигаемых идей, включая нереальные и
фантастические.
Правило аналитического этапа:
Выявление рациональной основы в каждой анализируемой идее.
Наилучшие результаты метода мозговой атаки достигаются при
разработке новой продукции, совершенствовании выпускаемой
продукции и существующих способов работы, при содействии
маркетингу и продажам, улучшении технических конструкций, а
также при построении дерева целей.

102.

Метод критической атаки
Метод также представляет собой вариацию метода мозгового
штурма, принципиальное отличие – в критической направленности
обсуждения.
На первом этапе каждый участник экспертной группы предлагает с
подробной аргументацией свое решение поставленной задачи или
свою версию развития событий (при прогнозе).
Далее каждый эксперт должен ознакомиться с мнениями своих
коллег и найти и аргументировать в предлагаемых решениях
максимально возможное число недостатков. На следующем этапе
эксперты собираются вместе и по очереди обсуждают все выдвинутые
решения. Задача каждого автора – отстоять свою версию решения,
задача оппонентов – раскритиковать ее.
По итогам дискуссии эксперты выбирают то решение, которое
вызвало меньше всего нареканий и было наиболее обоснованным.

103.

Метод интеграции решений
Метод заключается в выработке совместного решения проблемы
на основе выявления сильных сторон отдельных решений и их
объединения.
На первом этапе экспертам предлагается задача, и они
рассматривают и решают ее независимо друг от друга.
Затем в заранее подготовленный формуляр эксперты заносят
свои индивидуальные решения (т.е. трактовку анализируемой ситуации
или прогноз развития событий).
На следующем этапе эксперты совместно обсуждают задачу и все
предложенные решения с целью выявить сильные стороны каждого
отдельного решения, которые также фиксируются в формуляре. При
этом возможны вариации – либо каждое решение презентуется
автором и подробно аргументируется, либо соблюдается анонимность
решений, чтобы избежать давления авторитетов.
После того как обсуждены все решения и определены сильные
стороны каждого из них, вырабатывается синтезированное решение на
основе комбинирования преимуществ отдельных решений.

104.

Дельфийский метод
Дельфийский метод – метод экспертных оценок на основе:
1) опроса мнений специально подобранных экспертов;
2) математико-статистической обработки мнений;
3) корректировки экспертами своих оценок.
В общем случае для получения согласованной обобщенной
оценки могут потребоваться несколько туров опроса экспертов.
Название метода "Дельфи" дано по ассоциации с древним обычаем для получения
поддержки при принятии решений обращаться в Дельфийский храм. Он был расположен у выхода
ядовитых вулканических газов. Жрицы храма, надышавшись отравы, начинали пророчествовать,
произнося непонятные слова. Специальные "переводчики" - жрецы храма - толковали эти слова и
отмечали на вопросы пришедших со своими проблемами паломников. По традиции говорят, что
Дельфийский храм находился в Греции, однако, видимо, он был в Италии – у Везувия или Этны.
Дельфийский метод (Delphi approach) – метод экспертной
оценки будущего (экспертного
прогнозирования).
Этот
метод
разработан американской исследовательской корпорацией РЭНД.
Суть его состоит в организации систематического сбора мнений
специально
подобранных
экспертов
(экспертных оценок), их
математико-статистической обработки, корректировки экспертами
своих оценок на основе каждого цикла обработки. При этом
используется строгая процедура обмена мнениями, обеспечивающая
по возможности беспристрастность выводов

105.

Процедура экспертного опроса по методу Дельфи строится в
несколько этапов.
Этап 1. Формирование рабочей группы
Задача рабочей группы заключается
экспертного опроса.
в организации процедуры
Этап 2. Формирование экспертной группы
В соответствии с методом Дельфи группа экспертов должна
включать 10–15 специалистов в данной области. Компетентность экспертов
определяется путем анкетирования, анализом уровня реферирования
(количества ссылок на работы данного специалиста), использованием листов
самооценки.

106.

Этап 3. Формулирование вопросов
Формулировки вопросов должны быть
трактуемыми, предполагать однозначные ответы.
четкими
и
однозначно
Этап 4. Проведение экспертизы
Метод
Дельфи предполагает
повторение
нескольких
шагов
проведения опроса. По итогам первого опроса выделяются крайние,
«ортодоксальные» мнения, и авторы этих мнений обосновывают свою точку
зрения с последующей дискуссией. Это позволяет, с одной стороны, всем
экспертам принять во внимание аргументы сторонников крайних точек
зрения, с другой – дает возможность последним еще раз продумать свою
точку зрения и или дополнительно обосновать ее, или отказаться от нее. После
дискуссии опрос проводится снова с целью предоставления возможности
экспертам принять во внимание итоги обсуждения. И так повторяется 4 – 5
раз до тех пор, пока точки зрения экспертов не сблизятся.

107.

Этап 5. Подведение итогов опроса
По методу Дельфи за итоговое мнение экспертов принимается медиана,
т.е. среднее в упорядоченном ряду мнений значение. Если ряд, упорядоченный
по величине ответов (например, ответов на вопрос о цене инновационного
продукта), включает в себя n значений: Р 1 , Р 2 , …, Р n , то в качестве
итоговой
оценки
по результатам опроса принимается мнение М,
определяемое следующим образом:
М = Рк, если n = 2к-1
М = (Рк + Рк+1)/2, если n = 2к,
где к = 1, 2, 3, … .
В 1960-е гг. область практического применения метода Дельфи
значительно расширились, однако присущие ему ограничения привели к
возникновению других методов, использующих экспертные оценки. Среди
них особого внимания заслуживают методы QUEST, SEER, PATTERN.
Метод QUEST (Qualitative Utility Estimates for Science and Technology –
количественные оценки полезности науки и техники) был разработан для
целей повышения эффективности решений по распределению ресурсов,
выделяемых на исследования и разработки. В основу метода положена идея
распределения ресурсов на основе учета возможного вклада (определяемого
методом экспертной оценки) различных отраслей и научных направлений в
решение какого-либо круга задач.

108.

109.

С помощью метода Дельфи часто решают сложные вопросы,
которые требует консультации специалистов из разных ниш. Например,
в 2021 году его использовали для определения последствий Covid-19. В
исследовании приняли участие пациенты, пациенты-исследователи,
внешние эксперты, сотрудники ВОЗ.
Задача исследования по методу Delphi - собрать индивидуальные
мнения экспертов и принять решение на их основе. При этом у
исследования нет цели привести всех участников к единому мнению.
Ответы участников анализируют статистически. Средний ответ является
наиболее близким к истинному.

110.

Методы типа сценариев и дерева целей
Методы подготовки и согласования представлений о
проблеме или анализируемом объекте, изложенные в письменном
виде, получили название сценария. Первоначально этот метод
предполагал
подготовку
текста, содержащего
логическую
последовательность событий или возможные варианты решения
проблемы, упорядоченные во времени. Однако требование временных
координат позднее было снято, и сценарием стали называть любой .
документ, содержащий анализ рассматриваемой проблемы или
предложения по ее решению независимо от того, в какой форме он
представлен. Сценарий не только предусматривает содержательные
рассуждения, которые помогают не упустить детали, обычно не
учитываемые при формальном представлении системы (в этом и
заключалась первоначально основная роль сценария), но и содержит
результаты
количественного
технико-экономического
или
статистического анализа с предварительными выводами, которые
можно получить на их основе.

111.

Группа экспертов, подготавливающих сценарии, пользуется
правом получения необходимых справок от организаций, консультаций
специалистов. Понятие сценариев расширяется в направлении как
областей применения, так и форм представления и методов их
разработки: в сценарий не только вводятся количественные параметры
и устанавливаются их взаимосвязи, но и предлагаются методики
составления сценариев с использованием ЭВМ.
На практике по типу сценариев разрабатывались прогнозы в
некоторых отраслях
промышленности.
В
настоящее
время
разновидностью
сценариев можно
считать
предложения
к
комплексным программам развития отраслей народного хозяйства,
подготавливаемые организациями или специальными комиссиями.
Весьма
перспективной
представляется
разработка
специализированных
информационно-поисковых
систем,
накапливающих прогнозную информацию по данной отрасли и по
смежным отраслям.

112.

Сценарий является предварительной информацией, на основе
которой проводится дальнейшая работа по прогнозированию или
разработке вариантов проекта. Таким образом, сценарий помогает
составить представление о проблеме, а затем приступить к более
формализованному представлению системы в виде графиков, таблиц
для проведения других методов системного анализа.

113.

Charles West Churchman
(1913 –2004)
Russell Ackoff
(1919–2009)
Методы дерева целей. В 1957 году американские
ученые Чарльз Черчмен и Рассел Акофф представили
инновационный метод дерева целей, одновременно
разработав концепцию организационного планирования
на его основе. Идея
метода
впервые
была
предложена в связи с проблемами принятия решений в
промышленности.
Термин
«дерево
целей»
подразумевает
использование
иерархической
структуры, полученной путем разделения общей цели на
подцели, а их, в свою очередь, на более детальные
составляющие (новые подцели, функции и т.д.). Как
правило, этот термин используется для структур,
имеющих отношение строгого порядка,
но
метод
дерева целей используется иногда и применительно
к «слабым» иерархиям, в которых одна и та же вершина
нижележащего уровня может
быть
одновременно
подчинена
двум
или
нескольким
вершинам
вышележащего уровня.

114.

Дерево целей имеет стандартную структуру. «Стволом» дерева целей
является главная проблема, для которой требуется найти решение. «Ветки» –
это задачи второго, третьего, четвёртого и так далее уровней.
При планировании решения задачи, как правило, используют графическое
изображение дерева. В таком изображении дерево имеет перевёрнутый вид,
где «ствол» представляет собой вершину графа и находится на самом верху.
А из вершины, растут стремления последующих уровней, образуя крону.

115.

Графическое изображение задач в таком виде помогает
человеку чётко продумать план достижения намеченного. Изобразив
свои планы в виде графа, человек видит, с какими проблемами он
столкнется и какие дополнительные ресурсы ему потребуются, чтобы
достичь задуманного.
Также по графу приблизительно оценивается срок достижения
целей. При таком представлении решения проблемы становятся видны
связи и зависимости одних задач от других. Сегодня методом дерева
целей пользуются в научном прогнозировании менеджеры при ведении
проектов, а также для планирования личных вопросов.

116.

Правила, используемые при построении дерева целей.
1. Вначале определяется главная задача, которую необходимо
решить. Она и будет вершиной или «стволом» дерева. Обычно такую
задачу называют генеральной. Она, как правило, не может быть
достигнута сразу. Для того чтобы её достичь, необходимо решение
других подцелей, результат которых нужен для выполнения
генеральной. Они, подцели, будут называться «ветвями». Ветвь
тоже может иметь подцели.
2. При построении дерева целей нужно чётко и детально
описывать каждую ветвь. Каждая цель также должна иметь нужное
количество подцелей, для того чтобы быть реализованной. В итоге
должно получиться такое дерево, которое полностью соответствует
решению той или иной проблемы. Оно должно содержать все
необходимые шаги и ресурсы для решения главной задачи.

117.

Морфологические методы
Raymundus Lullius
(ок. 1235–1315)
Fritz Zwicky
(1898–1974)
Термином «морфология» в биологии и языкознании
определяется учение о внутренней структуре исследуемых
систем
(организмов,
языков)
или
сама внутренняя
структура этих систем.
Морфологический способ мышления восходит к
Аристотелю и Платону, к
известной
средневековой
модели каталонского философа и теолога Раймунда Луллия
(Raymundus Lullius), создателя логической комбинаторной
машины.
Основная идея морфологических методов заключается в
систематическом нахождении всех мыслимых вариантов
решения проблемы или реализации системы путем
комбинирования выделенных элементов или признаков. В
систематизированном виде морфологический подход был
разработан
и применен
впервые
американским
астрофизиком швейцарского происхождения Фрицем Цвикки
и долгое время был известен как метод Цвикки.

118.

Цвикки предложил три метода морфологического исследования:
1. Метод систематического покрытия поля (МСПП), основанный
на выделении так называемых опорных пунктов знания в любой
исследуемой области и использовании для заполнения поля
некоторых сформулированных принципов мышления.
2.
Метод
отрицания
и
конструирования
(МОК),
заключающийся в том, что на пути конструктивного прогресса стоят
догмы и компромиссные ограничения, которые есть смысл отрицать,
и, следовательно, сформулировав некоторые предложения, полезно
заменить их затем на противоположные и использовать при
проведении анализа.
3. Метод морфологического ящика (ММЯ), нашедший наиболее
широкое распространение. Идея ММЯ состоит в том, чтобы
определить все мыслимые параметры, от которых может зависеть
решение проблемы, представить их в виде матриц-строк, а затем
определить в этой морфологической матрице-ящике все возможные
сочетания параметров по одному из каждой строки. Полученные
таким образом варианты могут снова подвергаться оценке и анализу в
целях выбора наилучшего. Морфологический ящик может быть не
обязательно двухмерным.

119.

Построение и исследование по методу морфологического ящика
проводится в пять этапов:
Этап 1. Формулировка поставленной проблемы.
Этап 2. Выделение показателей
English     Русский Rules